指南生活
首页
美食营养
手工爱好
生活家居
返回
指南生活
首页
美食营养
游戏数码
手工爱好
生活家居
健康养生
运动户外
职场理财
情感交际
母婴教育
时尚美容
知识问答
生活知识
生活百科
搜索
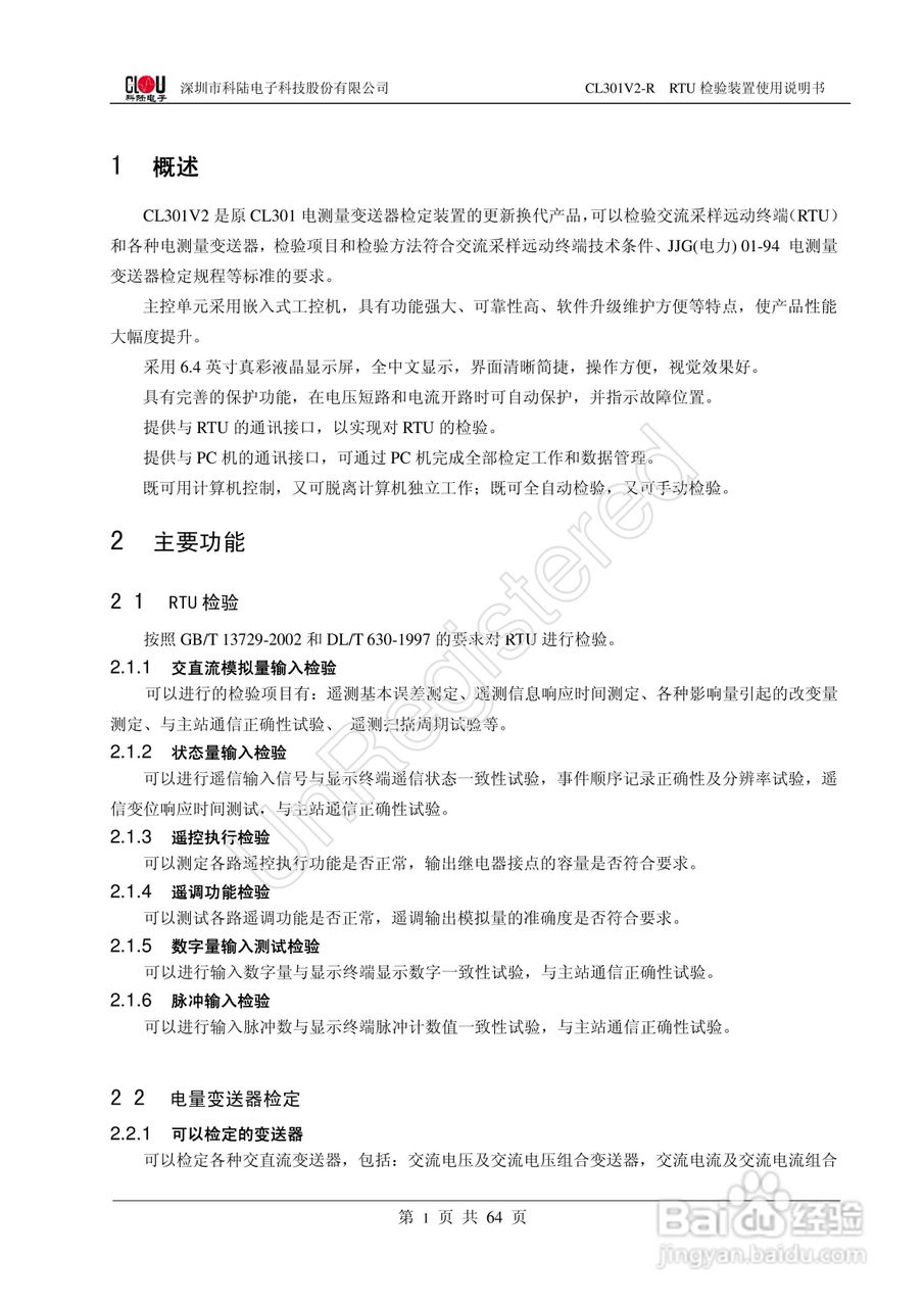
科陆电子CL301V2-R RTU检验装置使用说明书:[1]
2026-03-29 13:50:22
本篇为《科陆电子CL301V2-R RTU检验装置使用说明书》,主要介绍该产品的使用方法以及常见故障解决方案。
(共篇)
下一篇:
声明:
本网站引用、摘录或转载内容仅供网站访问者交流或参考,不代表本站立场,如存在版权或非法内容,请联系站长删除,联系邮箱:site.kefu@qq.com。
相关推荐
引起肩部僵硬,疼痛和麻木的6个原因
阅读量:178
黄韭盆景怎么种植?
阅读量:104
庐山三叠泉旅游攻略
阅读量:156
锻练腹肌核心力量 平板支撑一个动作就够了
阅读量:130
窗帘图片大全_窗帘装修效果图【装修案例】
阅读量:88
猜你喜欢
卤面怎么做好吃
吉祥物图片大全
儿童画画大全简单漂亮
多梦的治疗方法
苹果手机怎么查真伪
勾股定理的证明方法
卤鸡腿的家常做法
办信用卡最快的方法
黑猫男友的哭泣方法
家常菜视频
猜你喜欢
汗管瘤的治疗方法
金针菇的家常做法
玉米面怎么做好吃
增肥方法
慢性荨麻疹怎么治
治疗失眠的方法
山药的种植方法
电饼铛食谱大全
身份证号大全实名认证
黄页网址大全免费观看