指南生活
首页
美食营养
手工爱好
生活家居
返回
指南生活
首页
美食营养
游戏数码
手工爱好
生活家居
健康养生
运动户外
职场理财
情感交际
母婴教育
时尚美容
知识问答
生活知识
生活百科
搜索
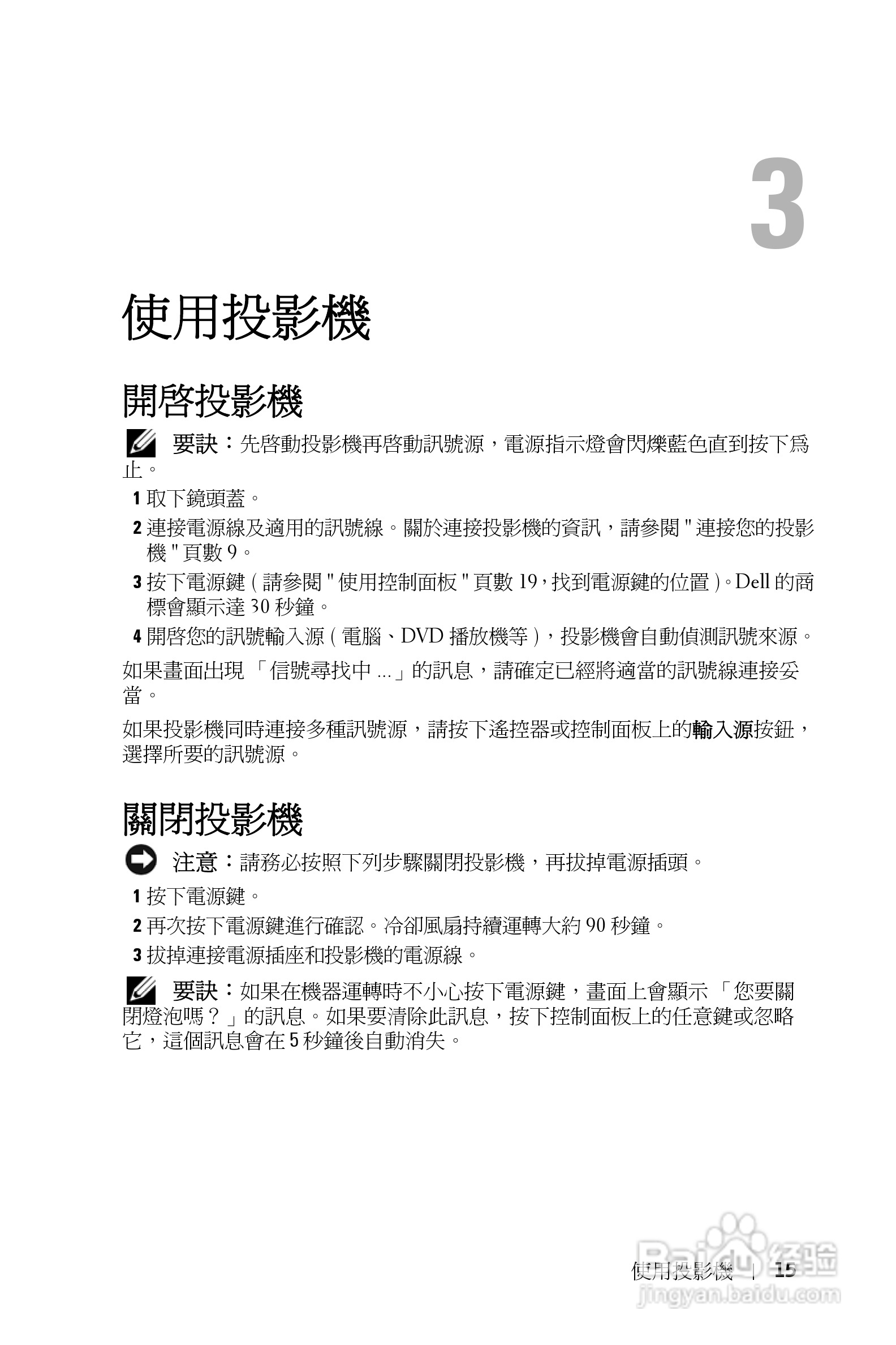
DELL Dell 2400MP Projecto投影机说明书:[19]
2026-05-08 14:13:44
本篇为《DELL Dell 2400MP Projecto投影机说明书》,主要介绍该产品的使用方法以及常见故障解决方案。
(共篇)
上一篇:
|
下一篇:
声明:
本网站引用、摘录或转载内容仅供网站访问者交流或参考,不代表本站立场,如存在版权或非法内容,请联系站长删除,联系邮箱:site.kefu@qq.com。
相关推荐
DELL Dell 2400MP Projecto投影机说明书:[24]
阅读量:181
DELL Dell 2400MP Projecto投影机说明书:[33]
阅读量:194
dell蓝牙怎么打开
阅读量:153
dell如何进入bios
阅读量:168
dell笔记本键盘灯怎么开
阅读量:192
猜你喜欢
中耳炎治疗最佳方法
有番号怎么下载
蘑菇汤的家常做法
dnf怎么退工会
微信怎么修改微信号
水培风信子的养殖方法
地三鲜的家常做法
家常菜菜单
牙齿变白的方法
小白菜怎样做好吃
猜你喜欢
北京有什么好吃的
作文大全
西安财经大学怎么样
葱花烙饼的家常做法
油条的家常做法
年报怎么做
3d太湖字谜总汇大全
肠胀气的治疗方法
芙蓉花的养殖方法
怎么查高考分数