指南生活
首页
美食营养
手工爱好
生活家居
返回
指南生活
首页
美食营养
游戏数码
手工爱好
生活家居
健康养生
运动户外
职场理财
情感交际
母婴教育
时尚美容
知识问答
生活知识
搜索
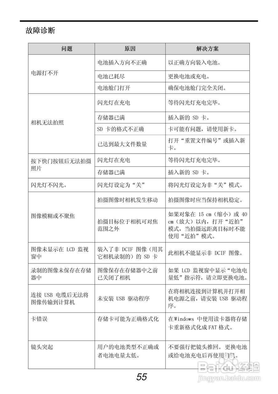
明基L1020数码相机使用说明书:[7]
2026-01-02 10:48:50
本篇为《明基L1020数码相机使用说明书》,主要介绍该产品的使用方法以及常见故障解决方案。
(共篇)
上一篇:
声明:
本网站引用、摘录或转载内容仅供网站访问者交流或参考,不代表本站立场,如存在版权或非法内容,请联系站长删除,联系邮箱:site.kefu@qq.com。
相关推荐
索尼PMW-330L数码相机使用说明书:[7]
阅读量:105
索尼PMW-330L数码相机使用说明书:[10]
阅读量:50
索尼PMW-330L数码相机使用说明书:[9]
阅读量:80
索尼PMW-330L数码相机使用说明书:[4]
阅读量:28
索尼PMW-330L数码相机使用说明书:[12]
阅读量:150
猜你喜欢
m站是什么
沁人心脾什么意思
保险柜什么品牌好
steel是什么意思
什么是三从四德
面目全非是什么意思
浮屠是什么意思
珠海有什么好玩的
又什么又什么的成语
学海无涯苦作舟的上一句是什么
猜你喜欢
phd是什么
丁香花什么颜色
复合维生素
狂犬疫苗什么时候打
相逢何必曾相识是什么意思
椒图带什么御魂
运动员进行曲
competition是什么意思
水培风信子的养殖方法
善哉的善是什么意思