指南生活
首页
美食营养
手工爱好
生活家居
返回
指南生活
首页
美食营养
游戏数码
手工爱好
生活家居
健康养生
运动户外
职场理财
情感交际
母婴教育
时尚美容
知识问答
生活知识
生活百科
搜索
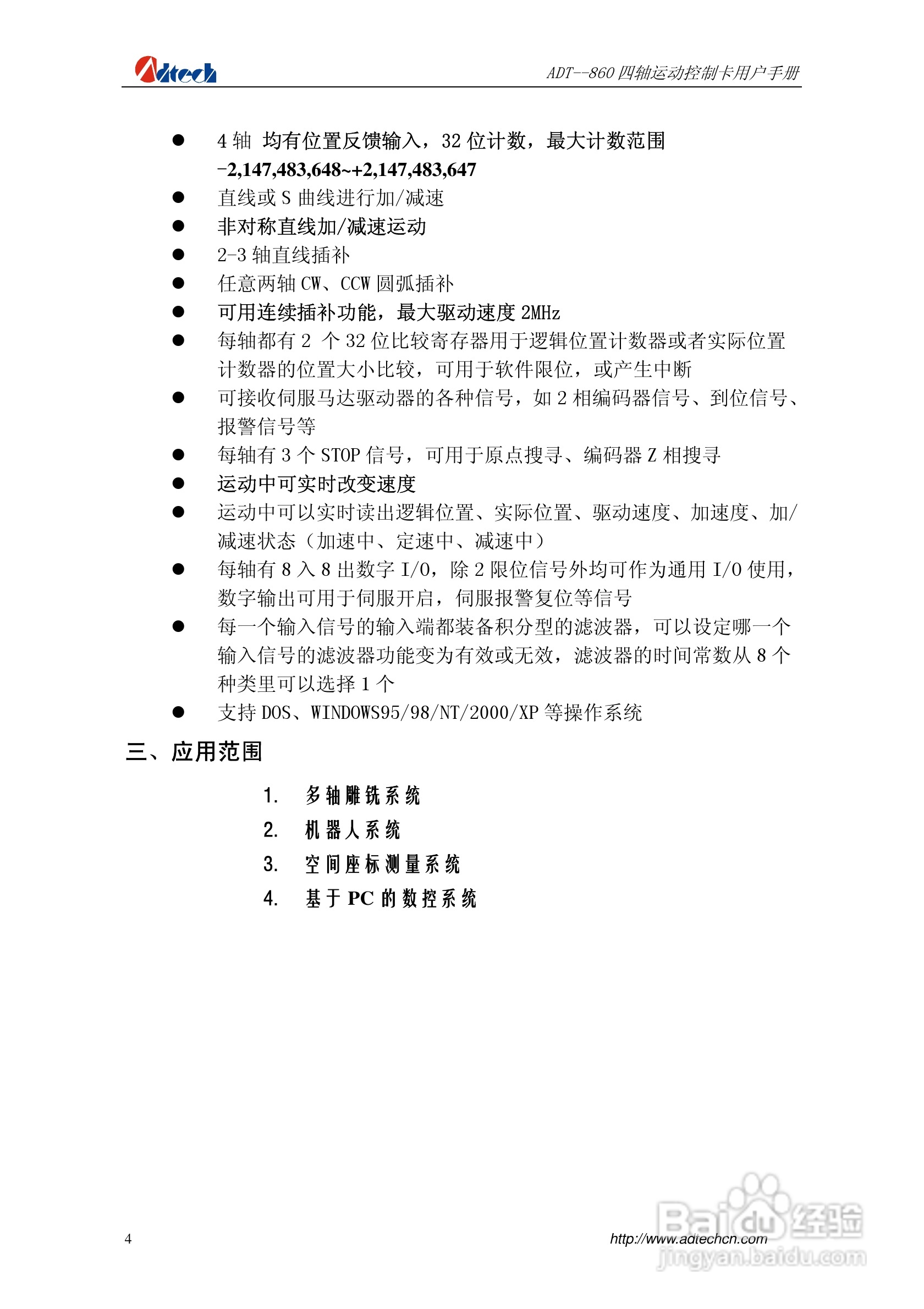
ADT-860四轴运动控制卡说明书:[1]
2026-03-26 22:53:24
本篇为《ADT-860四轴运动控制卡说明书》,主要介绍该产品的使用方法以及常见故障解决方案。
(共篇)
下一篇:
声明:
本网站引用、摘录或转载内容仅供网站访问者交流或参考,不代表本站立场,如存在版权或非法内容,请联系站长删除,联系邮箱:site.kefu@qq.com。
相关推荐
ADT-860四轴运动控制卡说明书:[8]
阅读量:80
ADT-MC4140四轴运动控制器说明书:[1]
阅读量:90
ADT-MC4140四轴运动控制器说明书:[4]
阅读量:120
ADT-MC4140四轴运动控制器说明书:[6]
阅读量:182
ADT-MC4140四轴运动控制器说明书:[2]
阅读量:141
猜你喜欢
日语加油怎么说
脚臭怎么办快速去脚臭的小妙招
母亲节用英语怎么说
皮肤晒伤怎么办
口腔溃疡怎么治
雪花怎么剪
方的笔顺怎么写
红烧排骨怎么做好吃
小米怎么截屏
苹果手机定位怎么查
猜你喜欢
read怎么读
工商年报怎么报
招聘广告怎么写
低血压高怎么办
下眼袋怎么消除
初三复读怎么申请
闫芳最后怎么处理的
香榧怎么读
教学目标怎么写
股骨头坏死怎么治疗