读懂汽车零部件市场格局只需九步

2026-03-05 21:43:41

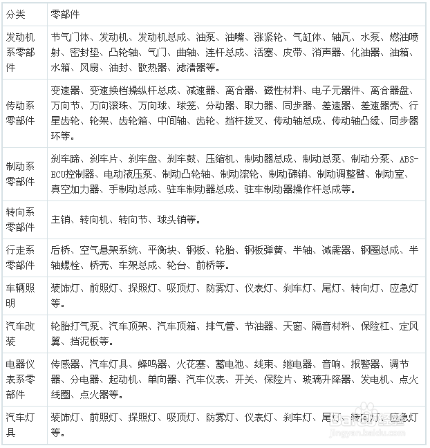
1、一、汽车零部件行业主要产品分类

汽车一般由发动机、底盘、车身和电气设备四个基本部分组成,因此汽车零部件都是从这四个部分中出来的。按零部件的性质分类,可分为发动机系统、动力系统、传动系统、悬挂系统、制动系统、电气系统及其他(一般用品、装载工具等)等。

图表:汽车零部件主要产品表

读懂汽车零部件市场格局只需九步

2、二、汽车零部件行业相关政策汇总

由于每辆汽车需要的汽车零部件达到1万个左右,而这些零部件又涉及到不同的行业和领域,在技术标准、生产方式等方面存在较大的差距。目前,国家对汽车零部件制造业还缺少统一的法律规范以及相关政策,关于汽车零部件制造业相关的政策主要分布于其相关产业的国家政策当中。

图表:汽车零部件行业的主要政策汇总表

读懂汽车零部件市场格局只需九步

3、三、《节能与新能源汽车产业发展规划(2012-2020年)》解读

2012年7月9日,国务院正式发布《节能与新能源汽车产业发展规划(2012-2020年)》,规划称新能源汽车产业发展将以纯电驱动为新能源汽车发展和汽车工业转型的主要战略取向,当前重点推进纯电动汽车和插电式混合动力汽车产业化。

1、汽车零部件方面的发展目标

新能源汽车、动力电池及关键零部件技术整体上达到国际先进水平,掌握混合动力、先进内燃机、高效变速器、汽车电子和轻量化材料等汽车节能关键核心技术,形成一批具有较强竞争力的节能与新能源汽车企业。

关键零部件技术水平和生产规模基本满足国内市场需求。充电设施建设与新能源汽车产销规模相适应,满足重点区域内或城际间新能源汽车运行需要。

2、汽车零部件方面的主要任务

加强新能源汽车关键零部件研发,重点支持驱动电机系统及核心材料,电动空调、电动转向、电动制动器等电动化附件的研发。开展燃料电池电堆、发动机及其关键材料核心技术研究。整合现有科技资源,建设若干国家级整车及零部件研究试验基地,构建完善的技术创新基础平台。

鼓励有关市场主体积极参与、加大投入力度,发展一批符合产业链聚集要求、具有较强技术创新能力的关键零部件企业,在驱动电机、高效变速器等领域分别培育2-3家骨干企业,支持发展整车企业参股、具有较强国际竞争力的专业化汽车电子企业。

3、汽车零部件方面的保障措施

节能与新能源汽车及其关键零部件企业,经认定取得高新技术企业所得税优惠资格的,可以依法享受相关优惠政策。节能与新能源汽车及其关键零部件企业从事技术开发、转让及相关咨询、服务业务所取得的收入,可按规定享受营业税免税政策。

支持符合条件的节能与新能源汽车及关键零部件企业在境内外上市、发行债务融资工具;支持符合条件的上市公司进行再融资。

大力发展有利于扩大节能与新能源汽车市场规模的专业服务、增值服务等新业态,建立新能源汽车金融信贷、保险、租赁、物流、二手车交易以及动力电池回收利用等市场营销和售后服务体系,发展新能源汽车及关键零部件质量安全检测服务平台。

4、四、《“十二五”国家战略性新兴产业发展规划》解读

2012年7月20日,国务院关于印发“十二五”国家战略性新兴产业发展规划的通知。通知指出,战略性新兴产业规模年均增长率保持在20%以上,到2020年,力争使战略性新兴产业成为国民经济和社会发展的重要推动力量,增加值占国内生产总值比重达到15%。节能环保、新一代信息技术、生物、高端装备制造产业成为国民经济支柱产业,新能源、新材料、新能源汽车产业成为国民经济先导产业。

1、高效节能产业

节能交通工具涉及到汽油直喷技术、多档化的机械自动变速器、无极变速器、节能型或纯电动机场地面服务保障车辆和专业设备。缸内汽油直喷发动机技术、皮带传动启动机和发动机系统(BSG)混合动力轿车技术和集成的启动机和发电机系统(ISG)混合动力轿车技术、中度和重度混合动力技术等节油减排技术、汽车轻量化技术。

汽车零部件及机电产品再制造。旧件无损检测与寿命评估技术、高效环保拆解清洗设备,纳米颗粒复合电刷镀、高速电弧喷涂、等离子熔覆等关键技术和装备,汽车零部件、工程机械、机床、办公设备、轮胎等产品再制造。微纳米表面工程技术、高密度能源的先进材料制备与成型一体化技术。

2、 电子核心基础产业

在技术开发方面,加快实施核心电子器件、高端通用芯片及基础软件产品科技重大专项和极大规模集成电路制造装备及成套工艺科技重大专项。在产业化方面,实施集成电路、新型平板显示创新发展工程;推进LED、微机电系统(MEMS)、智能传感器、新型电力电子器件以及金属有机源化学气相沉积(MOCVD)装备等产业化。

3、新能源汽车产业

创新能力建设:推进新能源汽车及零部件研究试验基地建设,建立全行业共享的测试平台、数据库和专利数据库等;关键技术研发:实施新能源汽车重大创新工程,突破产业化过程中的车身材料及结构轻量化等共性技术和工艺技术,研发新能源汽车全新底盘、动力总成、汽车电子等产品,加大力度联合研制动力电池及其关键材料,以及生产、控制与检测装备等,构建全行业共享的共性技术平台。建立健全新能源汽车、充电技术及设施标准体系。

5、五、《电子信息制造业“十二五”发展规划》解读

《电子信息制造业“十二五”发展规划》包含《电子基础材料和关键元器件“十二五”规划》、《电子专用设备仪器“十二五”规划》和《数字电视与数字家庭产业“十二五”规划》3个子规划。

1、《电子信息制造业“十二五”发展规划》

《电子基础材料和关键元器件“十二五”规划》的发展重点涉及汽车零部件制造行业的有:

集成电路方面

围绕移动互联网、信息家电、物联网、智能电网和云计算等战略性新兴产业和重点领域的应用需求,突破CPU/数字信号处理器(DSP)/存储器等高端通用芯片,重点开发网络通信芯片、数模混合芯片、信息安全芯片、数字电视芯片、RFID芯片、传感器芯片、汽车电子芯片等量大面广产品,以及两化融合、战略性新兴产业重点领域的专用集成电路产品,形成系统方案解决能力。

关键电子元器件方面

努力发展汽车电子系统所需的继电器、连接器、微电机、超级电容器等关键电子元件;加快为新能源汽车配套的镍氢电池,动力型、储能型锂离子电池及电池管理系统、电池成组技术的研发和产业化。

信息技术应用方面

重点支持汽车电子电气专用元器件、车用芯片、车载信息平台和网络、动力电池和管理控制系统、动力总成控制系统、驱动电机控制、底盘控制、车身控制、车载电子、汽车安全等关键技术和产品的研发与规模化应用。

2、《电子基础材料和关键元器件“十二五”规划》

《电子基础材料和关键元器件“十二五”规划》中提到重点发展新能源汽车。大力发展新能源汽车用高效节能无刷电机、高性能磁性元件和动力电池,推动锂离子动力电池的产业化,提高锂离子动力电池安全性、提升循环寿命、降低成本;开发电池管理系统和电池成组技术,开发适合新能源汽车使用的电池系统;推动快速充电技术研发及产业化。发展满足我国汽车及汽车电子制造业配套需求的高质量、高可靠性的电子元件。

6、六、《关于汽车及汽车零部件产品强制性认证执行标准有关要求的公告》解读

2011年,国家认证认可监督管理委员会颁布《关于汽车及汽车零部件产品强制性认证执行标准有关要求的公告》。为保证强制性产品认证制度的有效实施,现就汽车及汽车零部件产品强制性认证执行标准的有关要求公告如下:

1、 新申请认证的产品需按照附表中所列标准要求(含实施日期要求)进行认证。

2、对于标准修订的情况,如果无新增试验项目,已获证产品无须再进行实验,可直接换发新版认证证书;对于新版标准实施前已经出厂、投放市场并且已经不再生产的获证产品,无需按新版标准重新进行确认和换发新版认证证书。

3、对于已获证产品,如标准已明确规定在生产产品实施过渡期的,持证人应在标准规定的日期前,依据相应标准完成认证证书的变更、换版工作;如标准规定的实施过渡期不足公告发布后12个月的,持证人应在公告发布后12个月内依据相应标准完成认证证书的变更、换版工作。

4、对于在公告规定的各标准换版截止日期后,仍未完成证书换版工作的,认证机构应暂停相应产品的认证证书,逾期三个月仍未完成证书换版工作的,认证机构应撤销相应产品的认证证书。

5、 各相关指定实验室应在2011年3月1日前,向国家认证认可监督管理委员会认证监管部上报依据附表中所列标准检测能力情况,以及获得实验室资质认定和认可的情况。

7、七、汽车零部件制造行业产业链分析

汽车零部件制造行业的上下游产业主要是指其相关的供应和需求产业。上游主要是汽车零部件的原材料的供应产业,而下游则是对汽车零部件有需求的产业,包括汽车前装市场和汽车后市场。

上游对汽车零部件行业的影响主要在成本方面,原材料(包括钢材、铝材、塑料、橡胶等)的价格的变动直接关系到汽车零部件产品的制造成本。下游对汽车零部件的影响主要在市场需求和市场竞争方面。随着科技的发展,汽车产品的更新换代日益加快,这就要求汽车零部件行业加快技术创新,提供市场需求的产品;否则就会面临着供给需求脱节困境,造成结构失衡和产品积压。

图表:汽车零部件制造业产业链图

读懂汽车零部件市场格局只需九步

8、八、汽车零部件行业发展状况分析

在国内,随着中国汽车工业的快速发展,汽车零部件制造行业也实现了较快发展。前瞻产业研究院公布的数据显示,2013年中国汽车产销分别为2211.68万辆和2198.41万辆,同比增长14.76%和13.87%,连续四年居世界首位。2013年,汽车零部件制造行业实现销售收入27097亿元,同比增长21.69%。

目前,世界排名前20的著名汽车零配件公司大多数已在中国设立合资或独资企业。据不完全统计,外资在中国汽配市场已经占到60%以上的市场份额。这些企业仅把中国作为其制造基地,核心技术仍掌握在外方手里,如汽车电子和发动机关键零部件,外资控制的汽车零配件企业占到70%以上。

9、九、汽车零部件行业现有企业竞争分析

中国汽车零部件产业内部竞争非常激烈,主要是受到外资企业的威胁,中国国内企业技术水平低,配套能力弱,在近年来,国内一些重要零部件龙头企业陆续被外资收购,外资资本渗透已经从大型企业转向一些中小零部件企业,外资大量入侵正在威胁自主品牌发展,自主汽车零部件企业遭遇严重生存威胁。

据统计,外资在中国汽车零部件市场已占60%的份额。其中在轿车零部件行业的专家估计达到80%,而在汽车电子等高新技术产品以及发动机、变速器等核心零部件领域,外资控制的市场份额则高达90%。现在跨国公司不仅仅满足于在高端市场的呼风唤雨,更是将触角延伸至低端市场,使得自主零部件企业失去最后赖以生存的领地,进而完成对零部件行业的全面占领。

声明:本网站引用、摘录或转载内容仅供网站访问者交流或参考,不代表本站立场,如存在版权或非法内容,请联系站长删除,联系邮箱:site.kefu@qq.com。
猜你喜欢