指南生活
首页
美食营养
手工爱好
生活家居
返回
指南生活
首页
美食营养
游戏数码
手工爱好
生活家居
健康养生
运动户外
职场理财
情感交际
母婴教育
时尚美容
知识问答
生活知识
生活百科
搜索
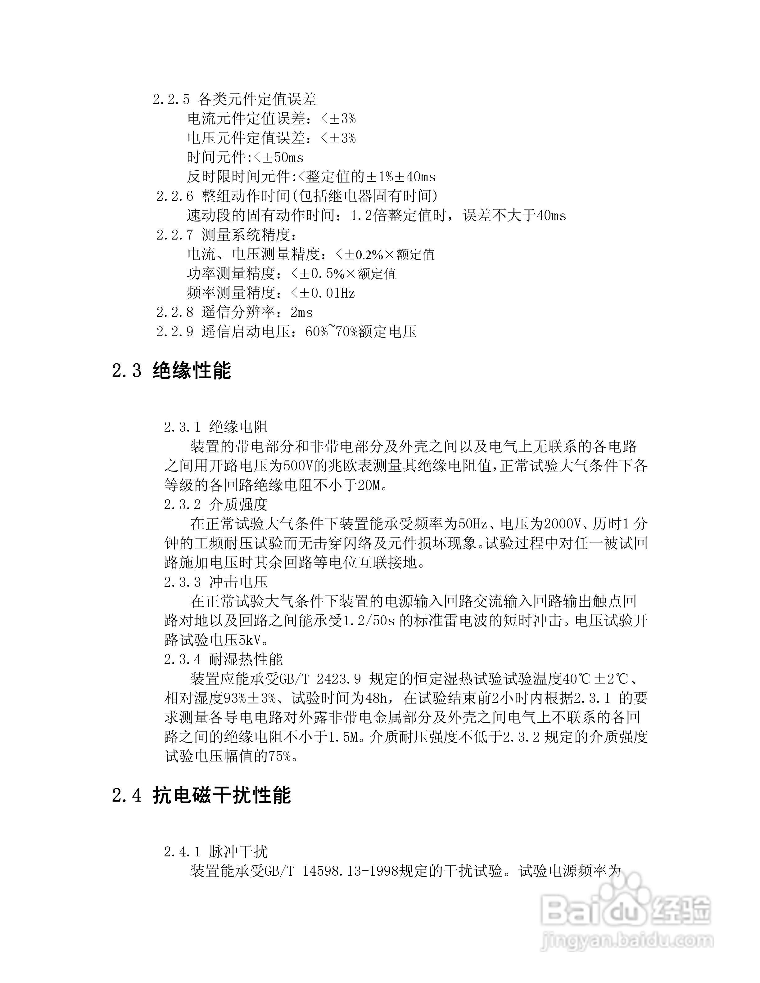
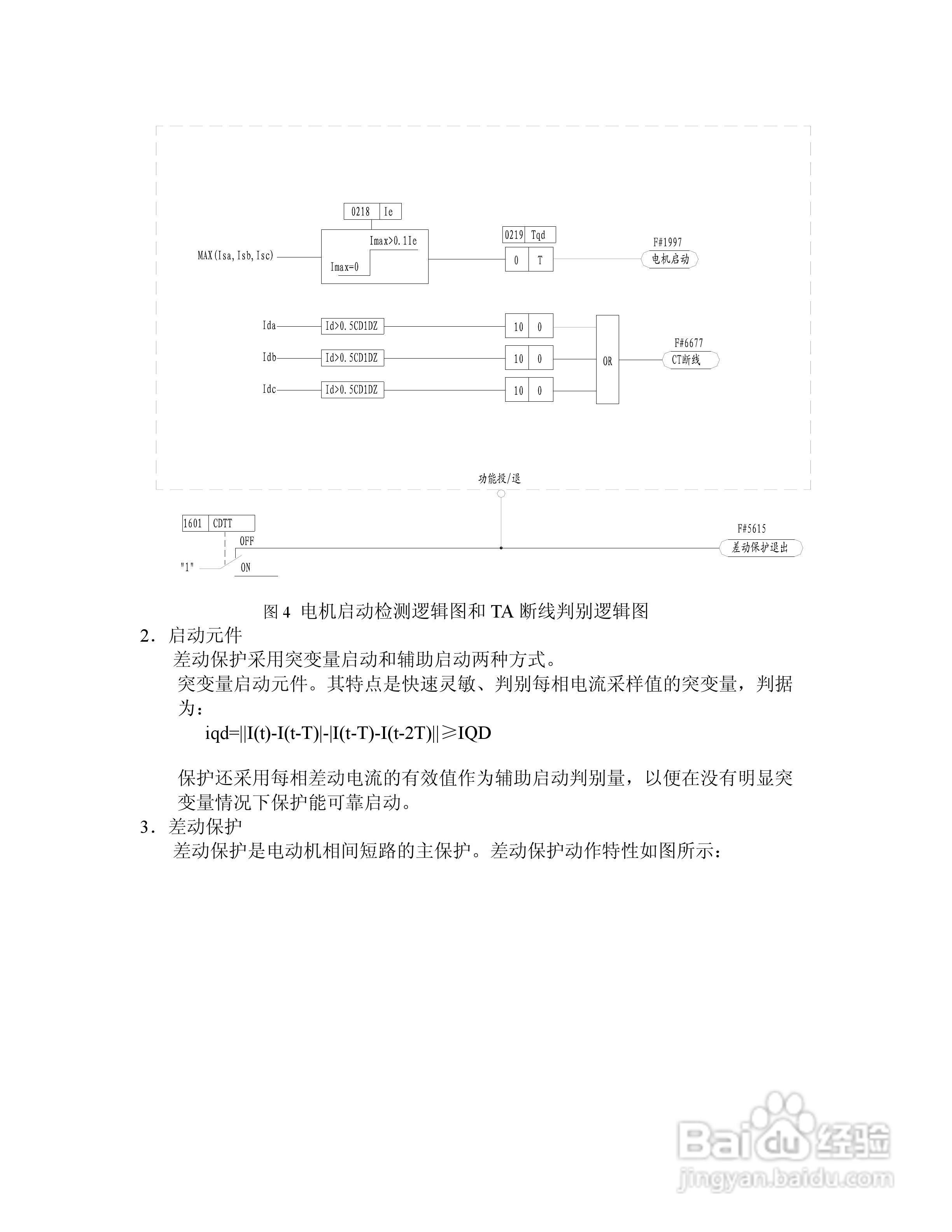
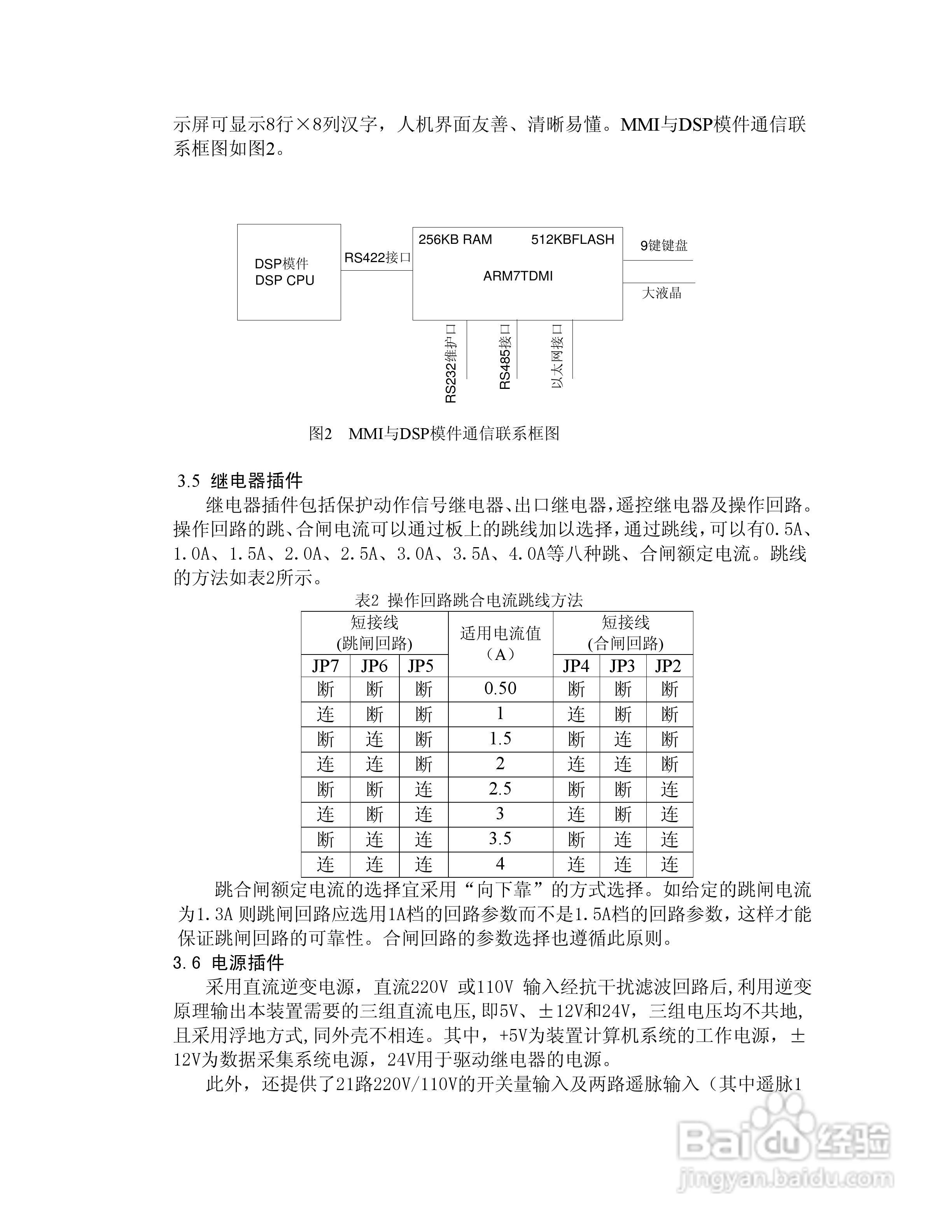
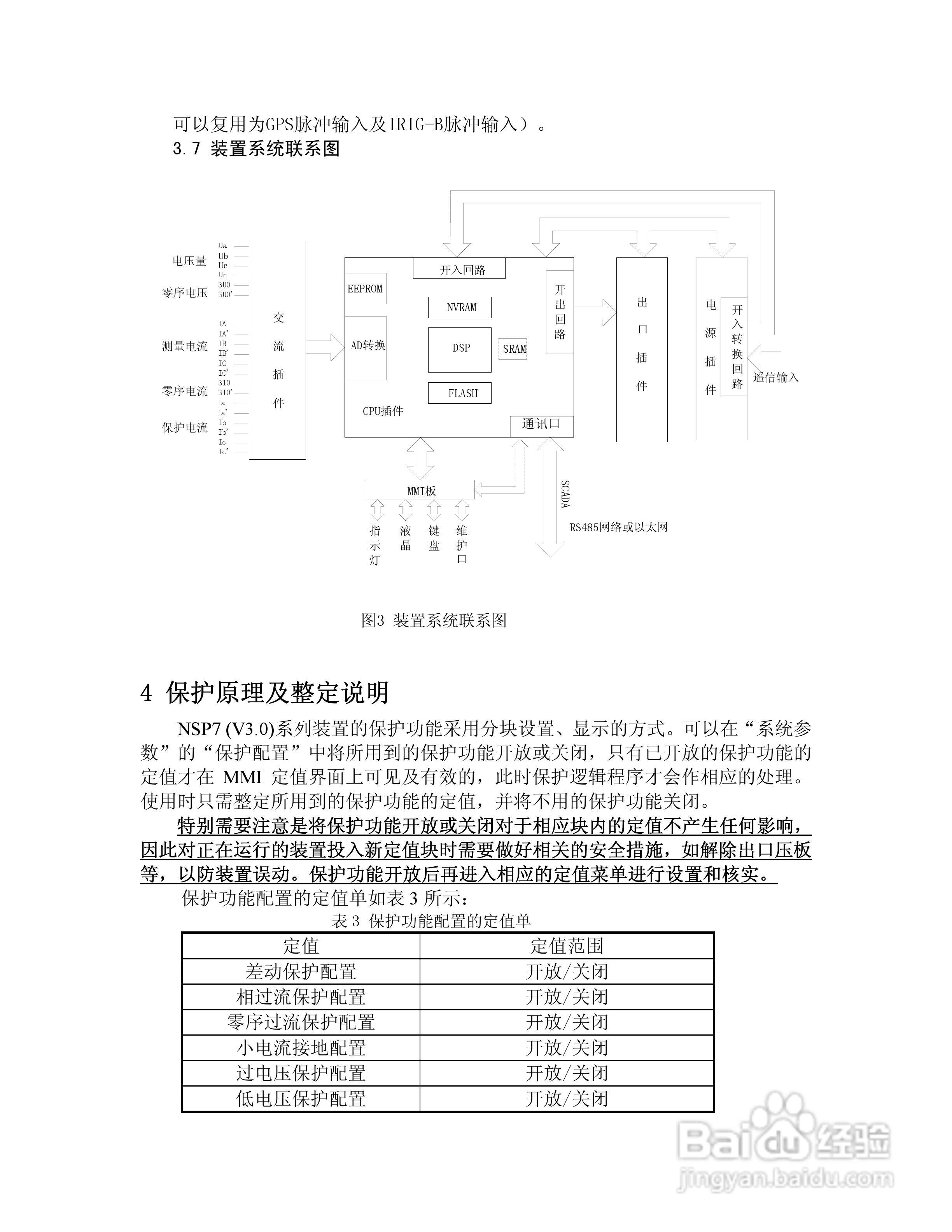
NSP713(V3.0)电动机保护器及测控装置技术说明书:[1]
2026-05-11 04:39:11
本篇为《NSP713(V3.0)电动机保护器及测控装置技术说明书》,主要介绍该产品的使用方法以及常见故障解决方案。
(共篇)
下一篇:
声明:
本网站引用、摘录或转载内容仅供网站访问者交流或参考,不代表本站立场,如存在版权或非法内容,请联系站长删除,联系邮箱:site.kefu@qq.com。
相关推荐
NSP713(V3.0)电动机保护器及测控装置技术说明书:[3]
阅读量:147
NSP713(V3.0)电动机保护器及测控装置技术说明书:[6]
阅读量:30
ARD3电动机保护器使用说明书:[1]
阅读量:21
ARD3电动机保护器使用说明书:[3]
阅读量:177
ARD3电动机保护器使用说明书:[2]
阅读量:45
猜你喜欢
乳腺钙化是什么意思
中成药是什么意思
云肖是什么生肖
爱就像蓝天白云晴空万里是什么歌
学时是什么意思
hop是什么意思
fall是什么意思
报备是什么意思
白帝城位于什么地方
庸俗是什么意思
猜你喜欢
stick是什么意思
梦见蛇是什么意思
雷同是什么意思
蝴蝶兰什么时候开花
情愫是什么意思
all什么意思
13是什么意思
of是什么意思
河床是什么意思
9525开头是什么电话