指南生活
首页
美食营养
手工爱好
生活家居
返回
指南生活
首页
美食营养
游戏数码
手工爱好
生活家居
健康养生
运动户外
职场理财
情感交际
母婴教育
时尚美容
知识问答
生活知识
搜索
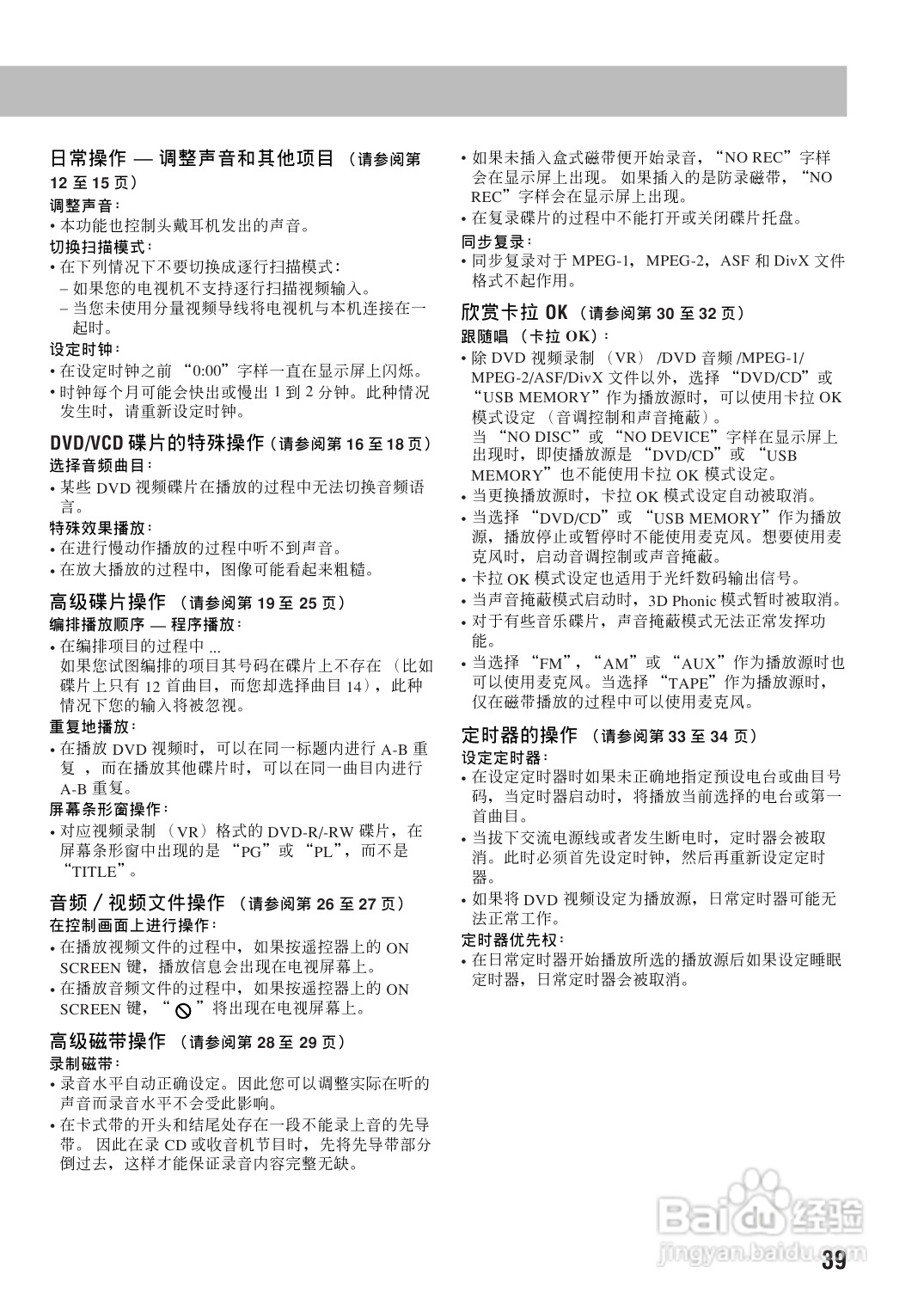
胜利者迷你音响ux-g68uf型使用说明书:[3]
2026-03-04 13:40:17
(共篇)
上一篇:
声明:
本网站引用、摘录或转载内容仅供网站访问者交流或参考,不代表本站立场,如存在版权或非法内容,请联系站长删除,联系邮箱:site.kefu@qq.com。
相关推荐
胜利者迷你音响ux-g68uf型使用说明书:[1]
阅读量:92
使用说明书封面怎么做
阅读量:112
胜利者迷你音响ux-g68uf型使用说明书:[2]
阅读量:187
胜利者迷你音响UX-P450型使用说明书:[3]
阅读量:157
胜利者迷你音响UX-GD6M型使用说明书:[1]
阅读量:118
猜你喜欢
桂花树的养殖方法和注意事项
绿壳蛋鸡养殖前景
立国之本是什么
路亚竿什么牌子好
滞纳金是什么意思
courage是什么意思
痛经是什么引起的
什么显卡最好
菠萝不能和什么一起吃
运动会广播稿200字
猜你喜欢
什么食物含维生素b
什么是美术
维生素e擦脸
财产公证需要什么手续
维生素c
欧巴桑什么意思
虾皮不能和什么一起吃
菊花象征什么
女生适合学什么技术
现在什么行业最赚钱