指南生活
首页
美食营养
手工爱好
生活家居
返回
指南生活
首页
美食营养
游戏数码
手工爱好
生活家居
健康养生
运动户外
职场理财
情感交际
母婴教育
时尚美容
知识问答
生活知识
生活百科
搜索
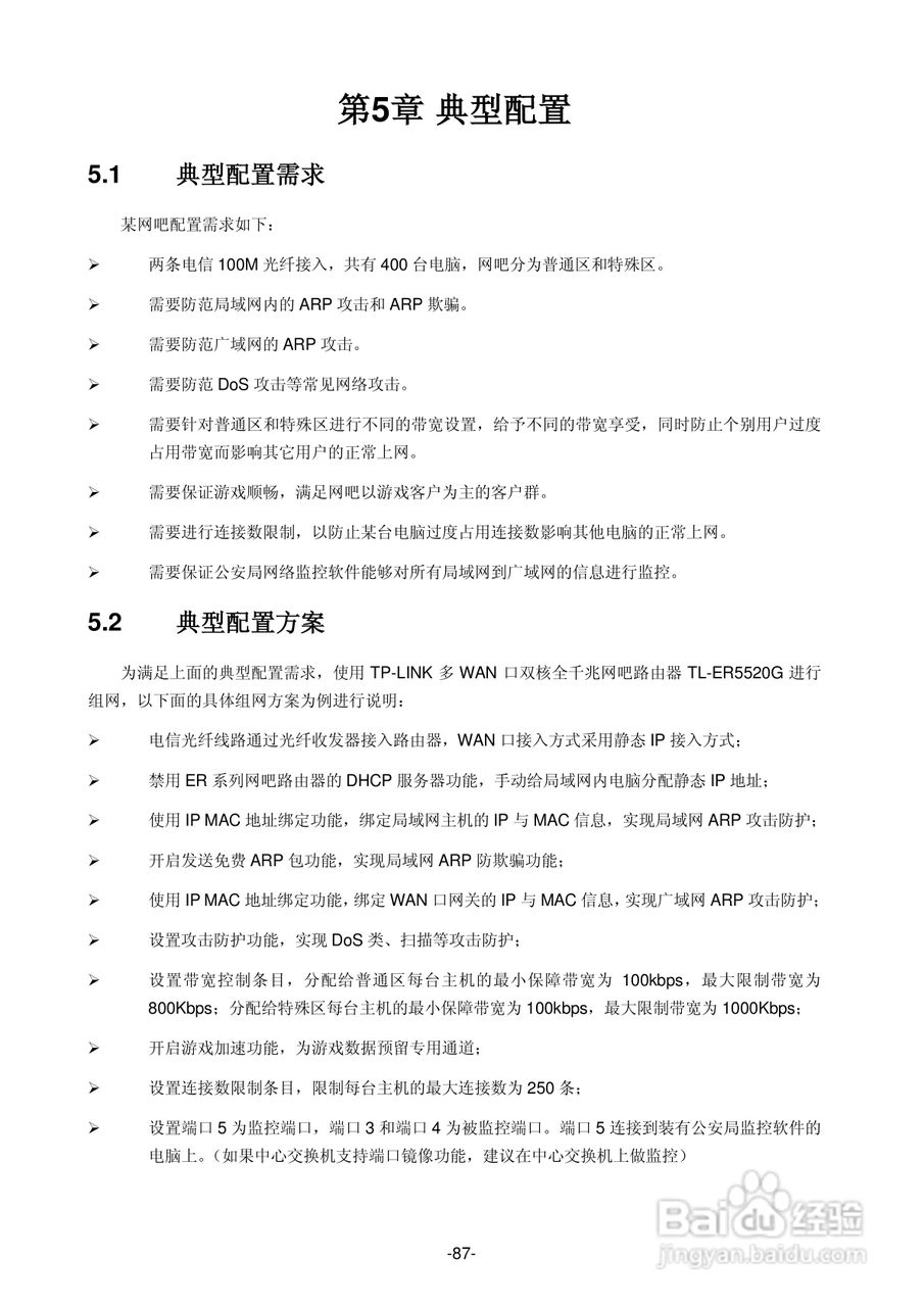
普联TP-LINK TL-ER5520G路由器使用说明书:[10]
2026-05-07 16:13:35
本篇为《普联TP-LINK TL-ER5520G路由器使用说明书》,主要介绍该产品的使用方法以及常见故障解决方案。
(共篇)
上一篇:
|
下一篇:
声明:
本网站引用、摘录或转载内容仅供网站访问者交流或参考,不代表本站立场,如存在版权或非法内容,请联系站长删除,联系邮箱:site.kefu@qq.com。
相关推荐
设置荣耀路由X2的双网双通功能
阅读量:134
燕尾夹屏蔽水晶头安装教程
阅读量:176
iphone6s 省电优化技巧大全
阅读量:117
闲鱼怎么清空历史浏览记录
阅读量:115
iphone无线网络设置
阅读量:179
猜你喜欢
大腹皮的功效与作用
活性炭的作用
幼儿安全小知识
西瓜的作用
供给侧什么意思
金毛狗脊的功效与作用
金刚经的作用
什么是次贷危机
阿司匹林肠溶片的作用与用途
柿子不能和什么一起吃
猜你喜欢
知识管理软件
男友生日送什么礼物好
运动的最佳时间
黑豆浆的功效与作用
小学运动会入场口号
夏威夷果的功效与作用
墓地风水知识
秋天的落叶像什么
武汉疫情什么时候开始的
石斛的功效与作用吃法