指南生活
首页
美食营养
手工爱好
生活家居
返回
指南生活
首页
美食营养
游戏数码
手工爱好
生活家居
健康养生
运动户外
职场理财
情感交际
母婴教育
时尚美容
知识问答
生活知识
生活百科
搜索
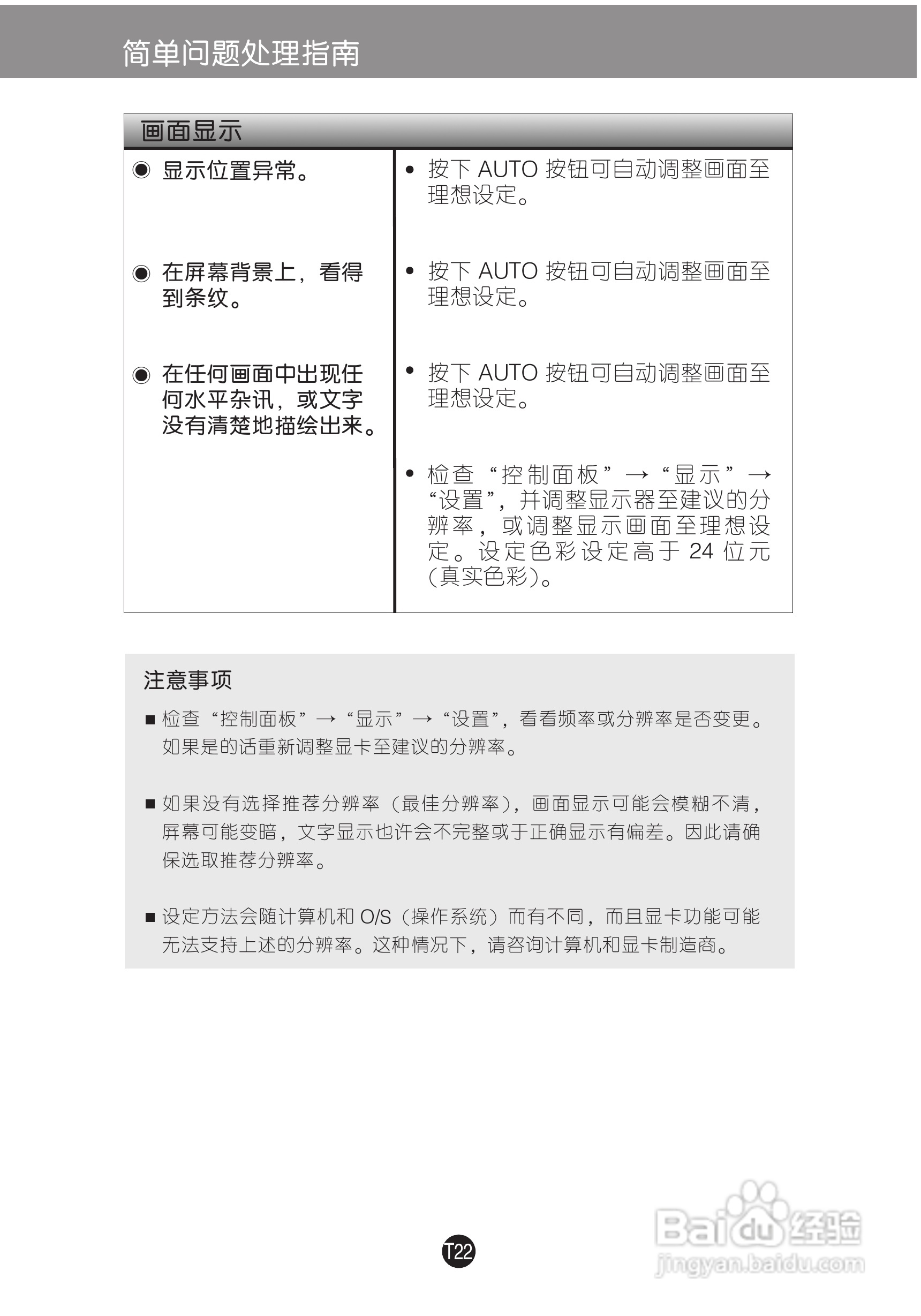
LG E1941S液晶显示器使用说明书:[3]
2026-04-23 01:22:53
(共篇)
上一篇:
|
下一篇:
声明:
本网站引用、摘录或转载内容仅供网站访问者交流或参考,不代表本站立场,如存在版权或非法内容,请联系站长删除,联系邮箱:site.kefu@qq.com。
相关推荐
LG E1941S液晶显示器使用说明书:[1]
阅读量:59
液晶显示器晃眼怎么办
阅读量:159
液晶显示器有线条的解决方法
阅读量:24
液晶显示器的安装
阅读量:64
液晶显示器如何消磁
阅读量:74
猜你喜欢
理货员是做什么的
免职是什么意思
工作性质是什么意思
反馈是什么意思
times是什么意思
六甲是什么意思
几次真的想让自己醉是什么歌
吃蜂蜜有什么好处
gxg是什么牌子
空亡是什么意思
猜你喜欢
长善救失什么意思
经常上火是什么原因
3月29日是什么星座
教师节送什么礼物给老师好
鸡奸是什么意思
伯乐是什么意思
挖矿是什么意思
邯郸学步告诉我们什么道理
9月25日是什么星座
什么事