指南生活
首页
美食营养
手工爱好
生活家居
返回
指南生活
首页
美食营养
游戏数码
手工爱好
生活家居
健康养生
运动户外
职场理财
情感交际
母婴教育
时尚美容
知识问答
生活知识
搜索
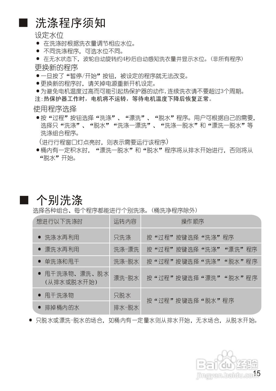
松下XQB75-Q760U洗衣机使用说明书:[2]
2025-12-26 11:10:07
(共篇)
上一篇:
|
下一篇:
声明:
本网站引用、摘录或转载内容仅供网站访问者交流或参考,不代表本站立场,如存在版权或非法内容,请联系站长删除,联系邮箱:site.kefu@qq.com。
相关推荐
高压钢丝缠绕胶管产品说明
阅读量:61
关于局域网经常掉线故障排查
阅读量:43
DXN-T(Q)/GSN-T/Q户内高压带电显示装置说明书:[1]
阅读量:186
怎么驱逐老鼠
阅读量:189
个人小客车报废拆解领取政府补贴经历
阅读量:113
猜你喜欢
我国最早的诗歌总集是什么
薏米是什么
肺结核是由什么引起的
居然的近义词是什么
糖粉可以用什么代替
地三鲜是什么
反式脂肪是什么
准生证办理需要什么材料
project是什么意思
什么是粳米
猜你喜欢
hcl是什么
cqy是什么意思
什么是app
外网是什么
mj是什么意思
痘痘反复长是什么原因
喝什么茶好
坐北朝南是什么意思
business是什么意思
i don t care是什么意思