指南生活
首页
美食营养
手工爱好
生活家居
返回
指南生活
首页
美食营养
游戏数码
手工爱好
生活家居
健康养生
运动户外
职场理财
情感交际
母婴教育
时尚美容
知识问答
生活知识
搜索
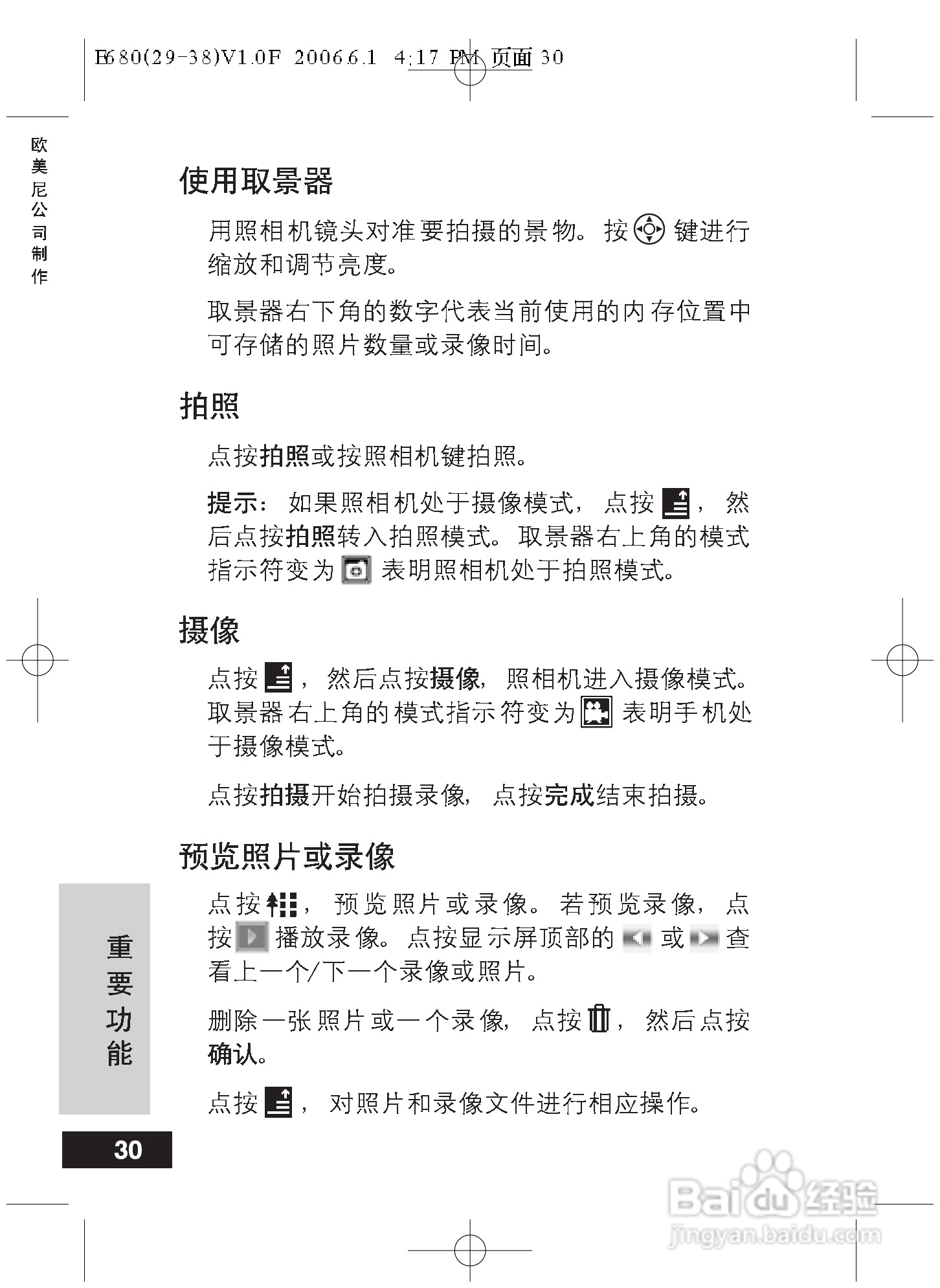
摩托罗拉E680手机使用说明书:[3]
2026-01-23 23:42:16
(共篇)
上一篇:
|
下一篇:
声明:
本网站引用、摘录或转载内容仅供网站访问者交流或参考,不代表本站立场,如存在版权或非法内容,请联系站长删除,联系邮箱:site.kefu@qq.com。
相关推荐
摩托罗拉E680手机使用说明书:[10]
阅读量:120
摩托罗拉E680手机使用说明书:[14]
阅读量:132
中兴ZTE-E N72手机使用说明书:[3]
阅读量:116
黑莓手机7130e型使用说明书:[3]
阅读量:185
使用说明书封面怎么做
阅读量:108
猜你喜欢
touch什么意思
fit是什么意思
移动侦测是什么意思
两新一重是指什么
税务登记号是什么
放疗是什么
朝的反义词是什么
什么是供应链
患得患失是什么意思
基友什么意思
猜你喜欢
申根国家是什么意思
县级市和县有什么区别
beat什么意思
朱自清字什么
中医四诊指的是什么
hrp是什么意思
顶天立地是什么生肖
youtube是什么
宫外孕是什么症状
手机hd是什么意思