指南生活
首页
美食营养
手工爱好
生活家居
返回
指南生活
首页
美食营养
游戏数码
手工爱好
生活家居
健康养生
运动户外
职场理财
情感交际
母婴教育
时尚美容
知识问答
生活知识
生活百科
搜索
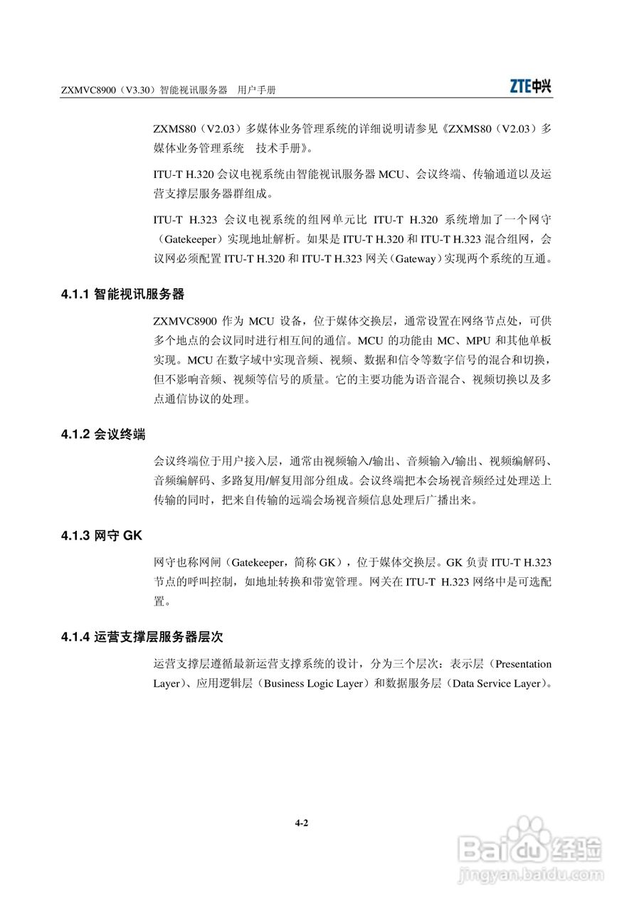
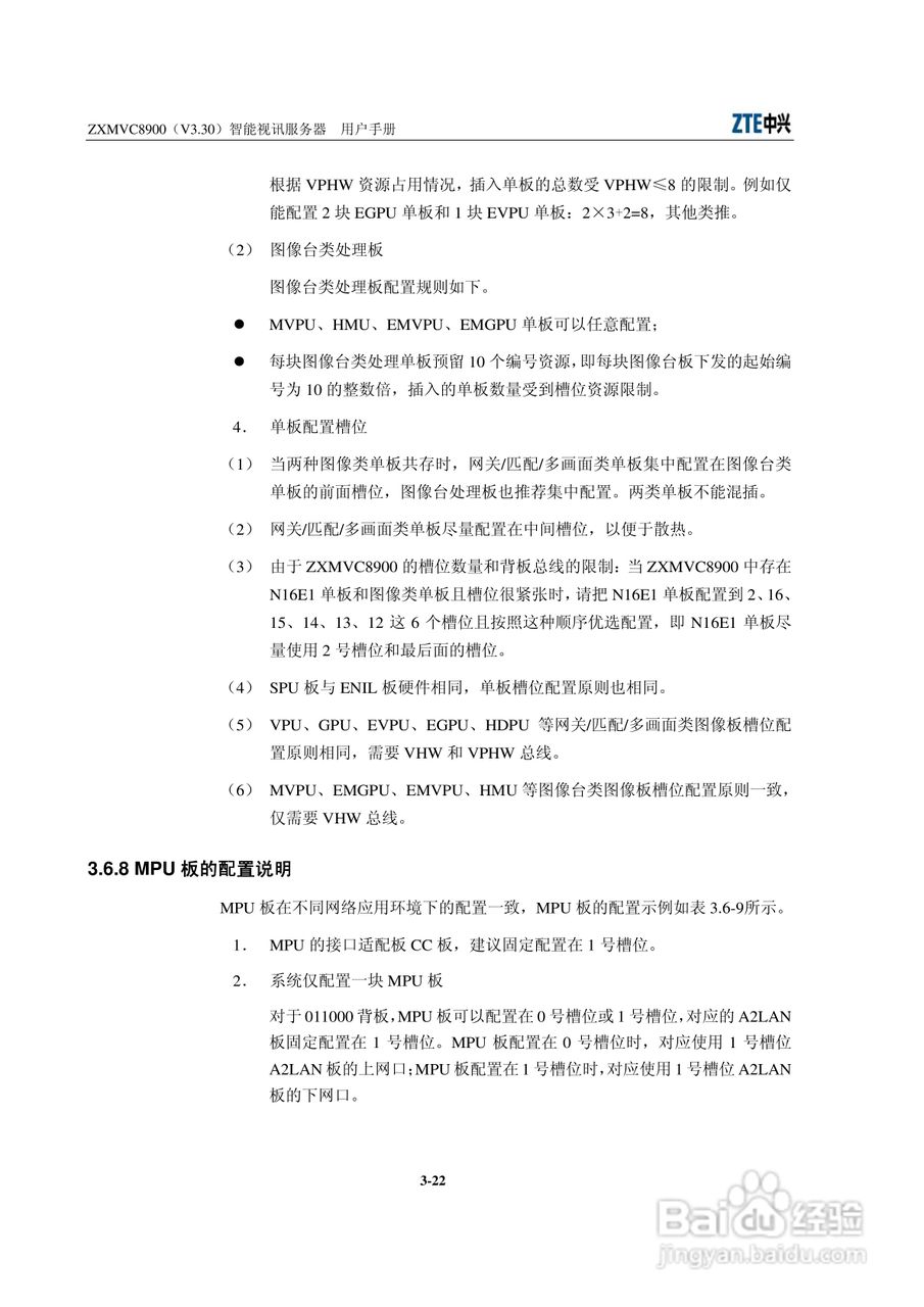
中兴ZXMVC8900(V3.30)智能视讯服务器用户手册:[6]
2026-05-19 02:40:53
本篇为《中兴ZXMVC8900(V3.30)智能视讯服务器用户手册》,主要介绍该产品的使用方法以及常见故障解决方案。
(共篇)
上一篇:
|
下一篇:
声明:
本网站引用、摘录或转载内容仅供网站访问者交流或参考,不代表本站立场,如存在版权或非法内容,请联系站长删除,联系邮箱:site.kefu@qq.com。
相关推荐
中兴ZXMVC8900(V3.30)智能视讯服务器用户手册:[16]
阅读量:166
中兴ZXMVC8900(V3.30)智能视讯服务器用户手册:[19]
阅读量:97
中兴强制恢复出厂设置
阅读量:119
中兴ZXMVC8900(V3.30)智能视讯服务器用户手册:[12]
阅读量:123
中兴ZXMVC8900(V3.30)智能视讯服务器用户手册:[17]
阅读量:134
猜你喜欢
浓缩的异界精髓怎么得
欧拉怎么样
腊肉怎么做
综合评价怎么写
黑头怎么去
cherry怎么读
怎么快速变白
君子兰夹箭怎么办
拉面怎么做
电脑没声音怎么办
猜你喜欢
艺术生高考分数怎么算
interesting怎么读
比亚迪g6质量怎么样
计件工资怎么算
绿豆芽怎么炒好吃
怀孕了不想要怎么办
怎么把照片做成视频
七彩虹主板怎么样
怎么压缩视频大小
头发干枯毛躁怎么办