指南生活
首页
美食营养
手工爱好
生活家居
返回
指南生活
首页
美食营养
游戏数码
手工爱好
生活家居
健康养生
运动户外
职场理财
情感交际
母婴教育
时尚美容
知识问答
生活知识
搜索
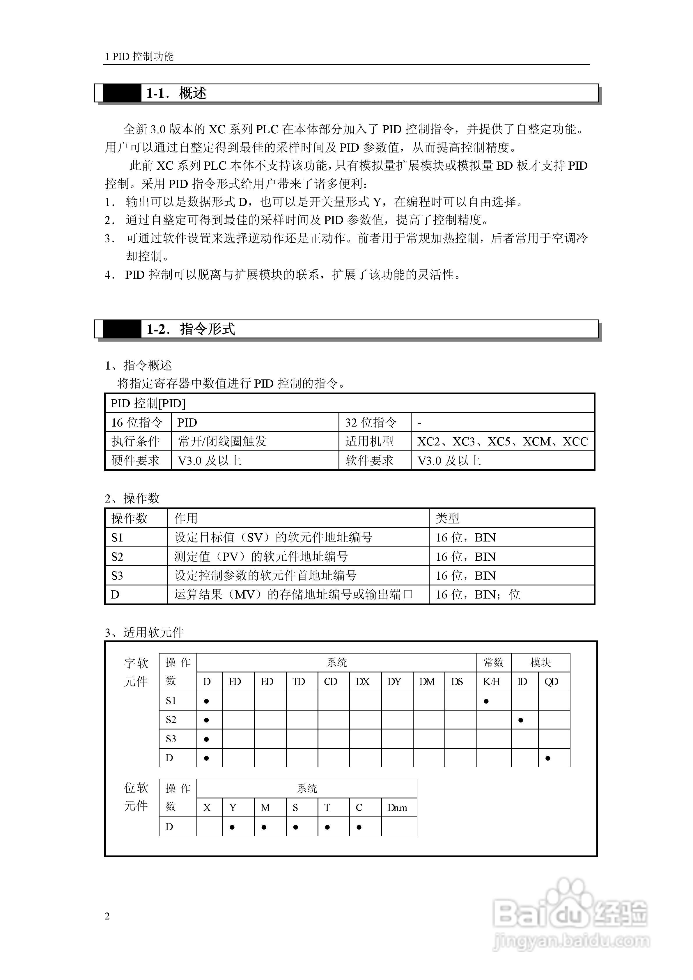
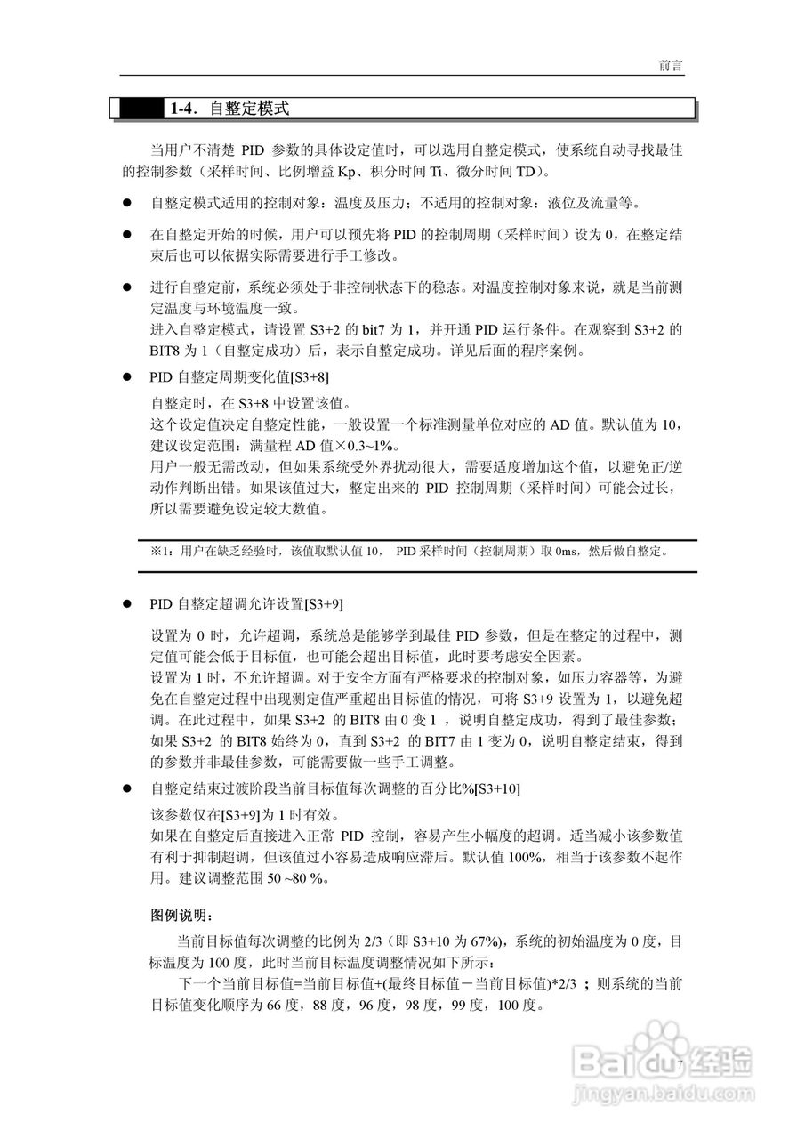
信捷电气XC系列可编程控制器用户手册:[2]
2026-03-18 17:55:27
本篇为《信捷电气XC系列可编程控制器用户手册》,主要介绍该产品的使用方法以及常见故障解决方案。
(共篇)
上一篇:
|
下一篇:
声明:
本网站引用、摘录或转载内容仅供网站访问者交流或参考,不代表本站立场,如存在版权或非法内容,请联系站长删除,联系邮箱:site.kefu@qq.com。
相关推荐
信捷电气XC系列可编程控制器用户手册:[9]
阅读量:102
信捷电气XC系列可编程控制器用户手册:[6]
阅读量:46
信捷电气DS3系列伺服驱动器用户手册:[2]
阅读量:162
信捷电气DS3系列伺服驱动器用户手册:[3]
阅读量:87
信捷XC系列PLC编程软件安装教程
阅读量:77
猜你喜欢
什么是化疗
宝宝补锌什么牌子好
抄税是什么意思
1991年是什么命
bug什么意思
序列号是什么
省略号的作用是什么
三头六臂是什么动物
男生剪什么发型好看
犹豫是什么意思
猜你喜欢
岸芷汀兰是什么意思
口干口苦是什么原因引起的
杨幂是什么星座的
一蹴而就是什么意思
阿西吧什么意思
潍坊有什么好玩的地方
gpa是什么单位
荨麻疹是什么原因引起的
我想藏在温柔月光里是什么歌
pc是什么意思的缩写