指南生活
首页
美食营养
手工爱好
生活家居
返回
指南生活
首页
美食营养
游戏数码
手工爱好
生活家居
健康养生
运动户外
职场理财
情感交际
母婴教育
时尚美容
知识问答
生活知识
生活百科
搜索
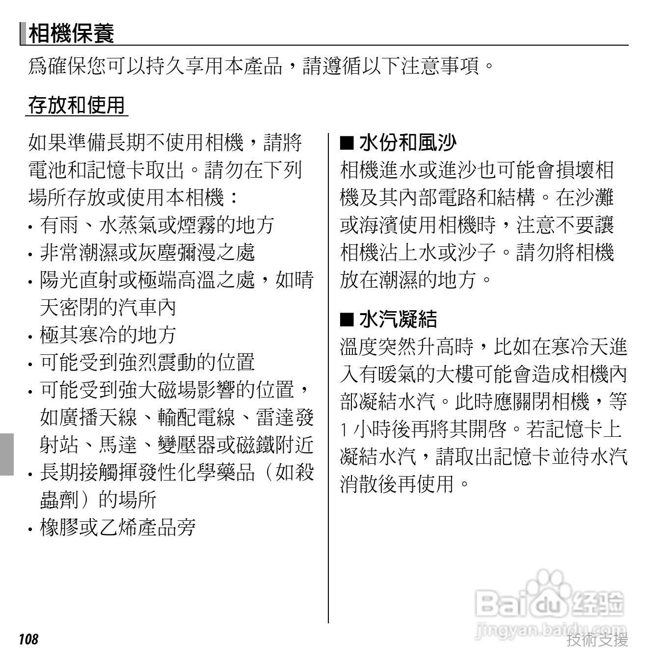
富士FinePix F505EXR数码相机使用说明书:[13]
2026-03-25 15:04:54
本篇为《富士FinePix F505EXR数码相机使用说明书》,主要介绍该产品的使用方法以及常见故障解决方案。
(共篇)
上一篇:
|
下一篇:
声明:
本网站引用、摘录或转载内容仅供网站访问者交流或参考,不代表本站立场,如存在版权或非法内容,请联系站长删除,联系邮箱:site.kefu@qq.com。
相关推荐
怎么取消华为手机热门应用推荐?
阅读量:133
华为手机如何关闭推荐热门应用
阅读量:182
华为手机如何关闭热门推荐?
阅读量:27
华为平板热门推荐怎么关闭
阅读量:69
华为热门推荐怎么删除
阅读量:171
猜你喜欢
银行过年什么时候上班
格式化是什么意思
驾驶证什么时候清零
寻隐者不遇的意思
firm是什么意思
电圆锯什么牌子好
祝福自己
姹紫嫣红是什么意思
股票涨停是什么意思
摩托头盔什么牌子好
猜你喜欢
朝花夕拾是什么意思
remove是什么意思
狂妄的意思
卡片祝福语
繁花似锦是什么意思
祝福的句子
location是什么意思
生灵涂炭是什么意思
冬季喝什么茶最好
有残疾证有什么好处