指南生活
首页
美食营养
手工爱好
生活家居
返回
指南生活
首页
美食营养
游戏数码
手工爱好
生活家居
健康养生
运动户外
职场理财
情感交际
母婴教育
时尚美容
知识问答
生活知识
生活百科
搜索
SONY索尼HDR-PJ390E数码摄像机说明书:[1]
2026-05-10 12:14:15
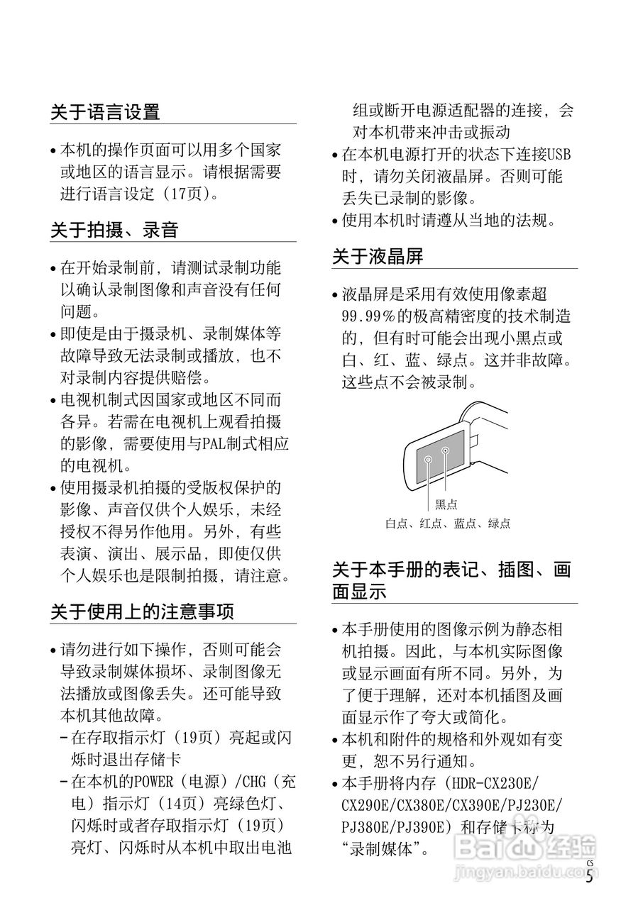
本篇为《SONY索尼HDR-PJ390E数码摄像机说明书》,主要介绍该产品的使用方法以及常见故障解决方案。
(共篇)
下一篇:
声明:
本网站引用、摘录或转载内容仅供网站访问者交流或参考,不代表本站立场,如存在版权或非法内容,请联系站长删除,联系邮箱:site.kefu@qq.com。
相关推荐
参加爱攒油活动,怎么得油量。
阅读量:175
坦克世界神车59-16
阅读量:74
atlas油怎么获得
阅读量:86
《暗黑血统2》装备使用及选择技巧心得
阅读量:32
《文明5》暴富心得
阅读量:172
猜你喜欢
秸秆是什么
子午线轮胎是什么意思
唱标是什么意思
柠檬不能和什么一起吃
什么是结构化面试
不计免赔特约险是什么意思
橘红色配什么颜色好看
海南免税店买什么划算
立秋节气的含义是什么
什么是学区房
猜你喜欢
取保候审什么意思
什么是过敏体质
奶粉什么时候喝最好
海米是什么
什么的影子
自负是什么意思
打码是什么意思
virus是什么意思
pro什么意思
秋分是什么意思