指南生活
首页
美食营养
手工爱好
生活家居
返回
指南生活
首页
美食营养
游戏数码
手工爱好
生活家居
健康养生
运动户外
职场理财
情感交际
母婴教育
时尚美容
知识问答
生活知识
搜索
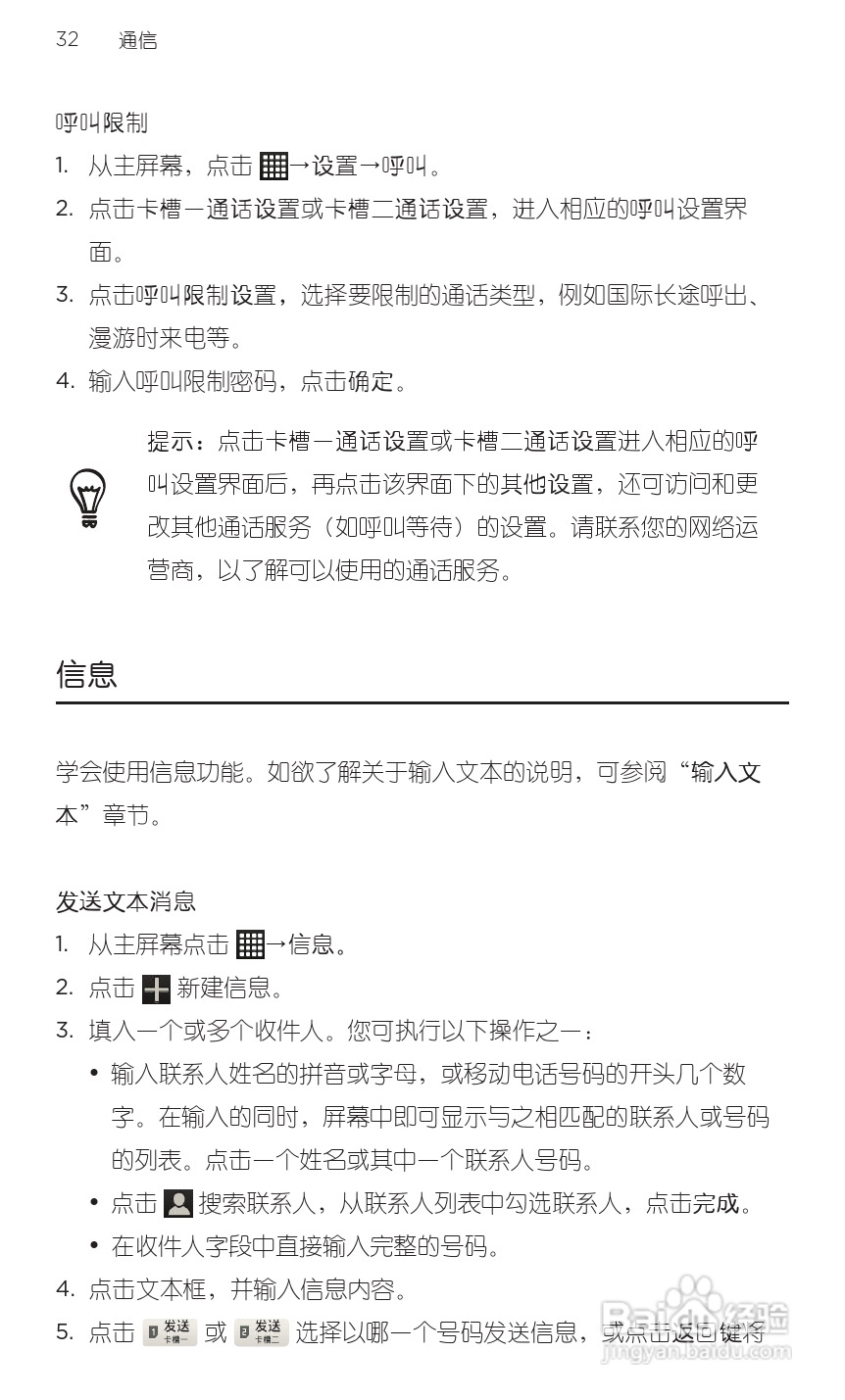
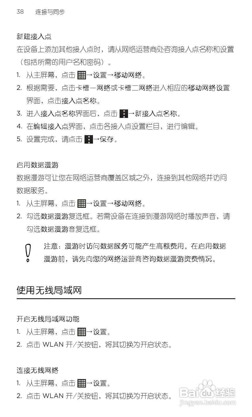
HTC 新渴望 V手机用户手册:[4]
2026-01-05 19:23:13
(共篇)
上一篇:
|
下一篇:
声明:
本网站引用、摘录或转载内容仅供网站访问者交流或参考,不代表本站立场,如存在版权或非法内容,请联系站长删除,联系邮箱:site.kefu@qq.com。
相关推荐
HTC 新渴望 V手机用户手册:[8]
阅读量:117
htc新渴望8系参数
阅读量:62
htc vive 怎么用
阅读量:144
HTC T328w(新渴望V)手机 怎么样?
阅读量:98
HTC新渴望8系什么时候上市怎么预约HTC新渴望8系
阅读量:144
猜你喜欢
8月13日是什么节日
盘你是什么意思
我最亲爱的你过得怎么样是什么歌
绿茶是什么
bml是什么
什么是996
国度是什么意思
bank是什么意思
八大员是什么
平静的反义词是什么
猜你喜欢
olt是什么
chick是什么意思
松花蛋不能和什么一起吃
后悔的近义词是什么
行号是什么
猫砂是什么
扁平化是什么意思
hp是什么单位
面面相觑是什么意思
肛瘘是什么