指南生活
首页
美食营养
手工爱好
生活家居
返回
指南生活
首页
美食营养
游戏数码
手工爱好
生活家居
健康养生
运动户外
职场理财
情感交际
母婴教育
时尚美容
知识问答
生活知识
搜索
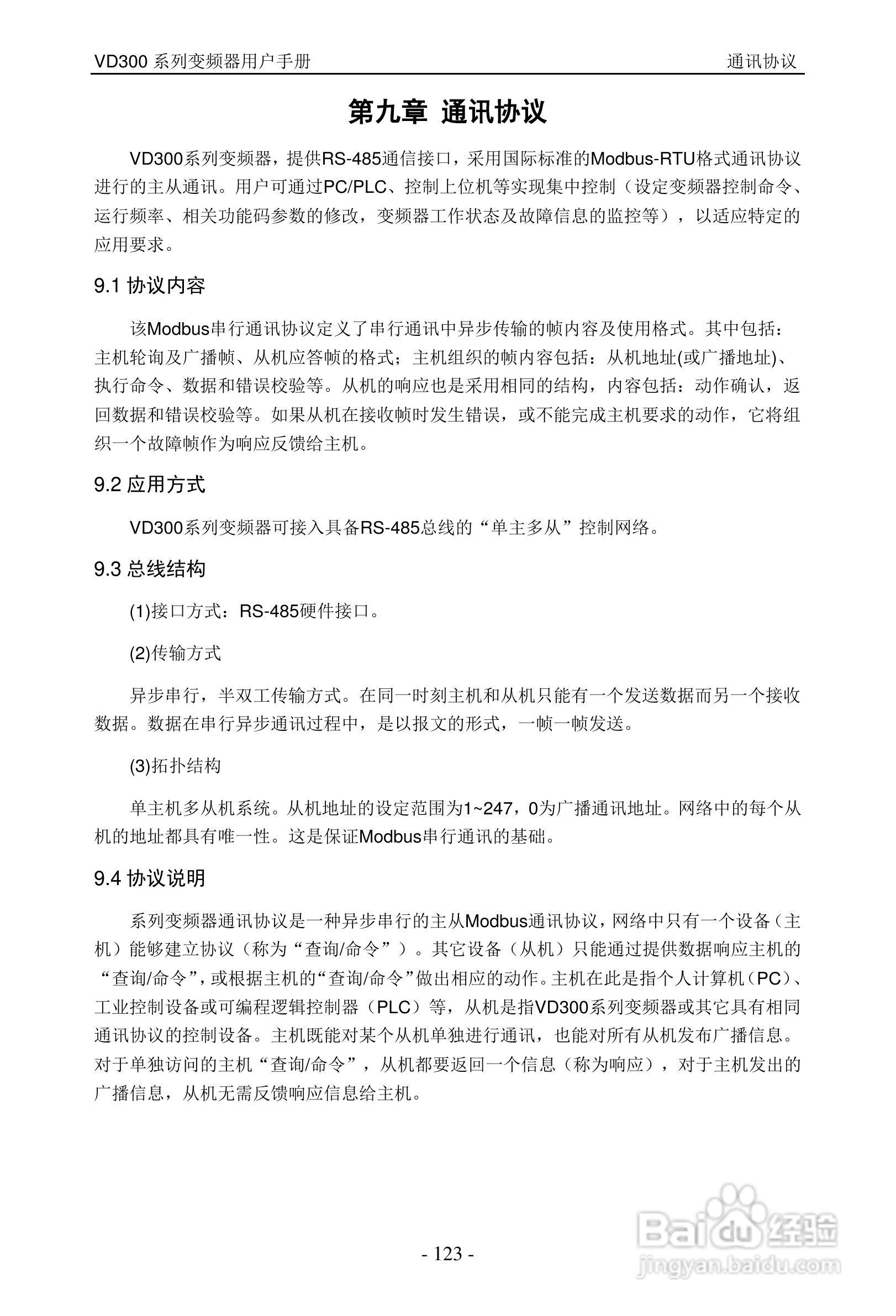
沃森VD300-7T-560变频器使用说明书:[13]
2026-03-08 10:44:20
本篇为《沃森VD300-7T-560变频器使用说明书》,主要介绍该产品的使用方法以及常见故障解决方案。
(共篇)
上一篇:
|
下一篇:
声明:
本网站引用、摘录或转载内容仅供网站访问者交流或参考,不代表本站立场,如存在版权或非法内容,请联系站长删除,联系邮箱:site.kefu@qq.com。
相关推荐
沃森VD300-7T-560变频器使用说明书:[11]
阅读量:59
沃森VD300-7T-560变频器使用说明书:[4]
阅读量:79
使用说明书wf2651使用指南
阅读量:25
使用说明书封面怎么做
阅读量:124
沃森VD300-7T-560变频器使用说明书:[9]
阅读量:125
猜你喜欢
受众是什么意思
receive是什么意思
什么叫三通一平
315是什么意思
sweep是什么意思
什么是度娘
双鱼座女生喜欢什么样的男生
惨淡经营的意思
适得其反的意思
白云苍狗是什么意思
猜你喜欢
不省人事的意思
where是什么意思中文
回锅肉什么意思
心照不宣是什么意思
online是什么意思
斩钉截铁的截是什么意思
冬季喝什么茶
什么工作最有前途
瑞雪的意思
信达雅是什么意思