指南生活
首页
美食营养
手工爱好
生活家居
返回
指南生活
首页
美食营养
游戏数码
手工爱好
生活家居
健康养生
运动户外
职场理财
情感交际
母婴教育
时尚美容
知识问答
生活知识
生活百科
搜索
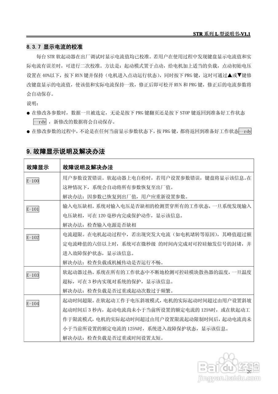
西普STR500L-3电动机软起动器说明书:[2]
2026-04-24 17:12:03
本篇为《西普STR500L-3电动机软起动器说明书》,主要介绍该产品的使用方法以及常见故障解决方案。
(共篇)
上一篇:
声明:
本网站引用、摘录或转载内容仅供网站访问者交流或参考,不代表本站立场,如存在版权或非法内容,请联系站长删除,联系邮箱:site.kefu@qq.com。
相关推荐
VMware虚拟机进阶:[1]网卡配置
阅读量:157
怎样追踪并查杀局域网ARP病毒
阅读量:67
Windows server 2008 R2删除冗余WINS服务器地址
阅读量:140
ADODB.Connection 错误 '800a0e7a'解决办法
阅读量:140
怎么设置远程桌面时的最大会话空闲时间?
阅读量:115
猜你喜欢
胖人穿什么衣服好看
养尊处优的意思
神清气爽的意思
them是什么意思
令尊是什么意思
什么是微信
千篇一律的意思
pear是什么意思
万劫不复的意思
白花鬼针草的功效与作用
猜你喜欢
touch是什么意思
蓝瘦香菇什么意思
iso是什么意思
海藻酸钠的作用
本垒打什么意思
辜负是什么意思
黄钟大吕的意思
polo是什么意思
grade是什么意思
冬天有什么花开