指南生活
首页
美食营养
手工爱好
生活家居
返回
指南生活
首页
美食营养
游戏数码
手工爱好
生活家居
健康养生
运动户外
职场理财
情感交际
母婴教育
时尚美容
知识问答
生活知识
搜索
乐之邦声卡Monitor系列(PCI)型说明书:[1]
2025-12-30 15:32:49
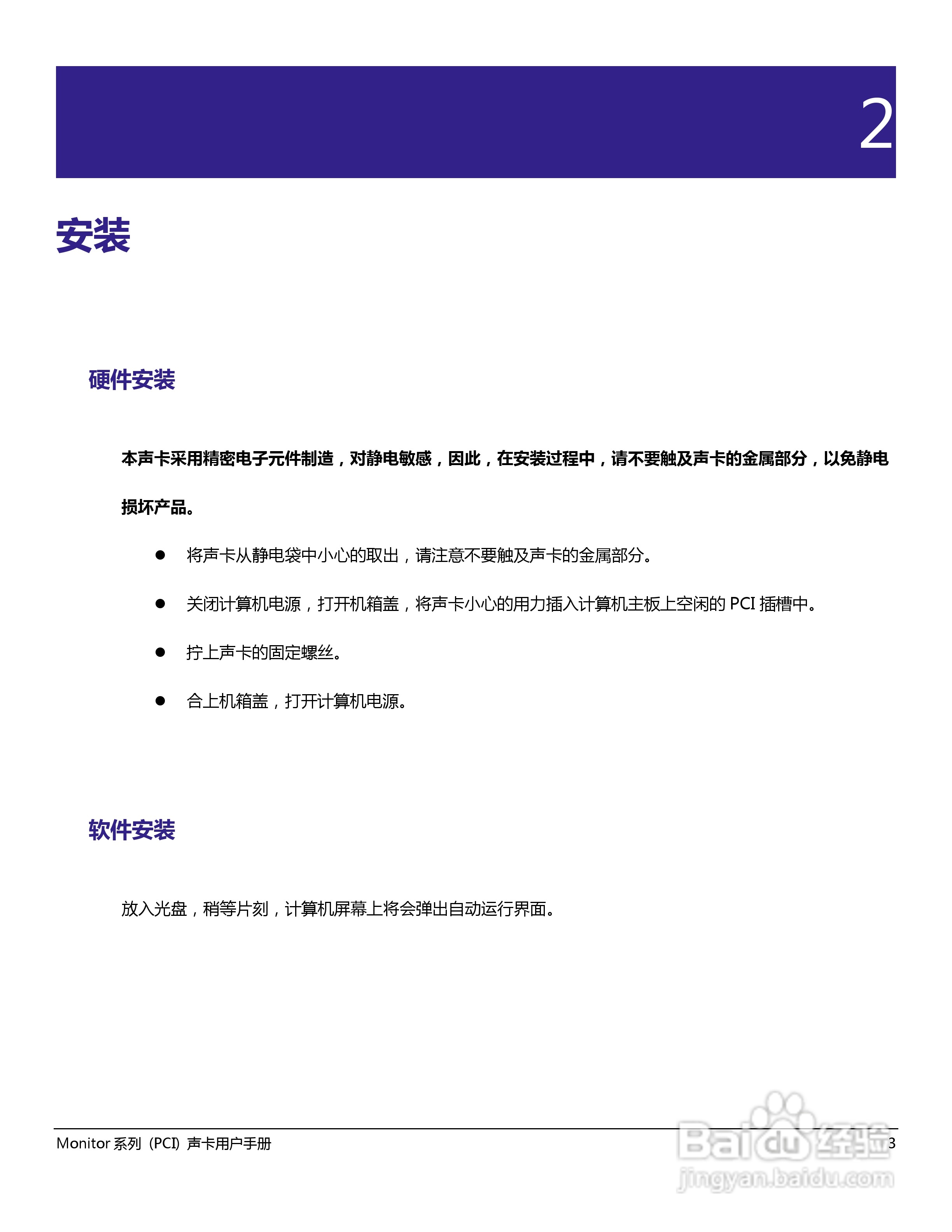
本篇为《乐之邦声卡Monitor系列(PCI)型说明书》,主要介绍该产品的使用方法以及常见故障解决方案。
(共篇)
下一篇:
声明:
本网站引用、摘录或转载内容仅供网站访问者交流或参考,不代表本站立场,如存在版权或非法内容,请联系站长删除,联系邮箱:site.kefu@qq.com。
相关推荐
乐之邦声卡Monitor 01MINI型说明书:[3]
阅读量:114
乐之邦声卡Monitor 01MINI型说明书:[4]
阅读量:96
乐之邦声卡Monitor 01USD型说明书:[2]
阅读量:44
乐之邦采样率如何设置
阅读量:131
乐之邦声卡Monitor 01US型说明书:[4]
阅读量:93
猜你喜欢
泰迪和贵宾有什么区别
有马贵将为什么这么强
不成功便成仁是什么意思
bottom是什么意思
不约而同的意思是什么
pace是什么意思
左倾右倾是什么意思
current是什么意思
锱铢必较的意思
认筹是什么意思
猜你喜欢
专技12级是什么意思
鼠标键盘什么牌子好
襁褓的意思
纳差是什么意思啊
兔死狗烹的意思
驿站在元代称作什么
秋天喝什么汤
买房子上什么网
繁文缛节什么意思
束之高阁的意思