指南生活
首页
美食营养
手工爱好
生活家居
返回
指南生活
首页
美食营养
游戏数码
手工爱好
生活家居
健康养生
运动户外
职场理财
情感交际
母婴教育
时尚美容
知识问答
生活知识
搜索
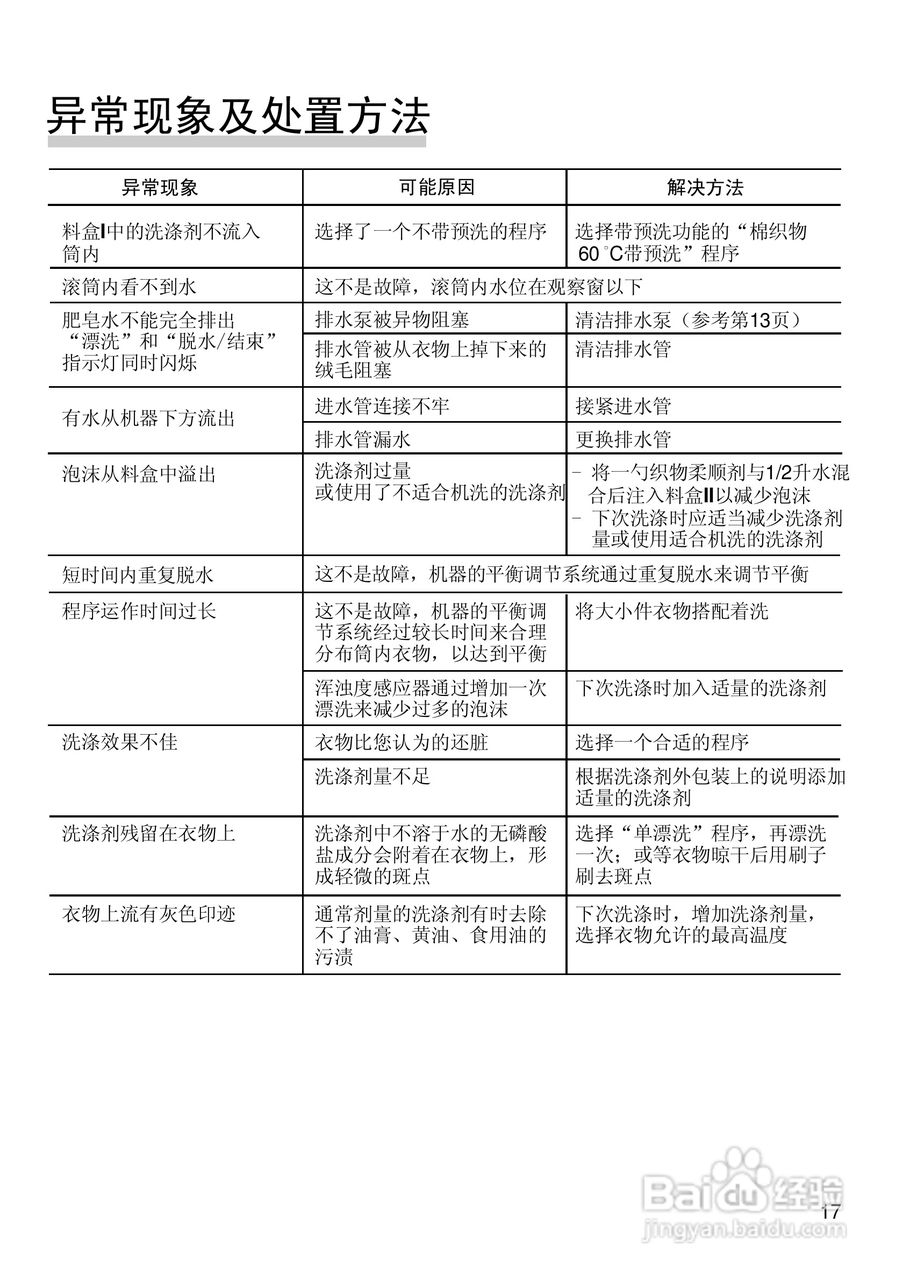
西门子XQG45-170全自动滚筒式洗衣机使用及安装说明书:[2]
2026-01-12 01:04:51
(共篇)
上一篇:
|
下一篇:
声明:
本网站引用、摘录或转载内容仅供网站访问者交流或参考,不代表本站立场,如存在版权或非法内容,请联系站长删除,联系邮箱:site.kefu@qq.com。
相关推荐
海尔BCD-216SV电冰箱使用说明书
阅读量:176
低压电器的铁芯粘住不释放怎么办
阅读量:41
清洁帮冰箱深度保洁+消毒服务流程
阅读量:196
怎样布置自吸排污泵管道
阅读量:182
怎样选择合适的探测器
阅读量:161
猜你喜欢
怎么去口臭
产假工资怎么算
发低烧怎么办
折旧费怎么算
怀孕怎么办
桂龙药膏效果怎么样
今日头条怎么赚钱
肚子痛是怎么回事
secretary怎么读
萝卜干怎么腌好吃又脆
猜你喜欢
微信图片过期怎么恢复
裙子用英语怎么说
莅临怎么读
养老保险怎么算
怎么都快乐教案
松花粉怎么吃
400电话怎么申请
怎么教育孩子
苹果4s怎么刷机
微信置顶语怎么设置