指南生活
首页
美食营养
手工爱好
生活家居
返回
指南生活
首页
美食营养
游戏数码
手工爱好
生活家居
健康养生
运动户外
职场理财
情感交际
母婴教育
时尚美容
知识问答
生活知识
生活百科
搜索
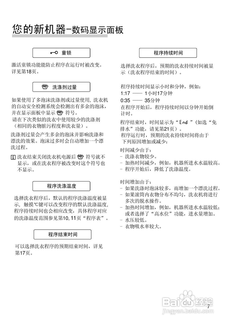
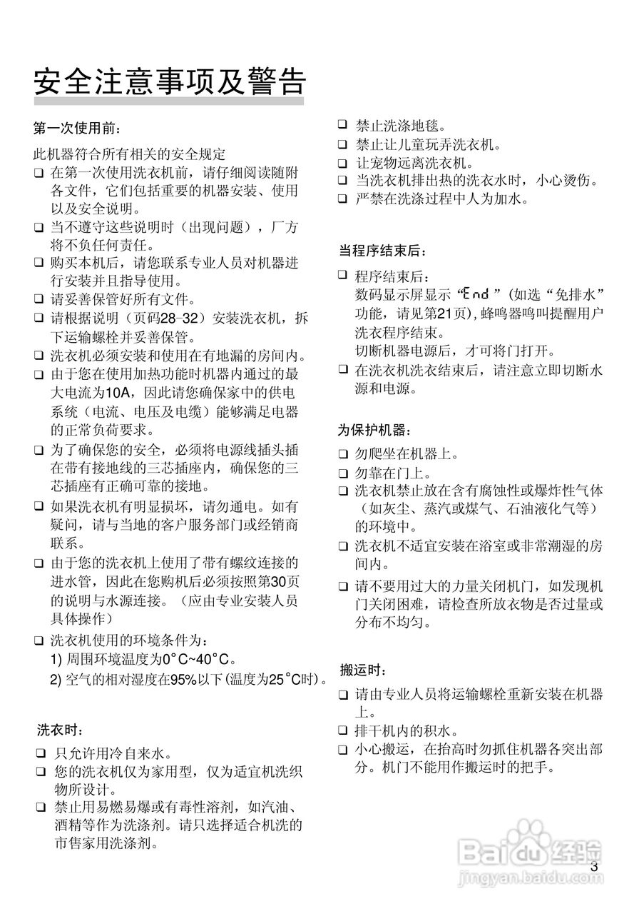
西门子全自动滚筒式洗衣机WM4085使用及安装说明书:[1]
2026-03-29 08:00:45
(共篇)
下一篇:
声明:
本网站引用、摘录或转载内容仅供网站访问者交流或参考,不代表本站立场,如存在版权或非法内容,请联系站长删除,联系邮箱:site.kefu@qq.com。
相关推荐
海贼王在哪里看
阅读量:108
在异地如何登陆百度账号在加了密保手机情况下
阅读量:156
怎么注册劳务公司需要什么条件
阅读量:163
小编教你使易语言 大漠插件中文版npk
阅读量:187
QQ飞车如何漂移
阅读量:171
猜你喜欢
珍珠草的功效与作用
乔迁之喜送什么礼物
致1500米运动员加油稿
红豆的作用
孕妇适合喝什么汤
交通知识
牛膝的功效与作用
什么是仿生学
什么叫释怀
跳蚤咬了用什么药
猜你喜欢
燕麦片的功效与作用及食用方法
一树梨花压海棠什么意思
省略号作用
男士内裤什么牌子好
什么是前列腺增生
干荷叶的功效与作用
厦门有什么好吃的
multiply什么意思
关于地震的知识
艾灸的作用