指南生活
首页
美食营养
手工爱好
生活家居
返回
指南生活
首页
美食营养
游戏数码
手工爱好
生活家居
健康养生
运动户外
职场理财
情感交际
母婴教育
时尚美容
知识问答
生活知识
搜索
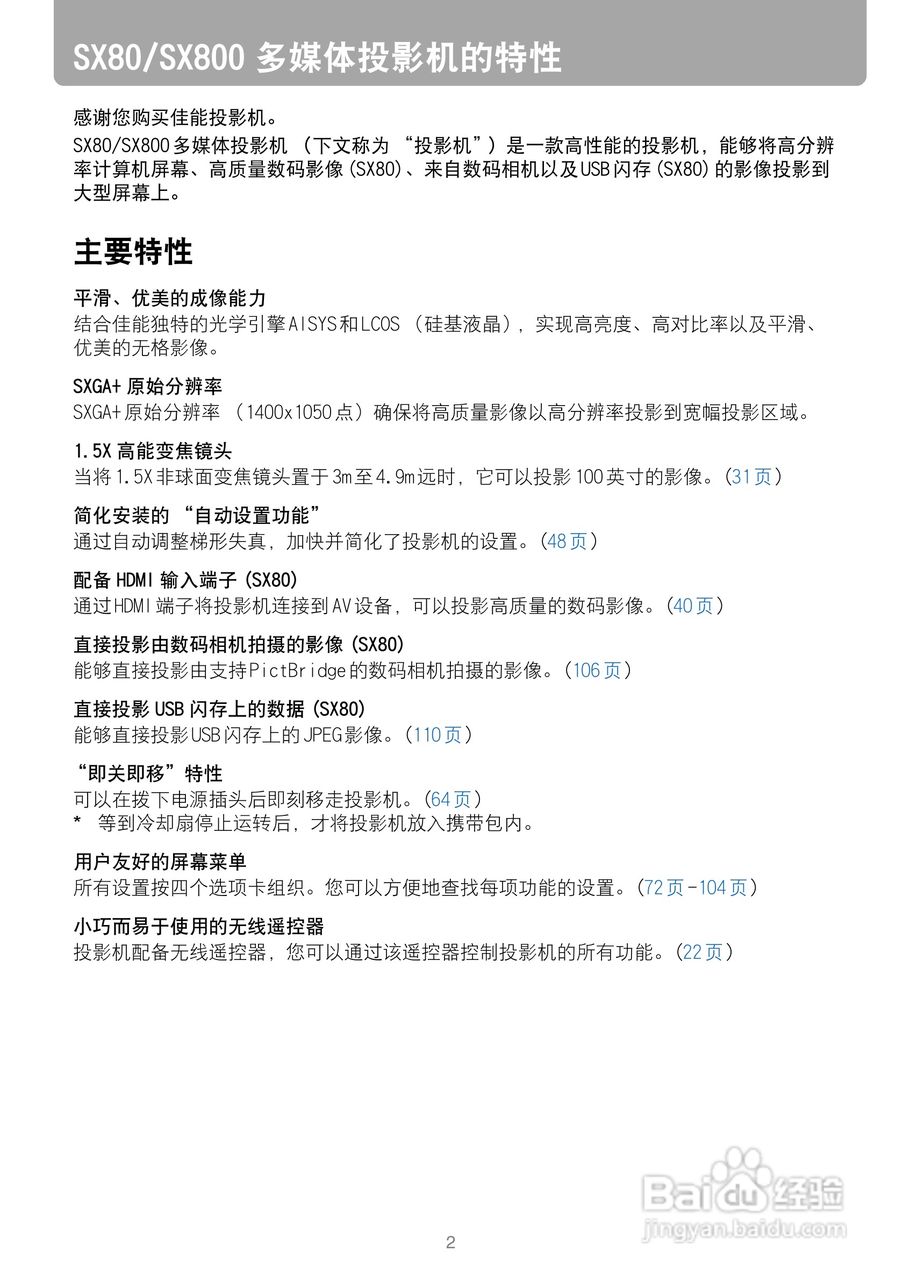
佳能SX80投影仪使用说明书:[1]
2025-12-13 09:04:29
本篇为《佳能SX80投影仪使用说明书》,主要介绍该产品的使用方法以及常见故障解决方案。
(共篇)
下一篇:
声明:
本网站引用、摘录或转载内容仅供网站访问者交流或参考,不代表本站立场,如存在版权或非法内容,请联系站长删除,联系邮箱:site.kefu@qq.com。
相关推荐
佳能SX80投影仪使用说明书:[7]
阅读量:40
佳能SX60投影仪使用说明书:[1]
阅读量:69
佳能SX7 MarkII投影仪使用说明书:[1]
阅读量:130
投影仪怎么连接电脑
阅读量:67
投影仪怎么连接手机
阅读量:55
猜你喜欢
脚踝扭伤怎么处理
手机大全报价
福特皮卡车大全价格
性冷淡怎么治疗
开头结尾摘抄大全
黄鳝怎么做好吃
消化不良腹胀怎么办
汽车之家2019最新报价大全
炖羊骨头的家常做法
生意不好怎么办
猜你喜欢
白发变黑发的方法
烧卖的做法大全图解
黄花鱼怎么做好吃
大连艺术学院怎么样
墨鱼干怎么做好吃
肌肉萎缩怎么办
与子乱小说大全
最快减肥方法
腰左侧疼是怎么回事
娃娃菜的家常做法