指南生活
首页
美食营养
手工爱好
生活家居
返回
指南生活
首页
美食营养
游戏数码
手工爱好
生活家居
健康养生
运动户外
职场理财
情感交际
母婴教育
时尚美容
知识问答
生活知识
生活百科
搜索
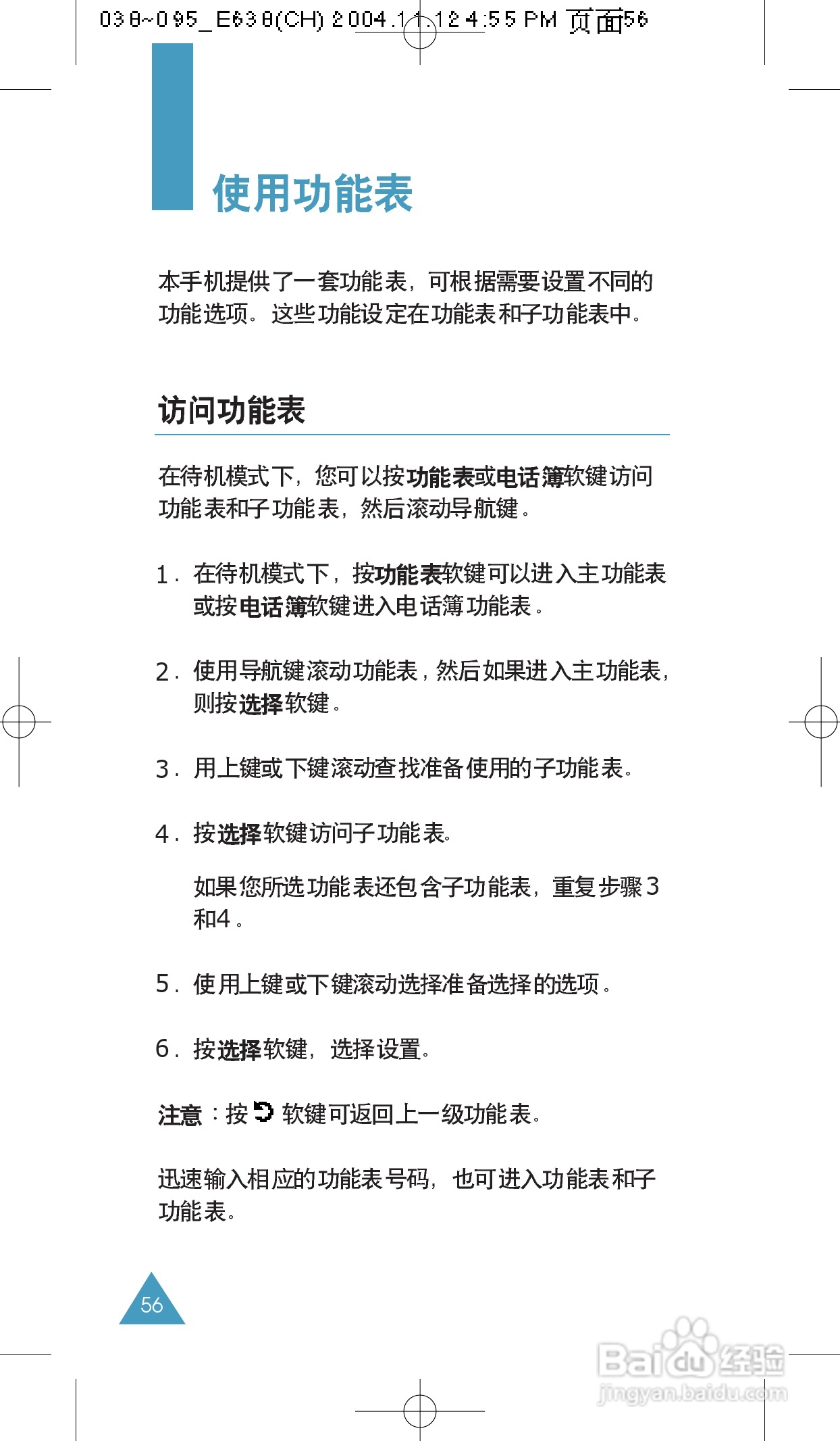
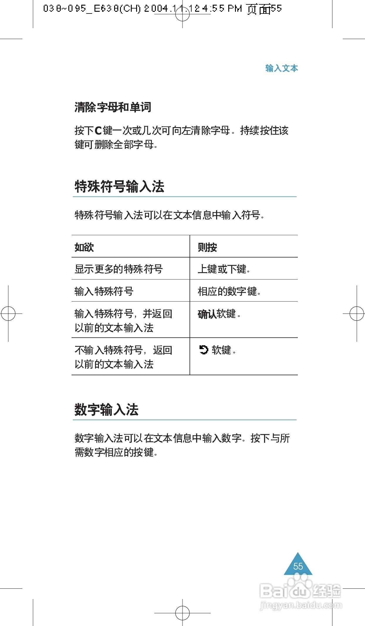
三星SGH-E638手机使用说明书:[6]
2026-03-30 07:01:05
(共篇)
上一篇:
|
下一篇:
声明:
本网站引用、摘录或转载内容仅供网站访问者交流或参考,不代表本站立场,如存在版权或非法内容,请联系站长删除,联系邮箱:site.kefu@qq.com。
相关推荐
三星SGH-E638手机使用说明书:[20]
阅读量:189
三星SGH-E638手机使用说明书:[15]
阅读量:117
手机怎么给视频添加音乐的三种方法
阅读量:104
三星SGH-E638手机使用说明书:[13]
阅读量:23
三星SGH-E638手机使用说明书:[11]
阅读量:51
猜你喜欢
娇韵诗怎么样
韩语姐姐怎么说
图片怎么转换成pdf
冰红茶怎么做
故事梗概怎么写
一个月来两次月经怎么回事
显卡驱动怎么卸载
皮肤干燥瘙痒怎么办
怎么调分辨率
三国志10怎么娶貂蝉
猜你喜欢
怎么样打字速度快
怎么做生日蛋糕
笔记本屏幕亮度怎么调
茴香苗怎么吃
孩子不听话家长怎么办
老年斑怎么去掉
河北外国语学院怎么样
厕所英语怎么说
qq群怎么转让
常熟理工学院怎么样