指南生活
首页
美食营养
手工爱好
生活家居
返回
指南生活
首页
美食营养
游戏数码
手工爱好
生活家居
健康养生
运动户外
职场理财
情感交际
母婴教育
时尚美容
知识问答
生活知识
生活百科
搜索
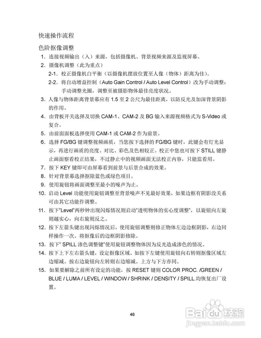
DVK-100抠像机操作手册:[5]
2026-04-24 04:10:14
本篇为《DVK-100抠像机操作手册》,主要介绍该产品的使用方法以及常见故障解决方案。
(共篇)
上一篇:
|
下一篇:
声明:
本网站引用、摘录或转载内容仅供网站访问者交流或参考,不代表本站立场,如存在版权或非法内容,请联系站长删除,联系邮箱:site.kefu@qq.com。
相关推荐
DVK-100抠像机操作手册:[6]
阅读量:123
如何从照片抠像
阅读量:46
绿布抠像替换视频绿色背景视频抠像怎么操作?
阅读量:143
如何用抠抠视频秀截gif?
阅读量:55
抠抠视频秀怎么抠视频
阅读量:188
猜你喜欢
罗汉果的功效与作用
你喜欢什么样的老师
我的世界有什么好玩的
ox什么意思
孕妇用什么护肤品
五灵脂的功效与作用
逍遥丸的作用
久坐伤什么
消防知识宣传图片
微信运动怎么刷步数
猜你喜欢
什么样的书最香
枇杷果的功效与作用
为运动员加油的稿子
碘伏的作用
健康知识问答
最近有什么好看的小说
独角莲的功效与作用
虫草花的功效与作用
幼儿园育儿知识
什么叫有机