指南生活
首页
美食营养
手工爱好
生活家居
返回
指南生活
首页
美食营养
游戏数码
手工爱好
生活家居
健康养生
运动户外
职场理财
情感交际
母婴教育
时尚美容
知识问答
生活知识
搜索
JUKI KE-2050R/2055R/2060R贴片机操作手册:[2]
2025-12-18 15:59:05
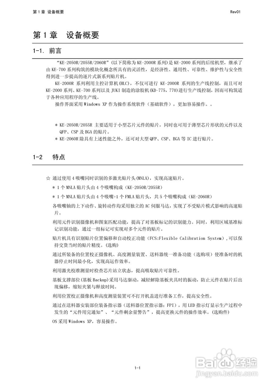
本篇为《JUKI KE-2050R/2055R/2060R贴片机操作手册》,主要介绍该产品的使用方法以及常见故障解决方案。
(共篇)
上一篇:
|
下一篇:
声明:
本网站引用、摘录或转载内容仅供网站访问者交流或参考,不代表本站立场,如存在版权或非法内容,请联系站长删除,联系邮箱:site.kefu@qq.com。
相关推荐
JUKI KE-2050R/2055R/2060R贴片机操作手册:[25]
阅读量:87
JUKI KE-2050R/2055R/2060R贴片机操作手册:[37]
阅读量:154
JUKI KE-2050R/2055R/2060R贴片机操作手册:[36]
阅读量:148
JUKI KE-2050R/2055R/2060R贴片机操作手册:[38]
阅读量:143
JUKI KE-2050R/2055R/2060R贴片机操作手册:[30]
阅读量:40
猜你喜欢
头胀痛是怎么回事
八宝粥怎么煮
公倍数怎么求
避孕药吃多了会怎么样
怎么学日语
微信删除好友怎么找回
鱼干怎么吃
茼蒿怎么吃
韩菲诗护肤品怎么样
dnf勋章怎么获得
猜你喜欢
牙龈萎缩怎么治疗
小米电视机怎么样
手机怎么测网速
冰箱结冰怎么快速除冰
住房公积金怎么取
鼻窦炎怎么治
微众银行怎么贷款
划船用英语怎么说
我的世界怎么酿造药水
坦克世界怎么玩