指南生活
首页
美食营养
手工爱好
生活家居
返回
指南生活
首页
美食营养
游戏数码
手工爱好
生活家居
健康养生
运动户外
职场理财
情感交际
母婴教育
时尚美容
知识问答
生活知识
搜索
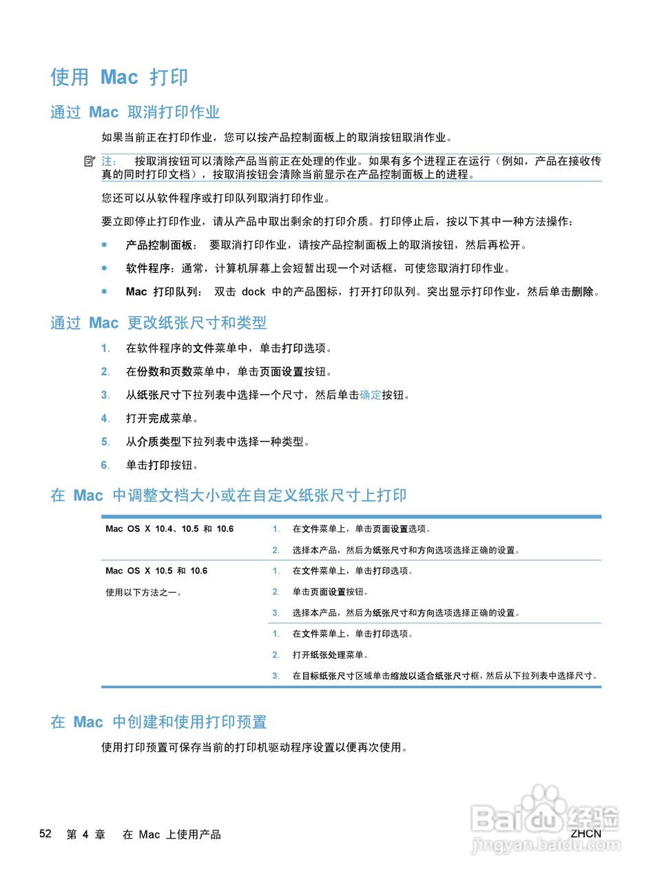
惠普 COLOR LASERJET ENTERPRISE CP5520打印机说明书:[7]
2025-12-21 13:42:41
本篇为《惠普 COLOR LASERJET ENTERPRISE CP5520打印机说明书》,主要介绍该产品的使用方法以及常见故障解决方案。
(共篇)
上一篇:
|
下一篇:
声明:
本网站引用、摘录或转载内容仅供网站访问者交流或参考,不代表本站立场,如存在版权或非法内容,请联系站长删除,联系邮箱:site.kefu@qq.com。
相关推荐
惠普 COLOR LASERJET ENTERPRISE CP5520打印机说明书:[14]
阅读量:85
惠普 COLOR LASERJET ENTERPRISE CP5520打印机说明书:[25]
阅读量:54
打印机驱动程序如何安装
阅读量:42
打印机彩色打印怎么设置 如何设置打印彩色
阅读量:140
打印机状态错误怎么办
阅读量:156
猜你喜欢
python是什么
女生第一次是什么感觉
世态炎凉是什么意思
capital是什么意思
直营店是什么意思
老铁是什么意思
hcg是什么
什么茶养胃
屁多是什么原因引起的
手机飞行模式是什么意思
猜你喜欢
处女座女和什么星座最配
2月11日是什么星座
幽州是现在的什么地方
esc是什么意思
象牙白是什么颜色
年化利率是什么意思
t波异常是什么意思
六月开什么花
生产成本属于什么科目
毛囊炎用什么药