指南生活
首页
美食营养
手工爱好
生活家居
返回
指南生活
首页
美食营养
游戏数码
手工爱好
生活家居
健康养生
运动户外
职场理财
情感交际
母婴教育
时尚美容
知识问答
生活知识
搜索
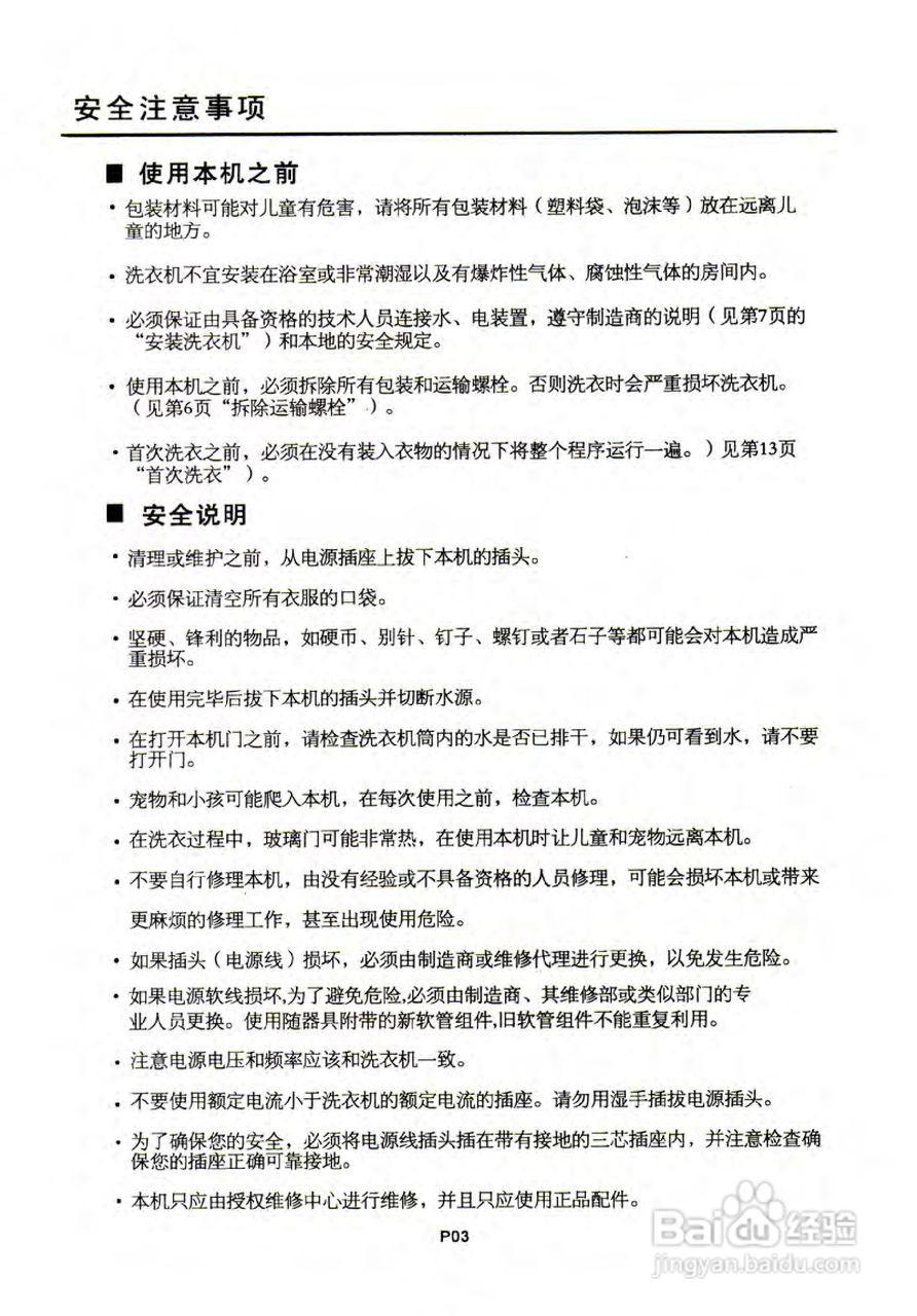
小天鹅TG53-Z8028型洗衣机使用说明书:[1]
2025-12-29 02:15:33
(共篇)
下一篇:
声明:
本网站引用、摘录或转载内容仅供网站访问者交流或参考,不代表本站立场,如存在版权或非法内容,请联系站长删除,联系邮箱:site.kefu@qq.com。
相关推荐
如何学习管理学
阅读量:33
html如何设置表格单元格垂直居中
阅读量:188
如何实现综合实践活动
阅读量:54
如何印制防伪名片、胸卡等可变照片示例?
阅读量:135
美的洗衣机型号MP80-DS805怎么解读?
阅读量:165
猜你喜欢
肾阴虚的治疗方法
青春痘治疗方法
炸肉丸子的家常做法
孕妇感冒嗓子疼怎么办
失业证怎么办
鸡肉炒什么好吃
肛门湿疹怎么治疗
炸酱面的家常做法
清宿便最有效的方法
华夏基金怎么样
猜你喜欢
我的世界音符盒怎么做
新鲜香菇怎么做好吃
蛋黄酱怎么做
辣椒炒肉的家常做法
合唱歌曲大全100首
止咳化痰最快的方法
新鲜蒲公英怎么吃最好
家常腌黄瓜
油画图片大全
笔记本怎么用