指南生活
首页
美食营养
手工爱好
生活家居
返回
指南生活
首页
美食营养
游戏数码
手工爱好
生活家居
健康养生
运动户外
职场理财
情感交际
母婴教育
时尚美容
知识问答
生活知识
生活百科
搜索
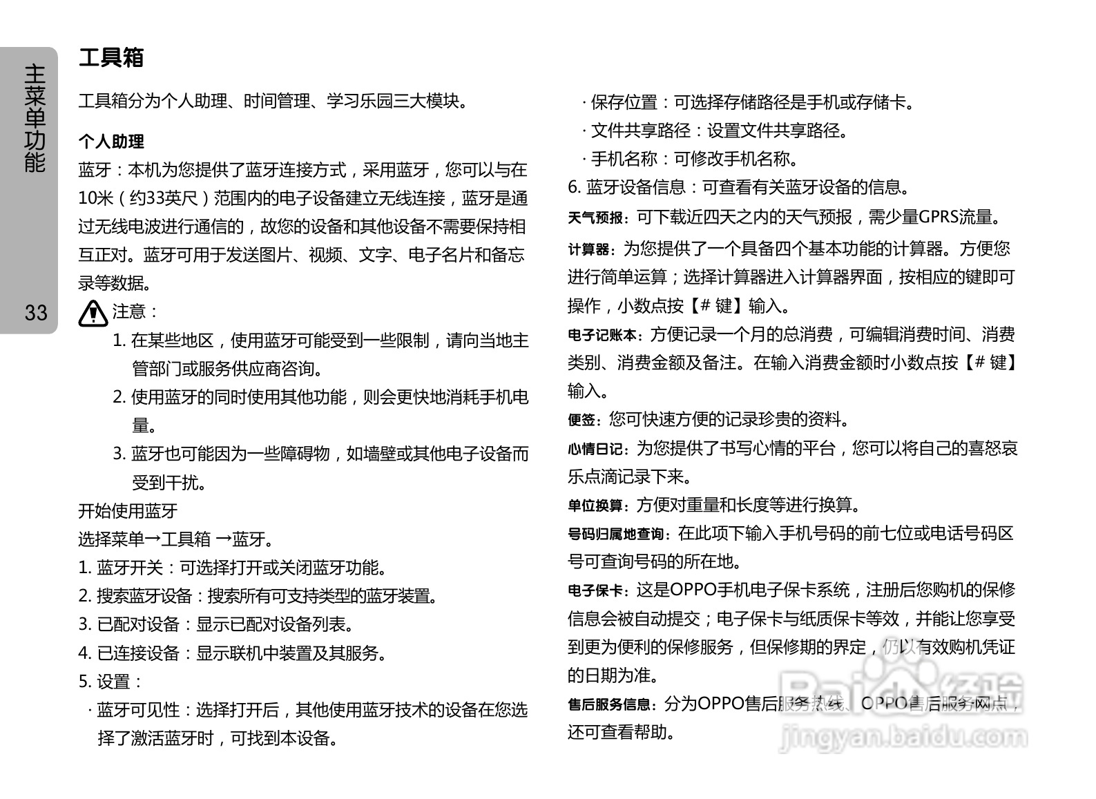
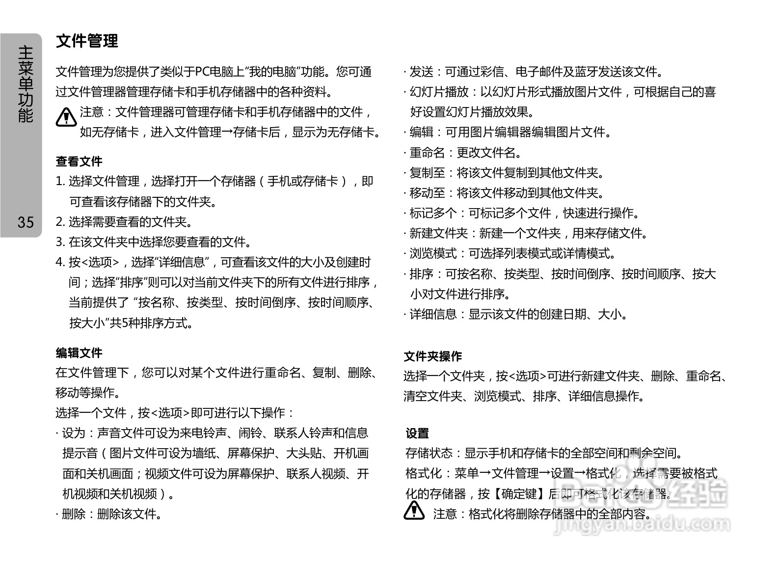
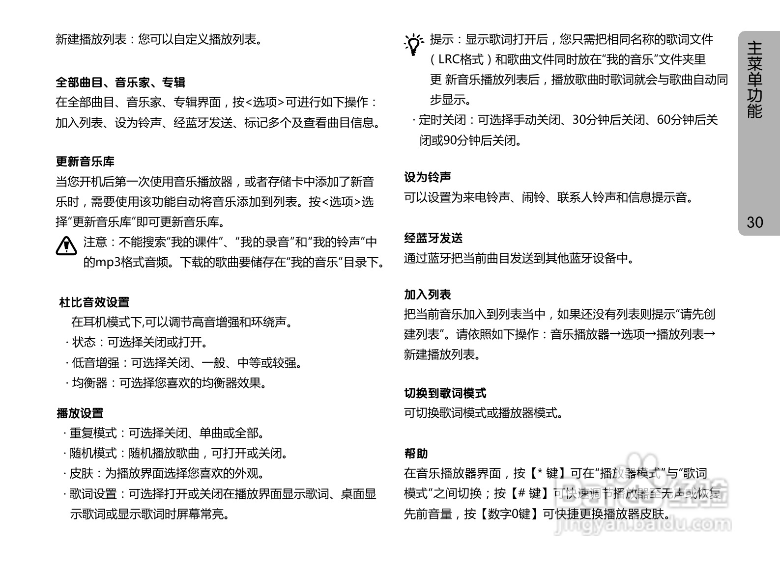
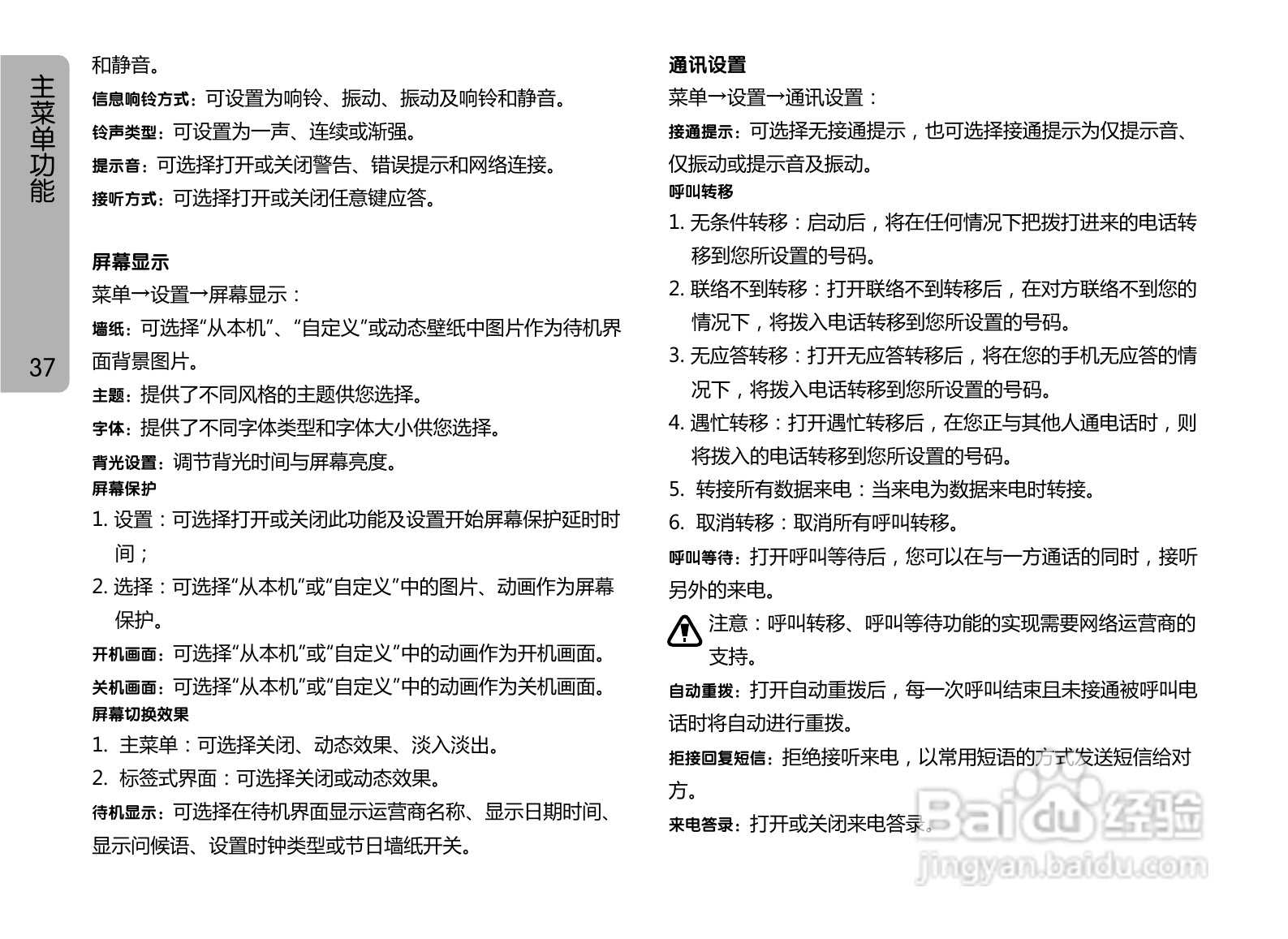
OPPO A127手机使用说明书:[4]
2026-04-23 21:41:31
(共篇)
上一篇:
|
下一篇:
声明:
本网站引用、摘录或转载内容仅供网站访问者交流或参考,不代表本站立场,如存在版权或非法内容,请联系站长删除,联系邮箱:site.kefu@qq.com。
相关推荐
SHARP XE-A127电子电阻说明书:[4]
阅读量:157
SHARP XE-A127电子电阻说明书:[1]
阅读量:129
SHARP XE-A127电子电阻说明书:[2]
阅读量:26
SHARP XE-A127电子电阻说明书:[3]
阅读量:83
A127天气更新
阅读量:115
猜你喜欢
汽车防冻液的作用
油管是什么意思啊
啤酒浇花有什么好处
性冷淡有什么症状
此起彼伏是什么意思
温故而知新的意思
三班倒是什么意思
show是什么意思英语
什么是中间件
一曝十寒的意思
猜你喜欢
subway是什么意思
自惭形秽的意思
master是什么意思
本科是什么意思
gmv是什么意思
山穷水尽的意思
鸡鸣狗盗的意思
杏仁粉的功效与作用
广州户口有什么好处
公费师范生是什么意思啊