指南生活
首页
美食营养
手工爱好
生活家居
返回
指南生活
首页
美食营养
游戏数码
手工爱好
生活家居
健康养生
运动户外
职场理财
情感交际
母婴教育
时尚美容
知识问答
生活知识
生活百科
搜索
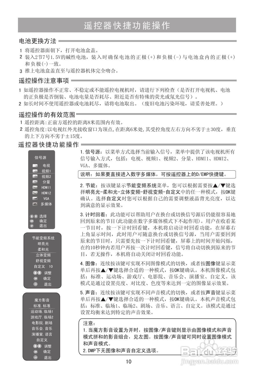
海信LED40K01PG液晶彩电使用说明书:[2]
2026-03-25 02:00:45
(共篇)
上一篇:
|
下一篇:
声明:
本网站引用、摘录或转载内容仅供网站访问者交流或参考,不代表本站立场,如存在版权或非法内容,请联系站长删除,联系邮箱:site.kefu@qq.com。
相关推荐
海信LED42K01PG液晶彩电使用说明书:[2]
阅读量:148
海信LED42K01PG液晶彩电使用说明书:[1]
阅读量:46
海信LED46K01PG液晶彩电使用说明书:[1]
阅读量:146
海信LED42K01PG液晶彩电使用说明书:[5]
阅读量:129
海信LED46K01PG液晶彩电使用说明书:[3]
阅读量:54
猜你喜欢
ko是什么意思
排比句是什么意思
踌躇的意思
card是什么意思
什么电视机好
淦是什么意思梗出处
护发素什么牌子好
去台湾需要什么证件
什么聊天软件好
ache什么意思
猜你喜欢
怀孕应该多吃什么
cpi是什么意思啊
牛膝的作用与功效
小作坊加工什么挣钱
快递一般什么时候放假
庹读什么
淘宝客服是做什么的
tc是什么意思
眼干眼涩用什么眼药水
severe什么意思