指南生活
首页
美食营养
手工爱好
生活家居
返回
指南生活
首页
美食营养
游戏数码
手工爱好
生活家居
健康养生
运动户外
职场理财
情感交际
母婴教育
时尚美容
知识问答
生活知识
生活百科
搜索
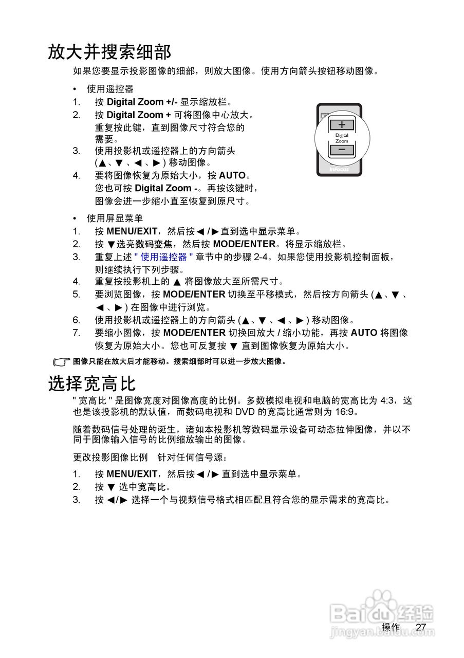
富可视InFocus IN104投影机使用说明书:[3]
2026-03-24 11:39:32
本篇为《富可视InFocus IN104投影机使用说明书》,主要介绍该产品的使用方法以及常见故障解决方案。
(共篇)
上一篇:
|
下一篇:
声明:
本网站引用、摘录或转载内容仅供网站访问者交流或参考,不代表本站立场,如存在版权或非法内容,请联系站长删除,联系邮箱:site.kefu@qq.com。
相关推荐
汗蒸的好处与坏处
阅读量:127
整体橱柜设计的死角处理方法
阅读量:88
伤残鉴定怎么做伤残鉴定在哪里做保险公司才认可
阅读量:130
氨糖的作用有哪些?主要体现在这几方面
阅读量:45
DIY焦糖炖奶制作方法
阅读量:95
猜你喜欢
迪莫怎么超进化
假如生活欺骗了你
cool是什么意思英文
生活用品英文
如何打好羽毛球
如何安装字体到电脑
如何取消彩铃
如何教孩子认字
set是什么意思
北京如何办理居住证
猜你喜欢
怎么打空白名字
让青春吹动了你的长发是什么歌曲
我的世界冰箱怎么用
学士服怎么穿图解
瓷砖怎么看好坏
手臂粗怎么减
广东交通职业技术学院怎么样
慢性咽炎如何治疗
我们生活的年代 电视剧
如何设置开机启动项