指南生活
首页
美食营养
手工爱好
生活家居
返回
指南生活
首页
美食营养
游戏数码
手工爱好
生活家居
健康养生
运动户外
职场理财
情感交际
母婴教育
时尚美容
知识问答
生活知识
搜索
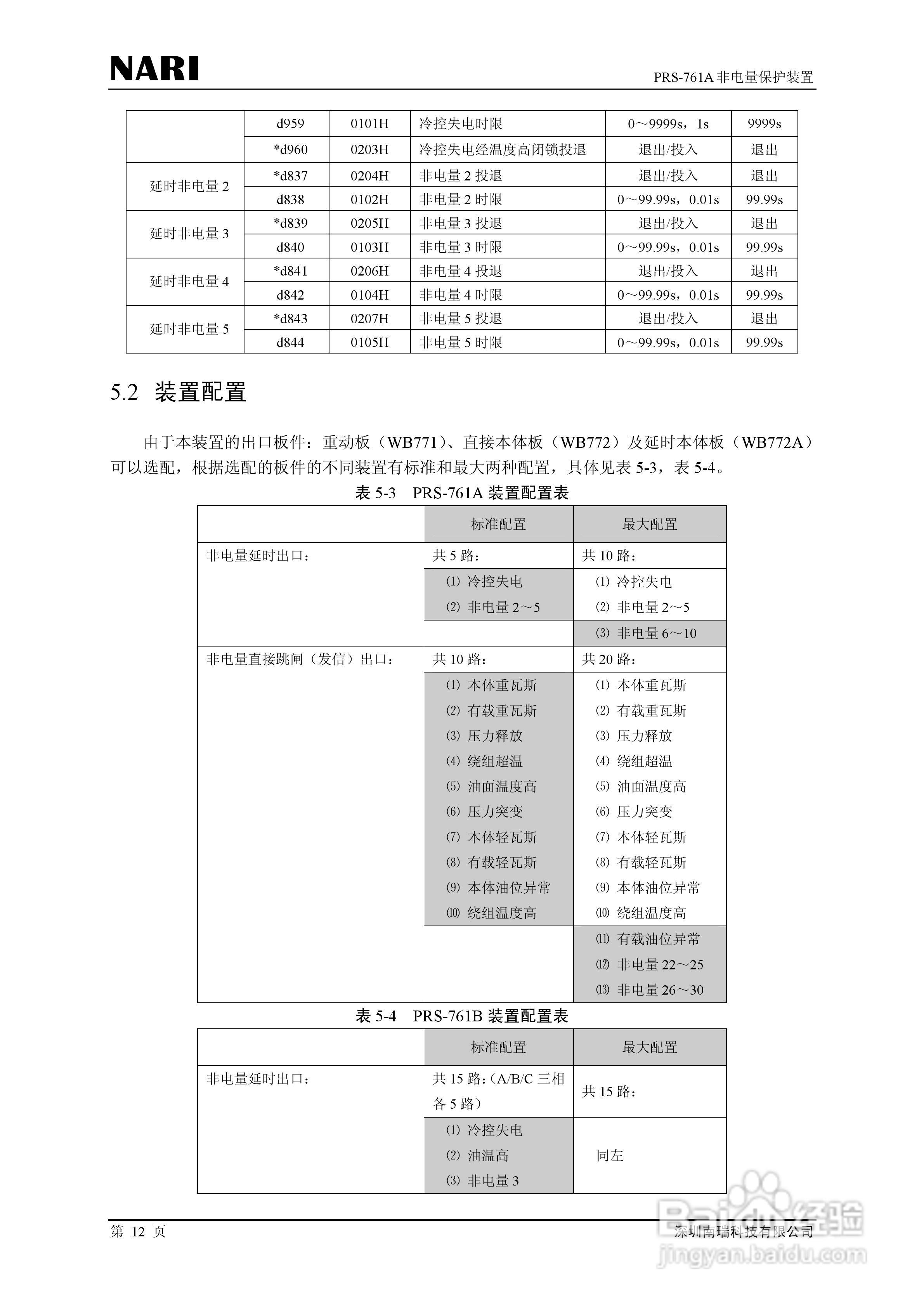
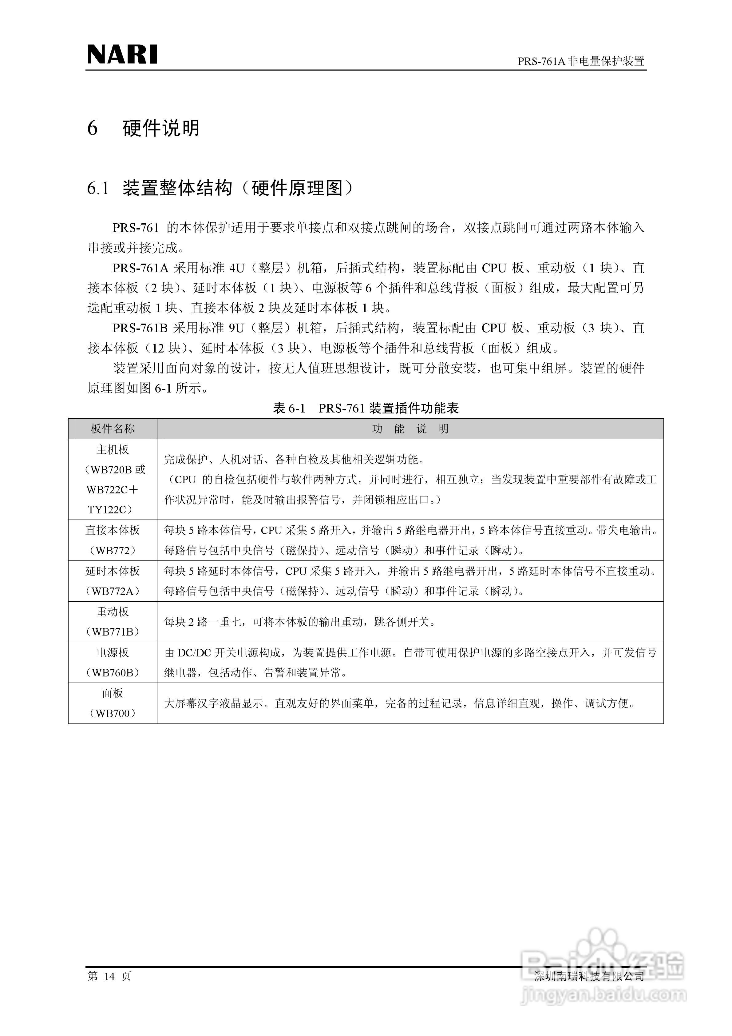
PRS-761非电量保护装置技术说明书:[2]
2026-01-06 17:16:39
本篇为《PRS-761非电量保护装置技术说明书》,主要介绍该产品的使用方法以及常见故障解决方案。
(共篇)
上一篇:
|
下一篇:
声明:
本网站引用、摘录或转载内容仅供网站访问者交流或参考,不代表本站立场,如存在版权或非法内容,请联系站长删除,联系邮箱:site.kefu@qq.com。
相关推荐
加强型骨架结构上下襟边做法要求?
阅读量:98
泡罩包装的检测项目
阅读量:75
升降机安全操作规程
阅读量:122
广东省建筑施工企业安全生产许可证延期申请
阅读量:153
安卓版CAD快速看图如何清理云盘缓存?
阅读量:143
猜你喜欢
dn50是什么意思
感染hpv有什么症状
september是什么意思
流清鼻涕是什么感冒
古着是什么意思
湖南湖北的湖是指什么湖
ipqc是什么意思
zw是什么意思
姘头是什么意思
skp是什么品牌
猜你喜欢
研究员是什么级别
芊芊是什么意思
2月19日是什么星座
什么样的老师
七月七是什么节日
芭乐是什么
安全是什么
4k是什么意思
apple id是什么
冒顶是什么意思