指南生活
首页
美食营养
手工爱好
生活家居
返回
指南生活
首页
美食营养
游戏数码
手工爱好
生活家居
健康养生
运动户外
职场理财
情感交际
母婴教育
时尚美容
知识问答
生活知识
搜索
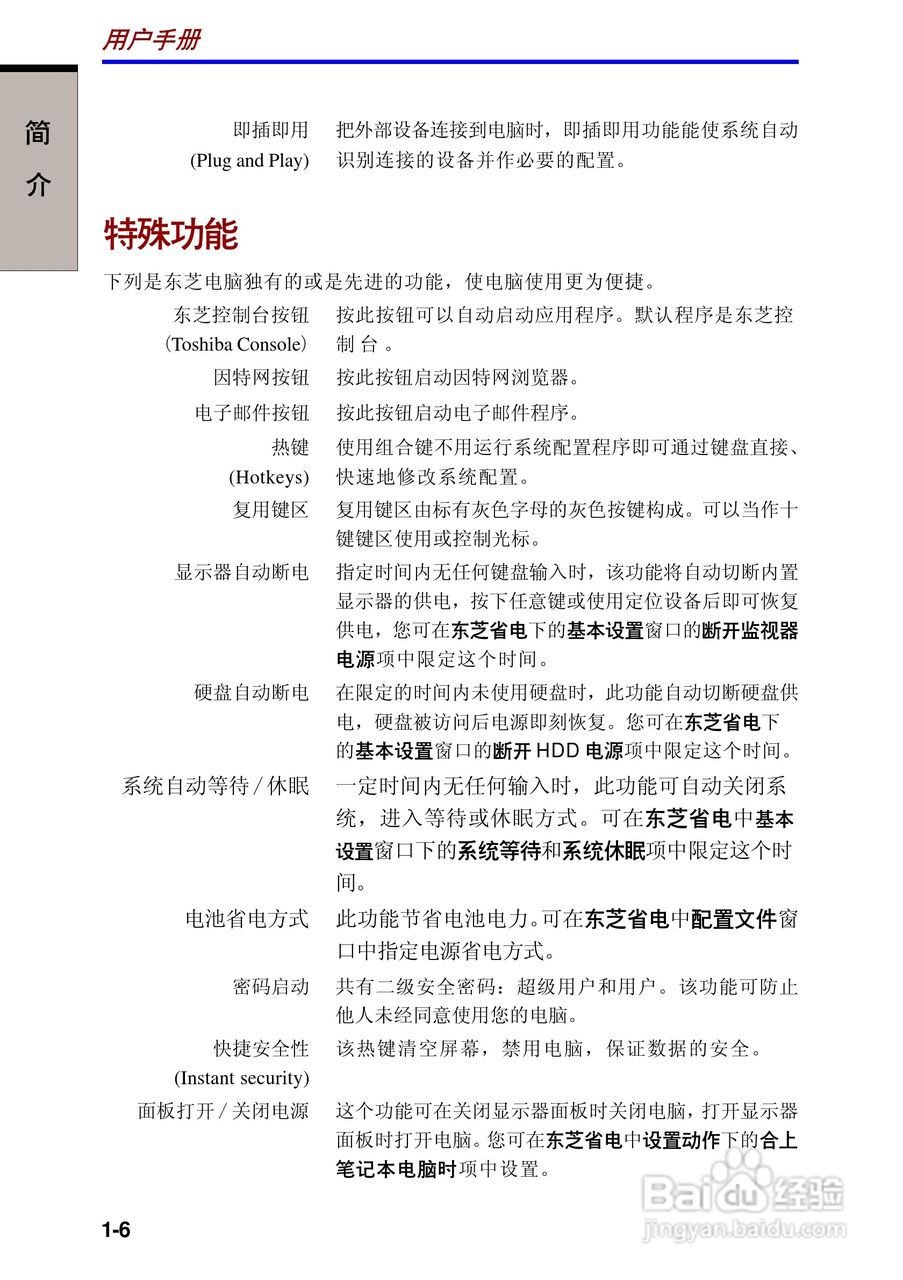
东芝Portege A100笔记本电脑使用说明书:[3]
2026-03-03 00:35:38
本篇为《东芝Portege A100笔记本电脑使用说明书》,主要介绍该产品的使用方法以及常见故障解决方案。
(共篇)
上一篇:
|
下一篇:
声明:
本网站引用、摘录或转载内容仅供网站访问者交流或参考,不代表本站立场,如存在版权或非法内容,请联系站长删除,联系邮箱:site.kefu@qq.com。
相关推荐
东芝Portege A100笔记本电脑使用说明书:[10]
阅读量:142
东芝Portege A100笔记本电脑使用说明书:[12]
阅读量:42
笔记本电脑摄像头如何打开
阅读量:77
笔记本电脑开不了机怎么处理
阅读量:83
笔记本电脑如何连接wifi
阅读量:111
猜你喜欢
海马床垫怎么样
所得税怎么算
阳痿早泄怎么治疗
水蒸蛋怎么做
打印机怎么共享
南京航空航天大学怎么样
枸杞怎么吃
绿豆粥怎么煮
苹果5s怎么下载软件
我的世界怎么换皮肤
猜你喜欢
鬼剃头是怎么回事
我的世界怎么传送回家
怎么撸
chopsticks怎么读
房屋公摊面积怎么算
被油烫伤起泡怎么处理
睡眠面膜怎么用
新生儿拉肚子怎么办
女生怎么追男生
对勾怎么打