指南生活
首页
美食营养
手工爱好
生活家居
返回
指南生活
首页
美食营养
游戏数码
手工爱好
生活家居
健康养生
运动户外
职场理财
情感交际
母婴教育
时尚美容
知识问答
生活知识
搜索
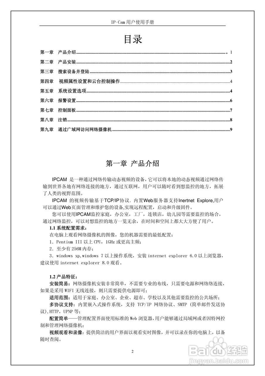
Aaew宇达为高清网络摄像头使用手册:[1]
2026-03-07 02:08:26
本篇为《Aaew宇达为高清网络摄像头使用手册》,主要介绍该产品的使用方法以及常见故障解决方案。
(共篇)
声明:
本网站引用、摘录或转载内容仅供网站访问者交流或参考,不代表本站立场,如存在版权或非法内容,请联系站长删除,联系邮箱:site.kefu@qq.com。
相关推荐
萤石cs-r2系统怎么在电脑更新
阅读量:50
etc解除绑定到哪里办理?
阅读量:39
青青子木网络摄像机使用注意事项
阅读量:107
海信(Hisense)LED50K220液晶电视开箱晒物
阅读量:114
如何选购后视镜
阅读量:147
猜你喜欢
怎么发帖子到网上
长安车怎么样
怎么清理微信存储空间
例假少怎么调理
干冰怎么做
非经期出血是怎么回事
烤鸡腿怎么腌制
怎么用啤酒洗头
女朋友要分手怎么挽回
车险怎么算
猜你喜欢
jeep自由光怎么样
pos机怎么装纸
天津农学院怎么样
淘宝分类怎么设置
右胸口疼是怎么回事
饥荒下雨怎么办
肾气不足怎么调理
盖亚怎么打
家里潮湿怎么办
牙疼怎么快速止疼