指南生活
首页
美食营养
手工爱好
生活家居
返回
指南生活
首页
美食营养
游戏数码
手工爱好
生活家居
健康养生
运动户外
职场理财
情感交际
母婴教育
时尚美容
搜索
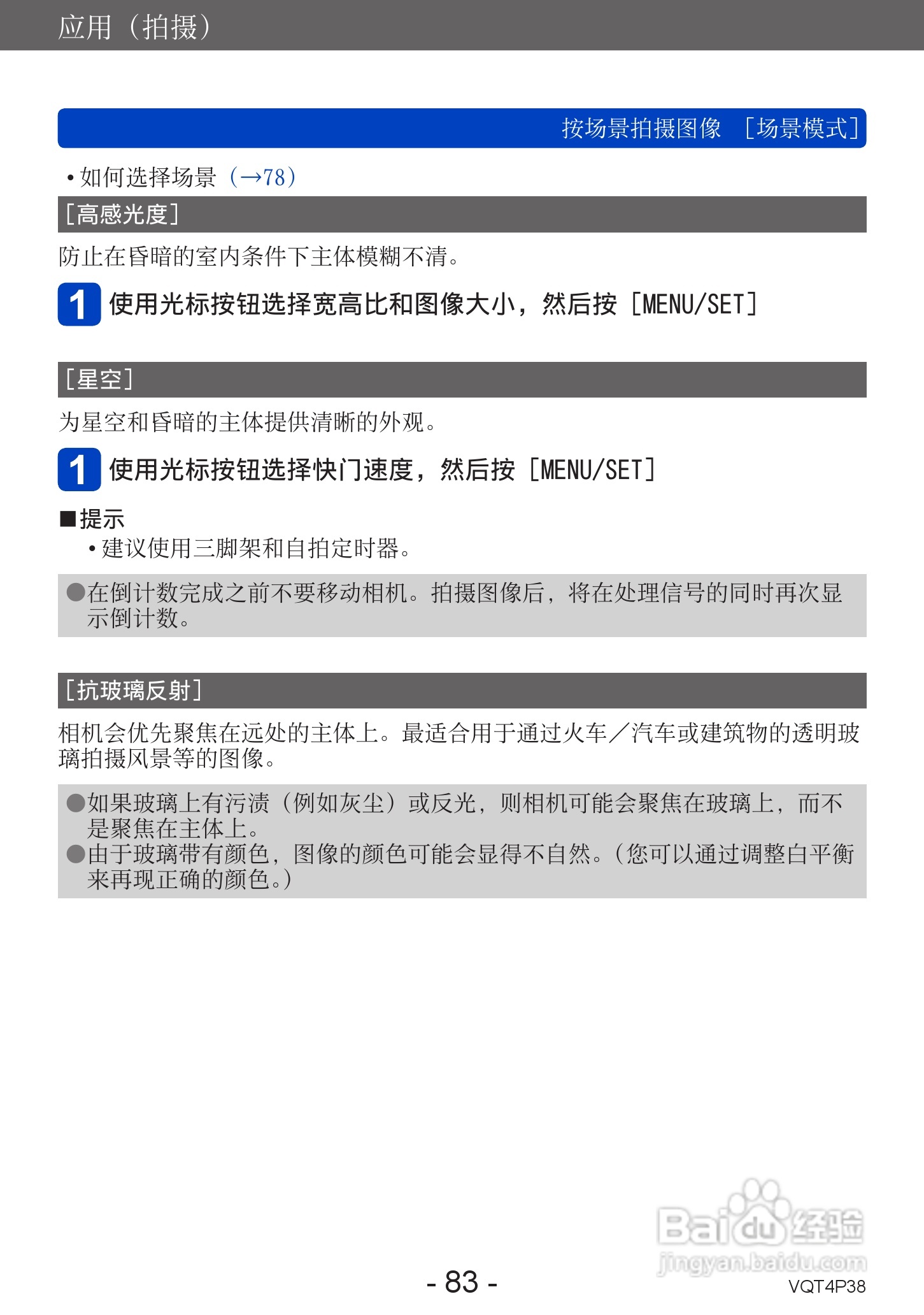
松下DMC-ZS25数码相机使用说明书:[9]
2025-11-16 07:20:14
本篇为《松下DMC-ZS25数码相机使用说明书》,主要介绍该产品的使用方法以及常见故障解决方案。
(共篇)
上一篇:
|
下一篇:
声明:
本网站引用、摘录或转载内容仅供网站访问者交流或参考,不代表本站立场,如存在版权或非法内容,请联系站长删除,联系邮箱:site.kefu@qq.com。
相关推荐
松下DMC-ZS25数码相机使用说明书:[8]
阅读量:33
松下DMC-ZS25数码相机使用说明书:[12]
阅读量:104
数码相机单反相机传感器清洁
阅读量:140
松下DMC-ZS25数码相机使用说明书:[15]
阅读量:160
松下DMC-ZS25数码相机使用说明书:[16]
阅读量:70
猜你喜欢
晚安是什么意思
一次什么的尝试
凤凰男什么意思啊
does是什么意思
picc是什么意思
education是什么意思
brand是什么意思
天道酬勤什么意思
人为什么要活着
兔死狗烹是什么意思
猜你喜欢
脸大的女生适合什么发型
莆田系医院是什么意思
工勤人员是什么意思
argue是什么意思
胡麻油是什么油
也字少一竖念什么
春池嫣韵是什么意思
lsp是什么意思啊
乖戾是什么意思
肛门口有个肉疙瘩是什么