指南生活
首页
美食营养
手工爱好
生活家居
返回
指南生活
首页
美食营养
游戏数码
手工爱好
生活家居
健康养生
运动户外
职场理财
情感交际
母婴教育
时尚美容
知识问答
生活知识
生活百科
搜索
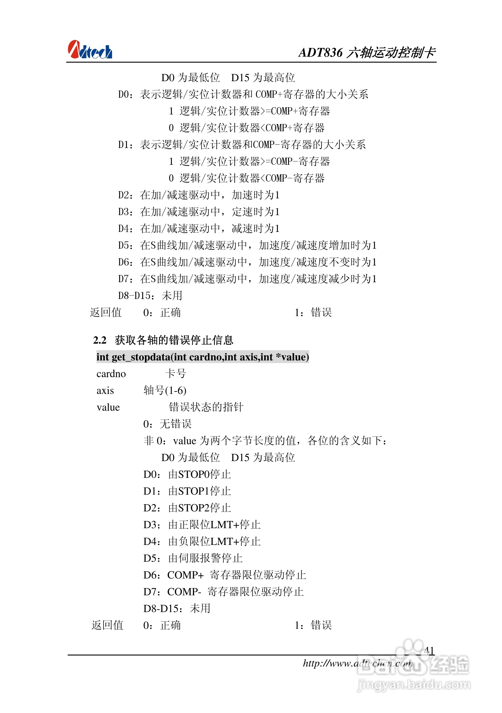
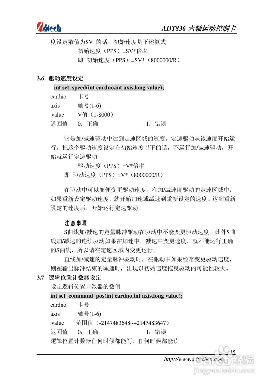
ADT-836六轴运动控制卡说明书:[5]
2026-03-27 03:53:46
本篇为《ADT-836六轴运动控制卡说明书》,主要介绍该产品的使用方法以及常见故障解决方案。
(共篇)
上一篇:
|
下一篇:
声明:
本网站引用、摘录或转载内容仅供网站访问者交流或参考,不代表本站立场,如存在版权或非法内容,请联系站长删除,联系邮箱:site.kefu@qq.com。
相关推荐
ADT-836六轴运动控制卡说明书:[10]
阅读量:121
ADT-860四轴运动控制卡说明书:[5]
阅读量:20
ADT-860四轴运动控制卡说明书:[6]
阅读量:38
ADT-860四轴运动控制卡说明书:[3]
阅读量:99
ADT-860四轴运动控制卡说明书:[4]
阅读量:56
猜你喜欢
vocal是什么意思
买药上什么网
抖m是什么意思是
鲜为人知的意思
现在流行什么歌
chicken是什么意思
树大招风什么意思
拂晓是什么意思
raid什么意思
晚安的意思
猜你喜欢
吃石榴有什么好处
首屈一指的意思
吉士粉的作用
什么是智能电视
不以物喜不以己悲是什么意思
五光十色的意思
梦见猫是什么意思
无可奈何的意思
枣子的功效与作用
轶事是什么意思