指南生活
首页
美食营养
手工爱好
生活家居
返回
指南生活
首页
美食营养
游戏数码
手工爱好
生活家居
健康养生
运动户外
职场理财
情感交际
母婴教育
时尚美容
知识问答
生活知识
生活百科
搜索
东芝Portege R150笔记本电脑使用说明书:[11]
2026-04-10 05:12:07
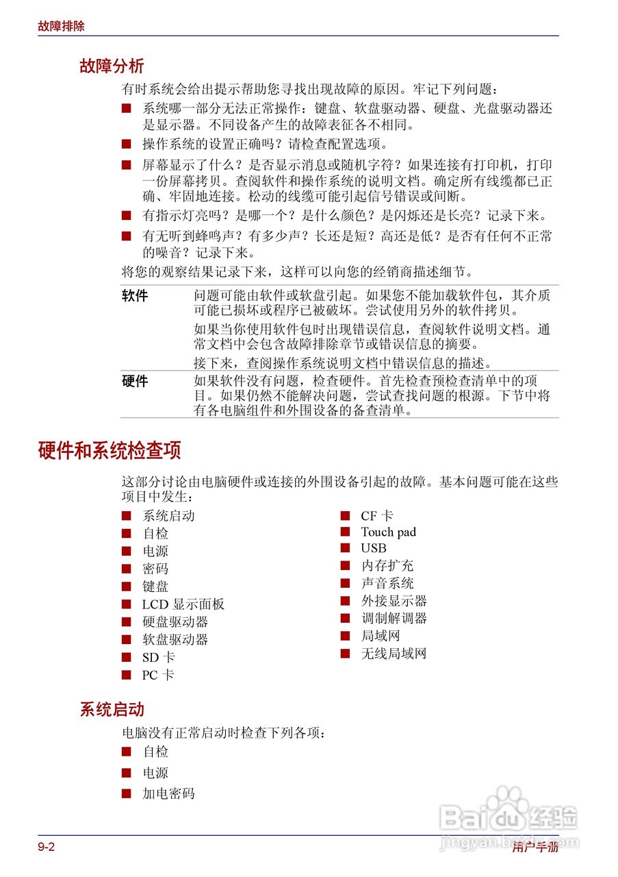
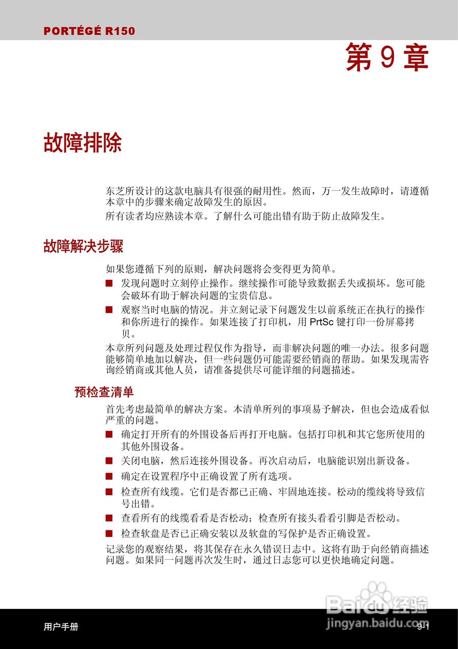
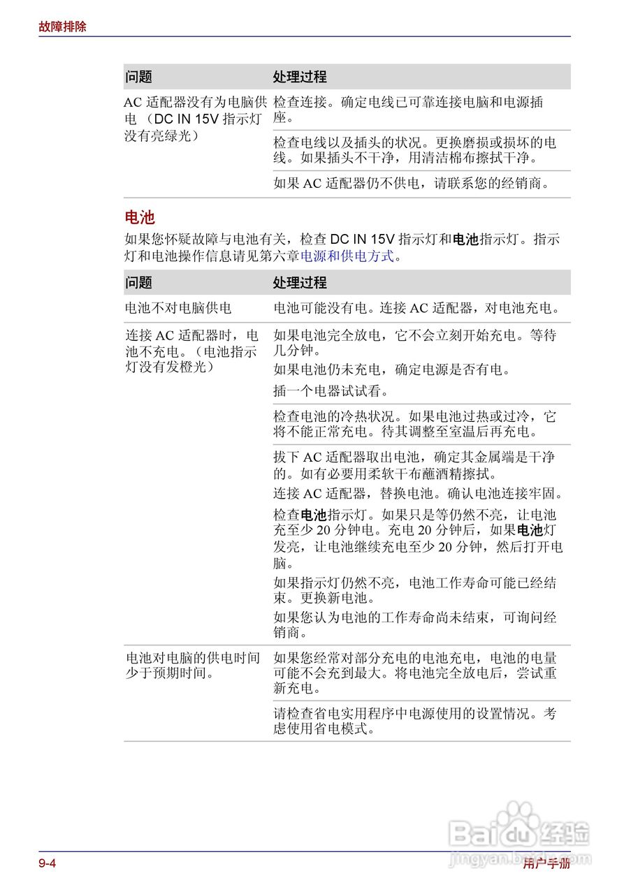
本篇为《东芝Portege R150笔记本电脑使用说明书》,主要介绍该产品的使用方法以及常见故障解决方案。
(共篇)
上一篇:
|
下一篇:
声明:
本网站引用、摘录或转载内容仅供网站访问者交流或参考,不代表本站立场,如存在版权或非法内容,请联系站长删除,联系邮箱:site.kefu@qq.com。
相关推荐
东芝Portege R150笔记本电脑使用说明书:[10]
阅读量:155
东芝Portege R150笔记本电脑使用说明书:[17]
阅读量:174
东芝PORTEGE R700笔记本电脑使用说明书:[11]
阅读量:54
笔记本电脑摄像头如何打开
阅读量:109
笔记本电脑如何连接wifi
阅读量:158
猜你喜欢
玫红配什么颜色好看
什么是程控电话
成人高考成绩什么时候出来
reserved是什么意思
祝福祖国歌谱
群策群力的意思
上海最近有什么展览
ugc是什么意思
手竿什么牌子好
7到8万买什么车好
猜你喜欢
结婚祝福
company是什么意思
烟嘴什么牌子好
猷读什么
value是什么意思
丹青是什么意思
白露是什么意思
百年树人是什么意思
不离不弃的意思
结婚的祝福语