指南生活
首页
美食营养
手工爱好
生活家居
返回
指南生活
首页
美食营养
游戏数码
手工爱好
生活家居
健康养生
运动户外
职场理财
情感交际
母婴教育
时尚美容
知识问答
生活知识
搜索
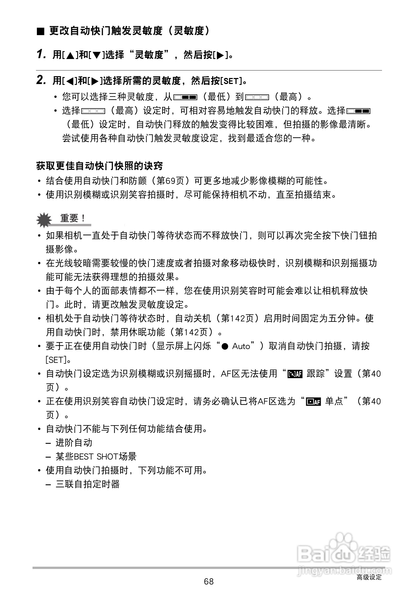
卡西欧EX-Z2300数码相机使用说明书:[7]
2025-12-20 07:21:25
本篇为《卡西欧EX-Z2300数码相机使用说明书》,主要介绍该产品的使用方法以及常见故障解决方案。
(共篇)
上一篇:
|
下一篇:
声明:
本网站引用、摘录或转载内容仅供网站访问者交流或参考,不代表本站立场,如存在版权或非法内容,请联系站长删除,联系邮箱:site.kefu@qq.com。
相关推荐
卡西欧EX-Z2300数码相机使用说明书:[17]
阅读量:133
卡西欧EX-Z2300数码相机使用说明书:[11]
阅读量:109
卡西欧手表怎么设置
阅读量:107
卡西欧如何设置闹钟
阅读量:176
卡西欧石英表怎么调日期
阅读量:184
猜你喜欢
保鲜膜属于什么垃圾
刨活是什么意思
特斯拉是什么意思
预售是什么意思
otg是什么意思
train是什么意思
我最亲爱的你过得怎么样是什么歌
oss是什么意思
87年属什么的
出台什么意思
猜你喜欢
一件代发是什么意思
年糕是什么做的
四人不回头是什么意思
椭圆形脸适合什么发型
电子邮件是什么怎么写
素圈戒指是什么意思
什么是有效数字
结婚八年是什么婚
土地划拨是什么意思
容易上火是什么原因