指南生活
首页
美食营养
手工爱好
生活家居
返回
指南生活
首页
美食营养
游戏数码
手工爱好
生活家居
健康养生
运动户外
职场理财
情感交际
母婴教育
时尚美容
知识问答
生活知识
搜索
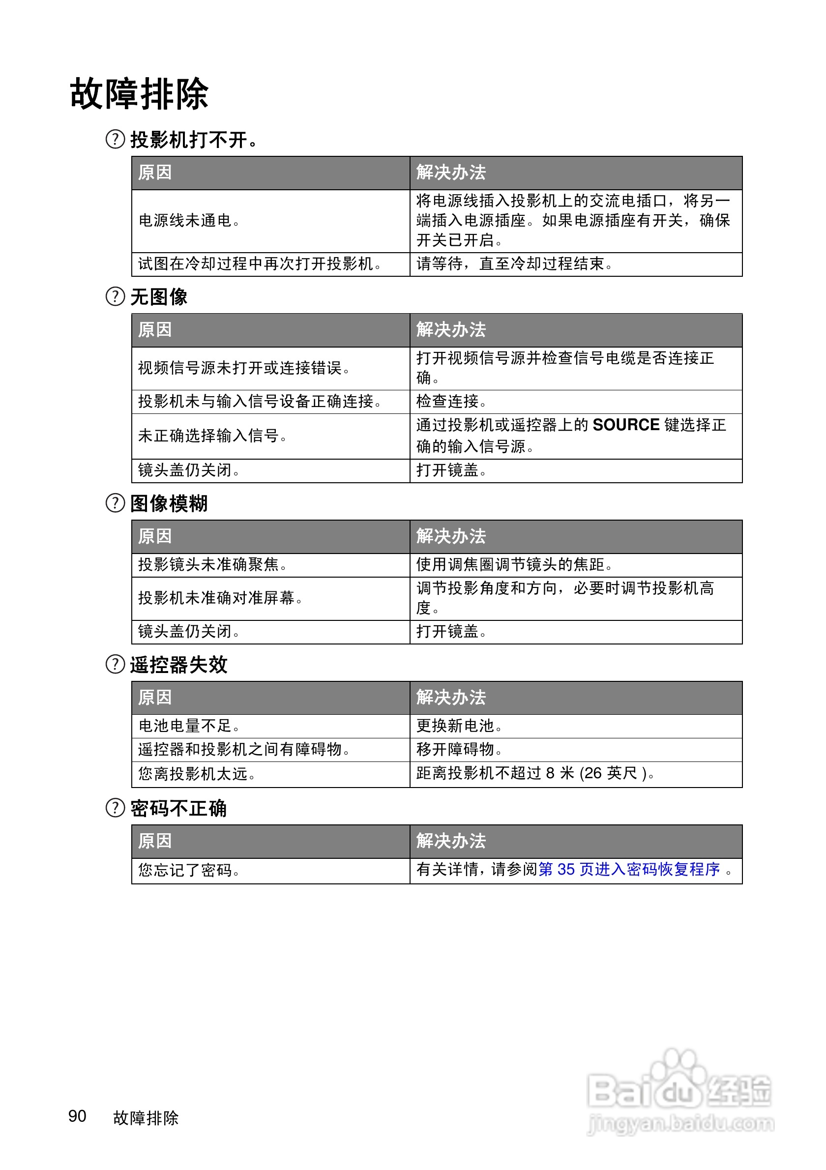
明基MP780ST投影机使用说明书:[9]
2025-12-20 21:45:26
本篇为《明基MP780ST投影机使用说明书》,主要介绍该产品的使用方法以及常见故障解决方案。
(共篇)
上一篇:
|
下一篇:
声明:
本网站引用、摘录或转载内容仅供网站访问者交流或参考,不代表本站立场,如存在版权或非法内容,请联系站长删除,联系邮箱:site.kefu@qq.com。
相关推荐
明基MP780ST投影机使用说明书:[8]
阅读量:113
明基MP780ST投影机使用说明书:[4]
阅读量:43
明基MX750投影机使用说明书:[9]
阅读量:160
使用说明书wf2651使用指南
阅读量:116
使用说明书封面怎么做
阅读量:129
猜你喜欢
换手机了微信怎么办
启辰r50质量怎么样
生活是
双顶径是什么意思
淘宝客佣金怎么设置
要塞物资怎么快速获得
tpe是什么材料
印花税滞纳金怎么算
如何设置u盘启动
调教女仆怎么玩
猜你喜欢
如何预防脑梗塞
dpi是什么意思
会计证取消了怎么办
匝道是什么意思
换手机了微信怎么办
我也是生活的主角
怎么去丽江
车载cd怎么刻录
nba2k14怎么玩
如何上传图片