指南生活
首页
美食营养
手工爱好
生活家居
返回
指南生活
首页
美食营养
游戏数码
手工爱好
生活家居
健康养生
运动户外
职场理财
情感交际
母婴教育
时尚美容
知识问答
生活知识
生活百科
搜索
RIGOL数字示波器 DS1000E/DS1000D 用户手册:[7]
2026-04-24 04:26:22
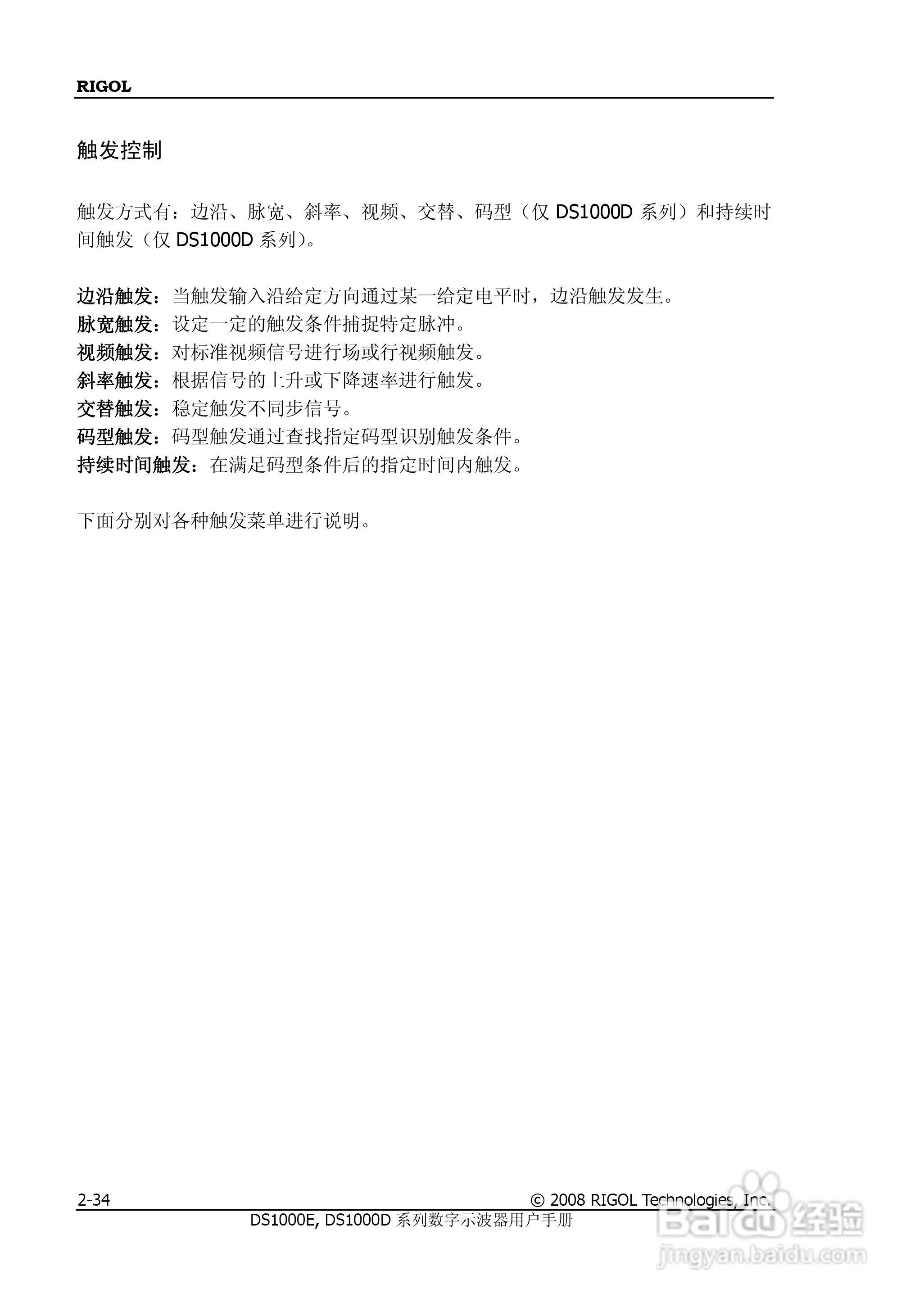
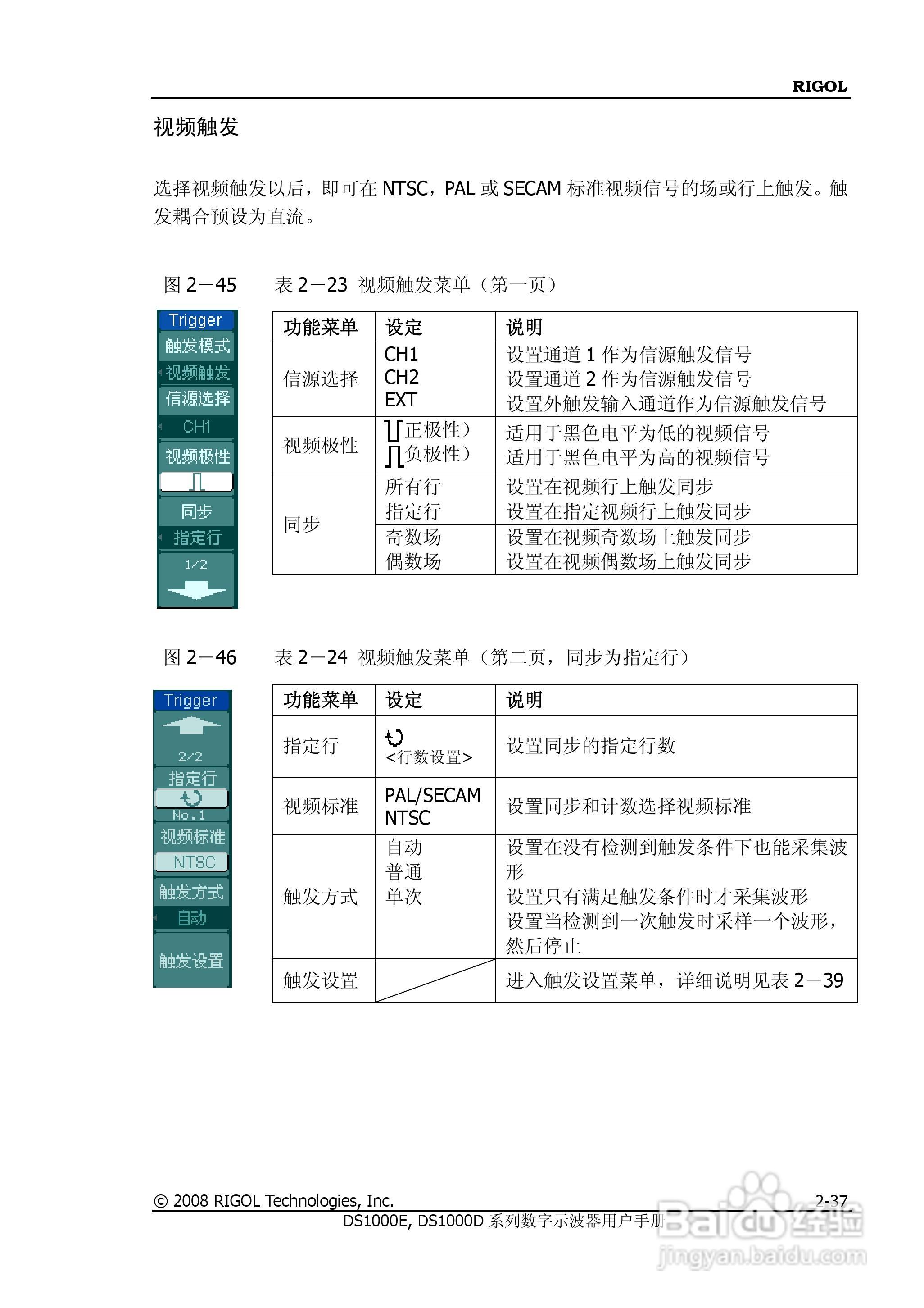
本篇为《RIGOL数字示波器 DS1000E/DS1000D 用户手册》,主要介绍该产品的使用方法以及常见故障解决方案。
(共篇)
上一篇:
|
下一篇:
声明:
本网站引用、摘录或转载内容仅供网站访问者交流或参考,不代表本站立场,如存在版权或非法内容,请联系站长删除,联系邮箱:site.kefu@qq.com。
相关推荐
RIGOL数字示波器 DS1000 用户手册:[7]
阅读量:21
RIGOL数字示波器 DS1000E/DS1000D 用户手册:[11]
阅读量:77
RIGOL数字示波器 DS1000 用户手册:[5]
阅读量:113
数字示波器使用方法
阅读量:123
数字示波器使用中常见问题
阅读量:191
猜你喜欢
来月经喝什么汤好
皂荚的功效与作用
葡萄的功效与作用
运动场图片
明月草的功效与作用
党的基本知识
醋的功效与作用
什么是国民教育
tender什么意思
利息收入计入什么科目
猜你喜欢
新生儿喝什么奶粉好
偏振镜的作用
什么是swot分析法
中药学综合知识与技能
什么之什么
平抛运动实验
运动服套装
什么是套期保值
2010年什么年
蛋白质粉适合什么人吃