指南生活
首页
美食营养
手工爱好
生活家居
返回
指南生活
首页
美食营养
游戏数码
手工爱好
生活家居
健康养生
运动户外
职场理财
情感交际
母婴教育
时尚美容
知识问答
生活知识
搜索
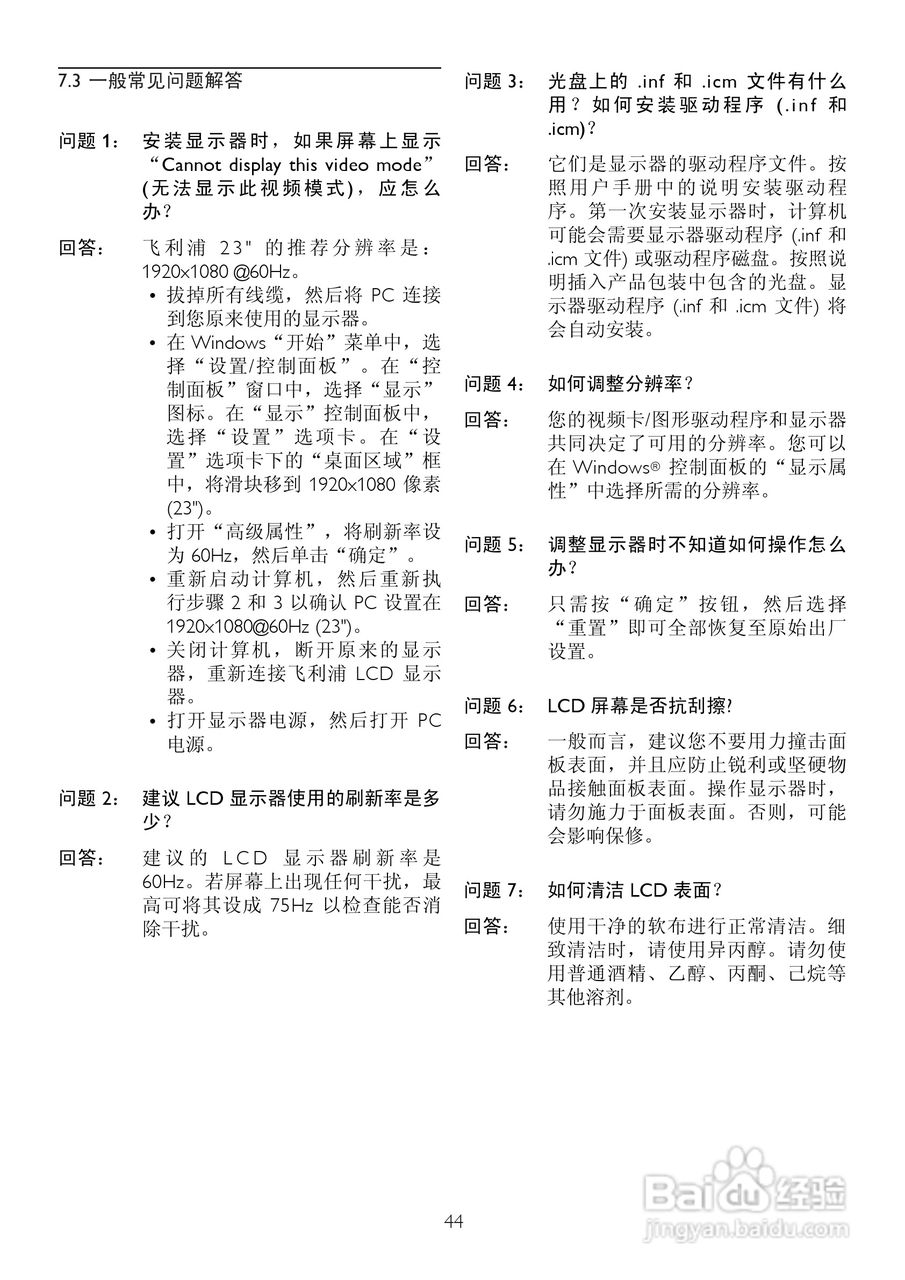
PHILIPS 234EL2 SC显示器用户手册:[5]
2025-12-17 03:39:01
(共篇)
上一篇:
声明:
本网站引用、摘录或转载内容仅供网站访问者交流或参考,不代表本站立场,如存在版权或非法内容,请联系站长删除,联系邮箱:site.kefu@qq.com。
相关推荐
PHILIPS 234EL2 SC显示器用户手册:[2]
阅读量:34
飞利浦234EL2SB/93液晶显示器使用说明书:[2]
阅读量:121
显示器帧数设置
阅读量:100
显示器的声音怎么设置
阅读量:109
显示器颜色怎么调
阅读量:85
猜你喜欢
宝宝大便干燥怎么办
香蕉饼的做法大全
快速有效的减肥方法
在电脑上怎么截图
论文引用部分怎么标注
怎么更新显卡
红歌大全100首老歌
金舵瓷砖怎么样
公主故事大全童话故事
宝宝辅食做法大全
猜你喜欢
学习数学的方法
肝胆排毒的最佳方法
白带褐色是怎么回事
指南者怎么样
居住证过期了怎么办
脚痛风的治疗方法
小学端午节的诗句古诗大全
淘宝等级怎么划分的
改善睡眠的方法
盗墓电影大全