指南生活
首页
美食营养
手工爱好
生活家居
返回
指南生活
首页
美食营养
游戏数码
手工爱好
生活家居
健康养生
运动户外
职场理财
情感交际
母婴教育
时尚美容
知识问答
生活知识
搜索
奥林巴斯录音笔DS-50型使用说明书:[1]
2026-01-08 06:25:08
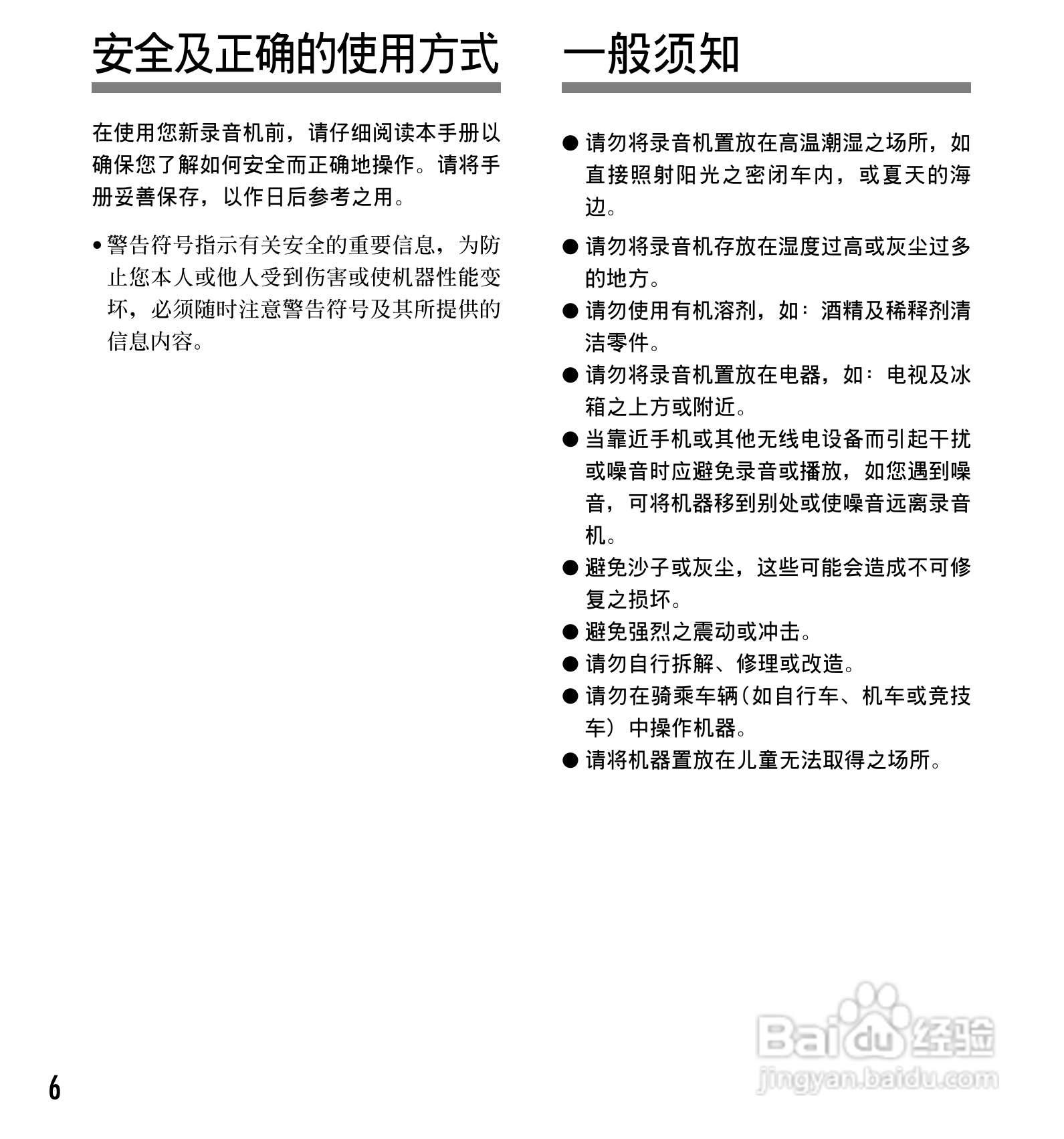
本篇为《奥林巴斯录音笔DS-50型使用说明书》,主要介绍该产品的使用方法以及常见故障解决方案。
(共篇)
下一篇:
声明:
本网站引用、摘录或转载内容仅供网站访问者交流或参考,不代表本站立场,如存在版权或非法内容,请联系站长删除,联系邮箱:site.kefu@qq.com。
相关推荐
奥林巴斯录音笔DS-50型使用说明书:[10]
阅读量:120
奥林巴斯LS100录音笔测评
阅读量:141
使用说明书封面怎么做
阅读量:108
使用说明书wf2651使用指南
阅读量:23
奥林巴斯录音笔DS-50型使用说明书:[8]
阅读量:149
猜你喜欢
重庆小面的做法视频
怎么注销qq
没有开瓶器怎么开红酒
粉条怎么做好吃
手肿胀是怎么回事
密码锁怎么改密码
花呗怎么还款
衰怎么读
麦粒肿怎么消除
颛顼怎么读
猜你喜欢
咀怎么读
你也是用英语怎么说
海参怎么吃最有营养
腰花的做法大全
虎皮鹦鹉怎么养
曹云金和郭德纲是怎么回事
小酥肉的做法大全
梵怎么读
电脑怎么下载软件
微博怎么注销