指南生活
首页
美食营养
手工爱好
生活家居
返回
指南生活
首页
美食营养
游戏数码
手工爱好
生活家居
健康养生
运动户外
职场理财
情感交际
母婴教育
时尚美容
知识问答
生活知识
搜索
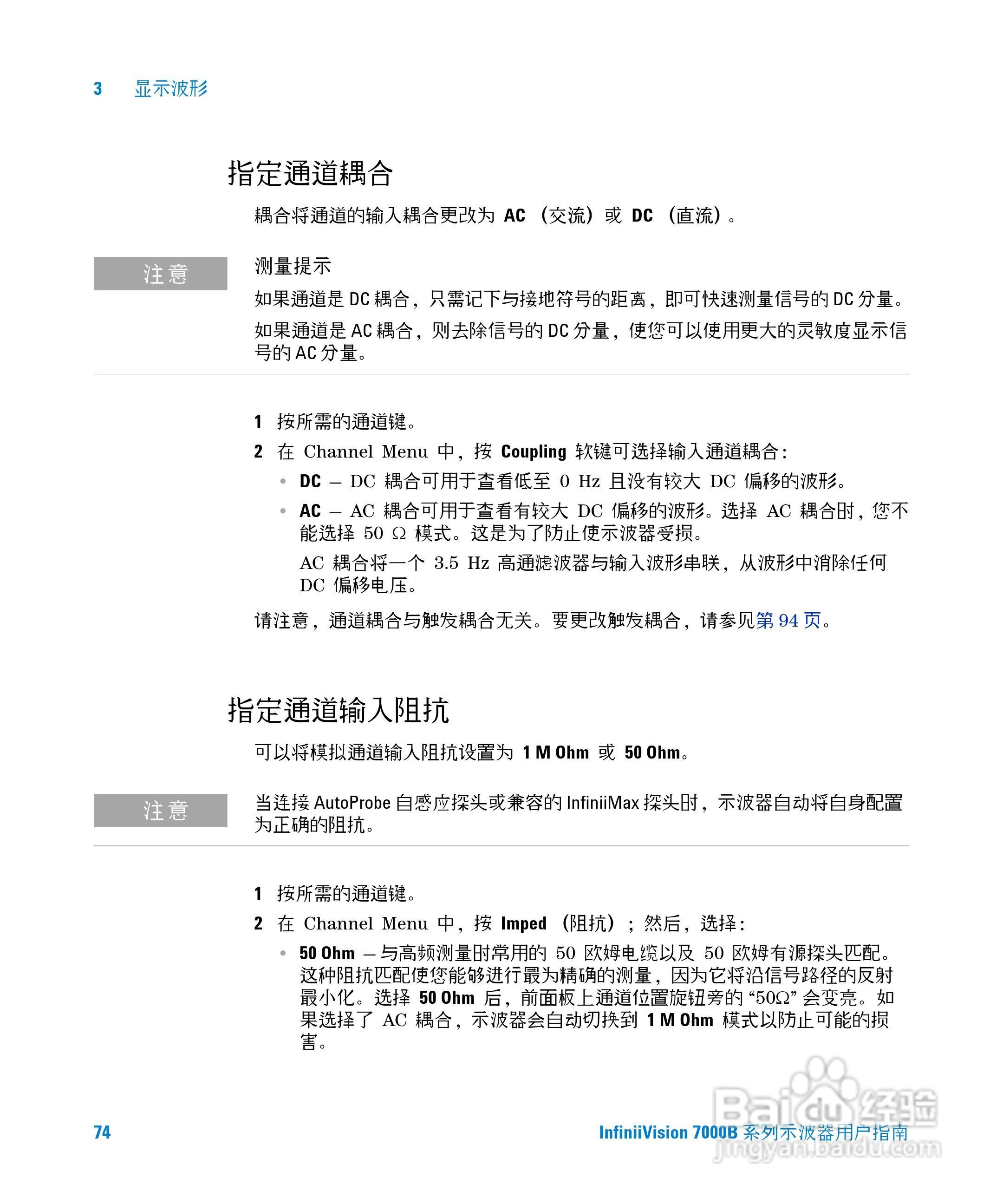
安捷伦DSO7104B数字示波器用户手册:[8]
2025-12-09 22:28:56
本篇为《安捷伦DSO7104B数字示波器用户手册》,主要介绍该产品的使用方法以及常见故障解决方案。
(共篇)
上一篇:
|
下一篇:
声明:
本网站引用、摘录或转载内容仅供网站访问者交流或参考,不代表本站立场,如存在版权或非法内容,请联系站长删除,联系邮箱:site.kefu@qq.com。
相关推荐
安捷伦DSO7104B数字示波器用户手册:[28]
阅读量:166
安捷伦DSO7104B数字示波器用户手册:[37]
阅读量:73
数字示波器使用方法
阅读量:78
数字示波器常用的13个技术用语
阅读量:84
数字示波器使用中常见问题
阅读量:20
猜你喜欢
什么是安全
婚检都检查什么项目
三小是什么意思
税号是什么
什么是动词
chair是什么意思
头晕耳鸣是什么原因
最迷人的最危险是什么歌
的近义词是什么
5月5日是什么星座
猜你喜欢
知否知否应是绿肥红瘦什么意思
忠犬八公是什么狗
tmd是什么意思
diesel是什么牌子
燕子的尾巴像什么
妇科千金片主要治什么妇科病
中国岛屿绝大部分分布在什么以南的海域
breakfast是什么意思
高考成绩什么时候出来
抓手是什么意思