指南生活
首页
美食营养
手工爱好
生活家居
返回
指南生活
首页
美食营养
游戏数码
手工爱好
生活家居
健康养生
运动户外
职场理财
情感交际
母婴教育
时尚美容
知识问答
生活知识
搜索
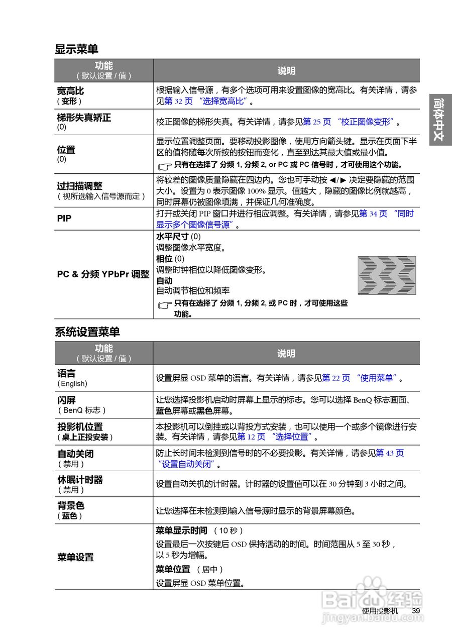
明基BenQ W6000型投影机说明书:[4]
2025-12-11 20:38:37
本篇为《明基BenQ W6000型投影机说明书》,主要介绍该产品的使用方法以及常见故障解决方案。
(共篇)
上一篇:
|
下一篇:
声明:
本网站引用、摘录或转载内容仅供网站访问者交流或参考,不代表本站立场,如存在版权或非法内容,请联系站长删除,联系邮箱:site.kefu@qq.com。
相关推荐
明基BenQ W600型投影机说明书:[4]
阅读量:118
明基BenQ MP670型投影机说明书:[4]
阅读量:131
明基BenQ W600型投影机说明书:[6]
阅读量:190
明基BenQ MP523型投影机说明书:[1]
阅读量:194
明基BenQ W1000型投影机说明书:[3]
阅读量:128
猜你喜欢
婚礼的祝福
臂力器什么牌子好
national是什么意思
迷离的意思
1996年发生了什么大事
古怪的意思
微信认证有什么好处
风度的意思
带银手镯有什么好处
nbsp什么意思
猜你喜欢
乔迁之喜祝福语四个字
broken是什么意思
膜拜的意思
开网吧需要什么手续
塑封机什么牌子好
士别三日即更刮目相待的意思
望闻问切分别指什么
雅正是什么意思
otg连接是什么意思
e-mail是什么意思