指南生活
首页
美食营养
手工爱好
生活家居
返回
指南生活
首页
美食营养
游戏数码
手工爱好
生活家居
健康养生
运动户外
职场理财
情感交际
母婴教育
时尚美容
知识问答
生活知识
生活百科
搜索
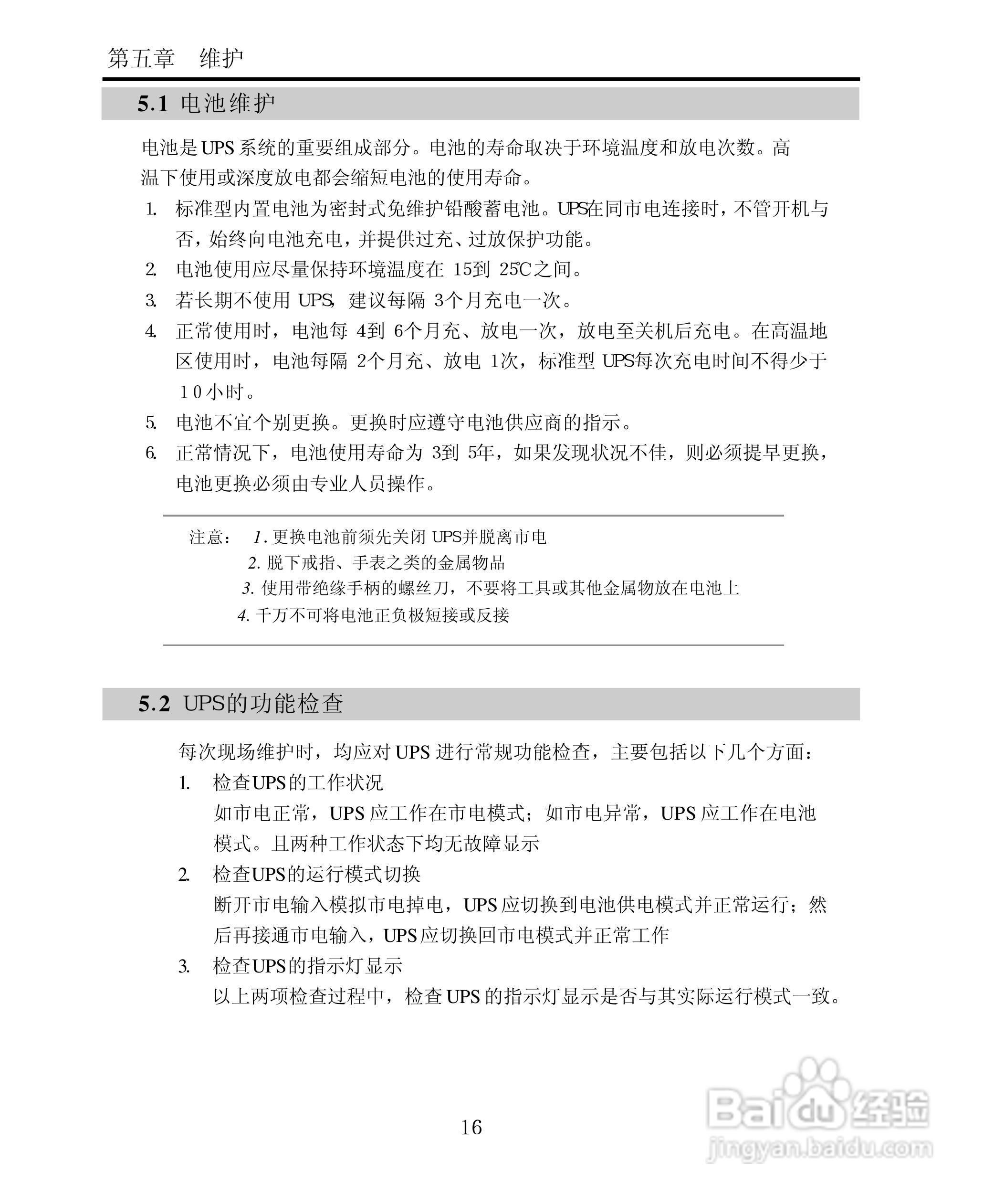
山特电子城堡系列C1K-3K UPS电源使用手册:[3]
2026-05-06 00:30:34
本篇为《山特电子城堡系列C1K-3K UPS电源使用手册》,主要介绍该产品的使用方法以及常见故障解决方案。
(共篇)
上一篇:
|
下一篇:
声明:
本网站引用、摘录或转载内容仅供网站访问者交流或参考,不代表本站立场,如存在版权或非法内容,请联系站长删除,联系邮箱:site.kefu@qq.com。
相关推荐
win10专业版远程桌面提示CredSSP加密Oracle
阅读量:138
山特UPS电源常见故障及解决方法
阅读量:169
光纤收发器有哪些测试方法?
阅读量:195
怎样设置MOXA交换机环网协议
阅读量:153
锐捷交换配置Web登录方式
阅读量:109
猜你喜欢
25年是什么婚
二年级运动会广播稿
维生素e价格
一边是友情一边是爱情是什么歌
icp是什么意思
什么是gps
pumpkin是什么意思
口腔溃疡是缺什么维生素
孺子可教是什么意思
总是口腔溃疡是什么原因
猜你喜欢
风决定要走云怎么挽留是什么歌
遇人不淑什么意思
汗斑是什么
make love是什么意思
上飞机不能带什么
原来你什么都不想要歌词
3d是什么意思
什么是三从四德
瑾瑜是什么意思
什么东西不能吃