指南生活
首页
美食营养
手工爱好
生活家居
返回
指南生活
首页
美食营养
游戏数码
手工爱好
生活家居
健康养生
运动户外
职场理财
情感交际
母婴教育
时尚美容
知识问答
生活知识
搜索
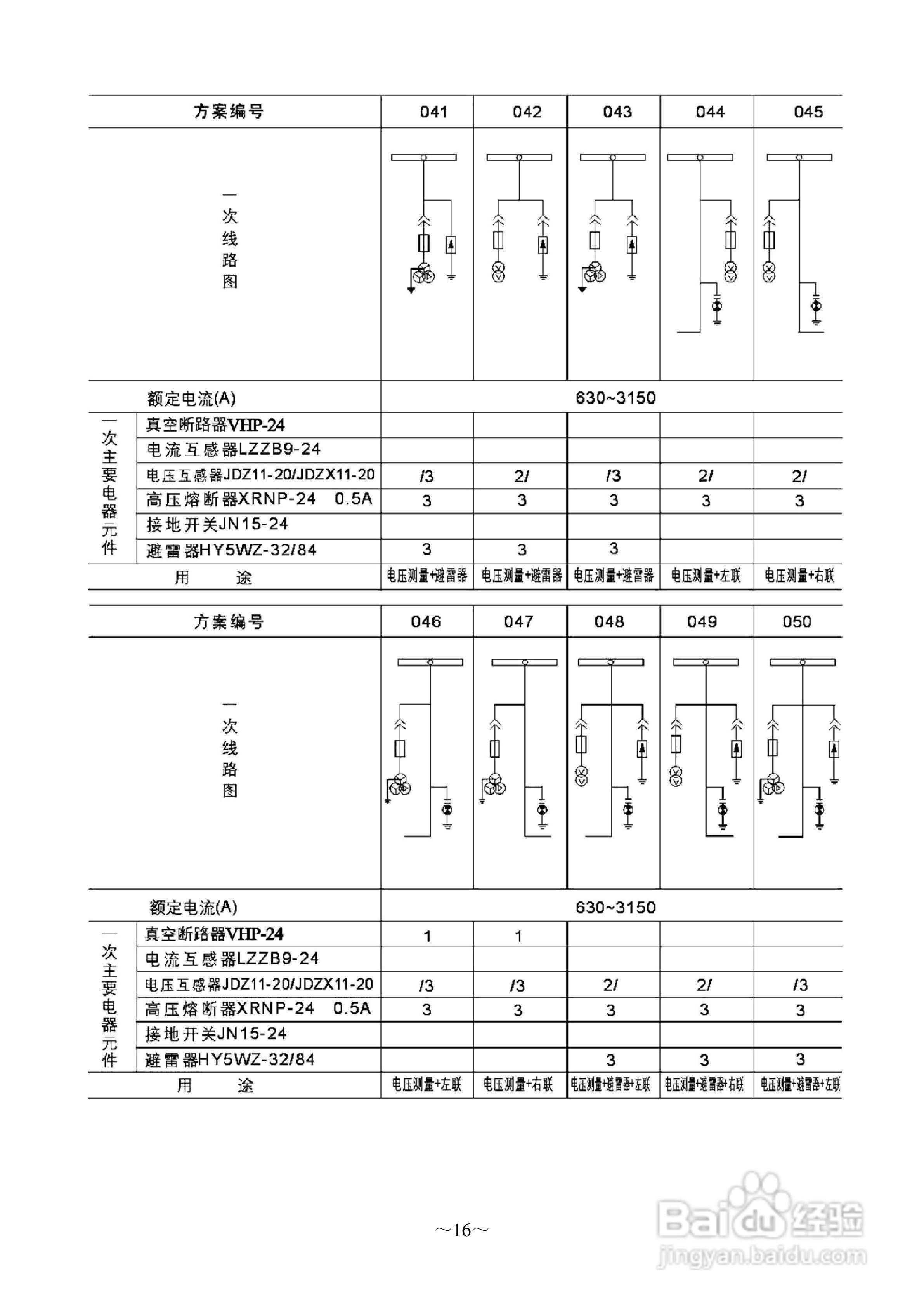
KYN□-24(AHS)铠装移开式交流金属封闭开关设备说明书:[2]
2026-02-27 00:01:21
本篇为《KYN□-24(AHS)铠装移开式交流金属封闭开关设备说明书》,主要介绍该产品的使用方法以及常见故障解决方案。
(共篇)
上一篇:
声明:
本网站引用、摘录或转载内容仅供网站访问者交流或参考,不代表本站立场,如存在版权或非法内容,请联系站长删除,联系邮箱:site.kefu@qq.com。
相关推荐
Win10从17758(快)升级到17760(快)版系统教程
阅读量:74
法国留学条件
阅读量:177
粉底液的正确使用
阅读量:41
南瑞电气NRZDC-3A 直流电阻快速测试仪说明书
阅读量:76
听雨阁猛将天下辅助设置教程攻略
阅读量:72
猜你喜欢
幸灾乐祸是什么意思
吃海带有什么好处
雅思考试是什么
france是什么意思
小狼狗是什么意思
软文是什么
什么是相思病
垂直电商是什么意思
管中窥豹是什么意思
什么叫通货膨胀
猜你喜欢
词牌名有什么
点解是什么意思
轻小说是什么
趣味运动会作文
排卵日有什么症状
escape什么意思
应接不暇的暇是什么意思
同人漫画是什么意思
开出租车需要什么条件
置之不理是什么意思