如何开通工商银行的网上银行
1、首先在百度搜索引擎中输入银行的关键词,打开工商银行官网:
http://icbc.com.cn/

2、用户登录→个人网上银行→尚未开通网上银行点击注册。

3、填好相关资料→下一步。
注意:银行开户之时使用什么证件,这里也要填写什么证件,否则会出错。

4、点击注册个人网上银行。

5、点击接受此协议。

6、输入卡号→提交。

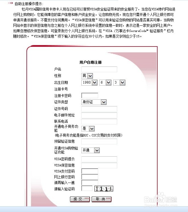
7、输入正确的相关讯息→提交(保持联网)。

8、如果已经开启了,这里会有显示,一个身份证和手机只能注册一次,可以选择直接登录。

9、如果不太熟悉这些流程,可以带着证件(身份证),银行卡等相关证件,到银行柜台直接办理并开通(如已年满16周岁,需本人办理个人网银),如果使用网上银行转账等业务还需要硬件(E盾、电子密码器)配合才可以进行正常的交易。在银行柜台开通网上银行之后(密码是全数字的),回家之后首次登陆网上银行,安全起见,系统还要求用户更改密码(一定是数字和密码混合)。

10、遇到不明白的问题,尽量使用在线客服咨询(智能服务),操作起来很方便。

声明:本网站引用、摘录或转载内容仅供网站访问者交流或参考,不代表本站立场,如存在版权或非法内容,请联系站长删除,联系邮箱:site.kefu@qq.com。
阅读量:124
阅读量:91
阅读量:24
阅读量:118
阅读量:115