指南生活
首页
美食营养
手工爱好
生活家居
返回
指南生活
首页
美食营养
游戏数码
手工爱好
生活家居
健康养生
运动户外
职场理财
情感交际
母婴教育
时尚美容
知识问答
生活知识
搜索
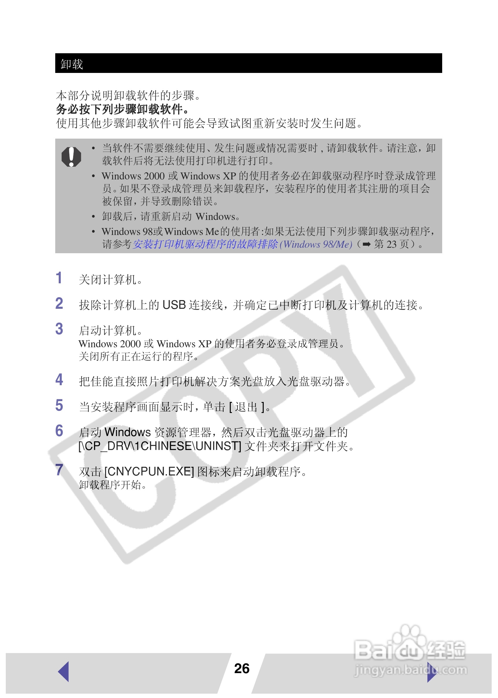
canon小型照片打印机CP-220使用说明书:[3]
2025-12-27 21:09:27
本篇为《canon小型照片打印机CP-220使用说明书》,主要介绍该产品的使用方法以及常见故障解决方案。
(共篇)
上一篇:
|
下一篇:
声明:
本网站引用、摘录或转载内容仅供网站访问者交流或参考,不代表本站立场,如存在版权或非法内容,请联系站长删除,联系邮箱:site.kefu@qq.com。
相关推荐
Zebra打印机|Zebra S4M 条码打印机规格参数
阅读量:83
HP Scanjet 7000n 扫描仪EWS 无法正常访问
阅读量:133
飞利浦的功能机E570简单介绍
阅读量:83
给大家带来食品厂净化车间的流程
阅读量:78
Windows 8操作系统隐藏桌面控制面板图标
阅读量:138
猜你喜欢
去哪旅游
清远旅游攻略
杭州旅游景点有哪些景点
暨南大学深圳旅游学院
儋州旅游
怎么学英语口语
怎么梳丸子头
魔兽争霸3冰封王座怎么玩
证券手续费怎么算
成都师范学院怎么样
猜你喜欢
可以结婚的游戏
月经不调该怎么办
爱他美奶粉怎么冲
孕妇可以吃泡面
旅游纵览
婴儿咳嗽流鼻涕怎么办
门头沟旅游
黄山旅游图
文件扩展名怎么显示
电子烟怎么样