指南生活
首页
美食营养
手工爱好
生活家居
返回
指南生活
首页
美食营养
游戏数码
手工爱好
生活家居
健康养生
运动户外
职场理财
情感交际
母婴教育
时尚美容
知识问答
生活知识
搜索
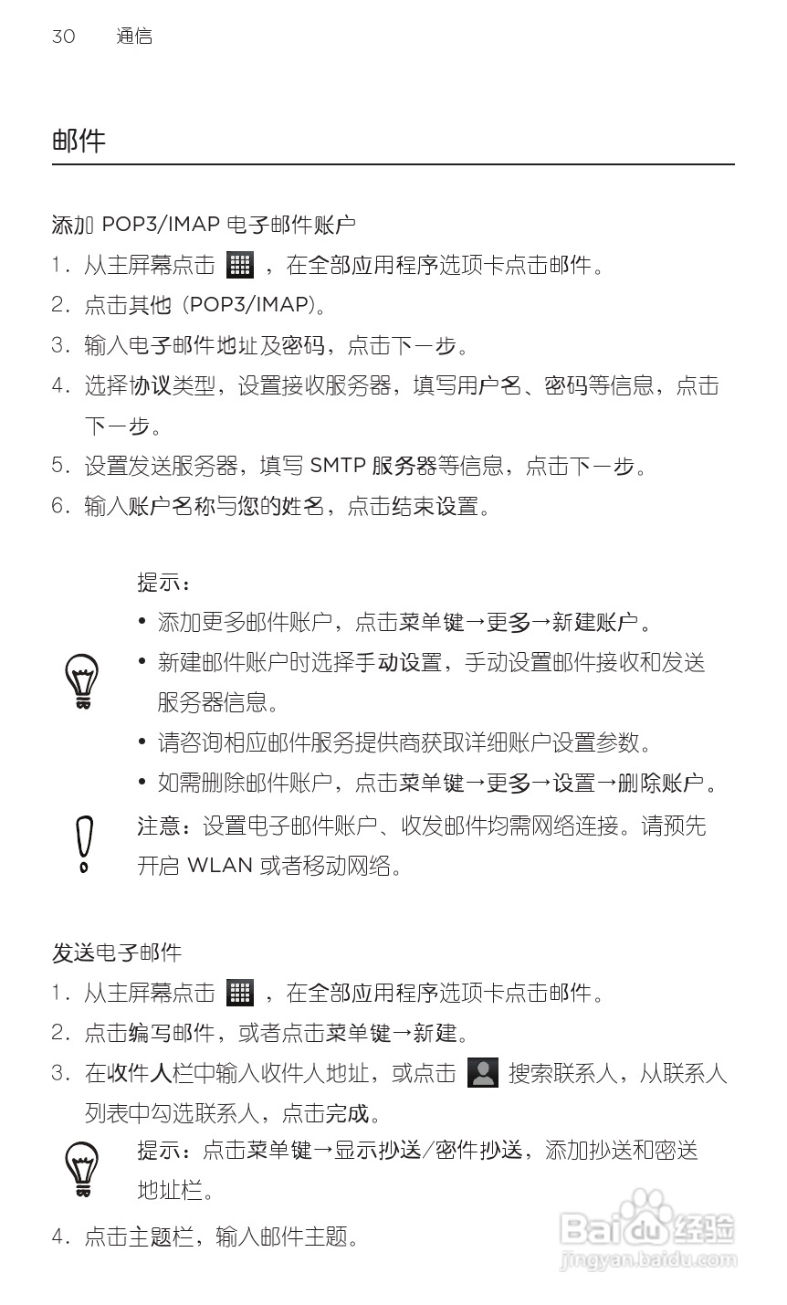
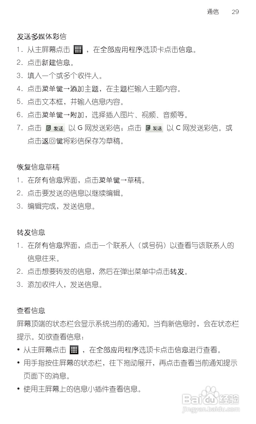
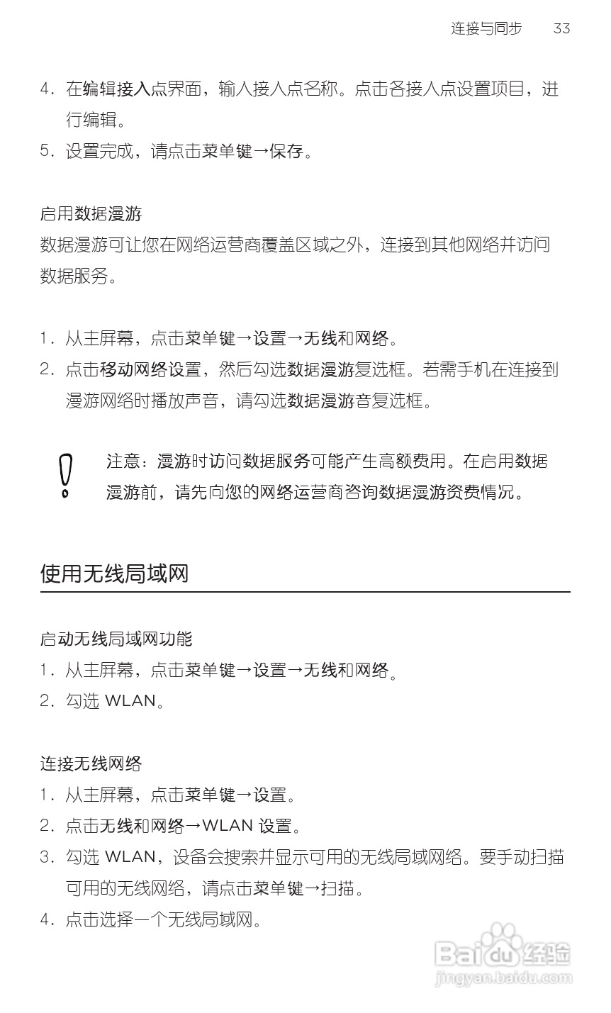
多普达HTC 双擎S Z510d手机说明书:[5]
2026-03-08 03:46:51
(共篇)
上一篇:
|
下一篇:
声明:
本网站引用、摘录或转载内容仅供网站访问者交流或参考,不代表本站立场,如存在版权或非法内容,请联系站长删除,联系邮箱:site.kefu@qq.com。
相关推荐
多普达HTC 双擎S Z510d手机说明书:[10]
阅读量:113
HTC(多普达) HTC One S手机说明书:[5]
阅读量:78
HTC(多普达) HTC One S手机说明书:[3]
阅读量:99
HTC(多普达) HTC One S手机说明书:[13]
阅读量:42
HTC(多普达) HTC One S手机说明书:[7]
阅读量:162
猜你喜欢
什么叫人际关系
久别重逢的意思
qte是什么意思
加盟是什么意思
去健身房穿什么衣服
4p是什么意思
大溪水命是什么意思
920什么意思
恶劣的意思
nasa是什么意思
猜你喜欢
什么主板好
人声鼎沸是什么意思
杞人忧天是什么意思
陈列的意思
什么是ssl
暮江吟的意思
什么纸尿裤好
dual是什么意思
梦幻克隆装扮有什么用
模仿的意思