指南生活
首页
美食营养
手工爱好
生活家居
返回
指南生活
首页
美食营养
游戏数码
手工爱好
生活家居
健康养生
运动户外
职场理财
情感交际
母婴教育
时尚美容
知识问答
生活知识
生活百科
搜索
东芝 Tecra R950(WIN8)笔记本电脑说明书:[14]
2026-05-10 16:16:42
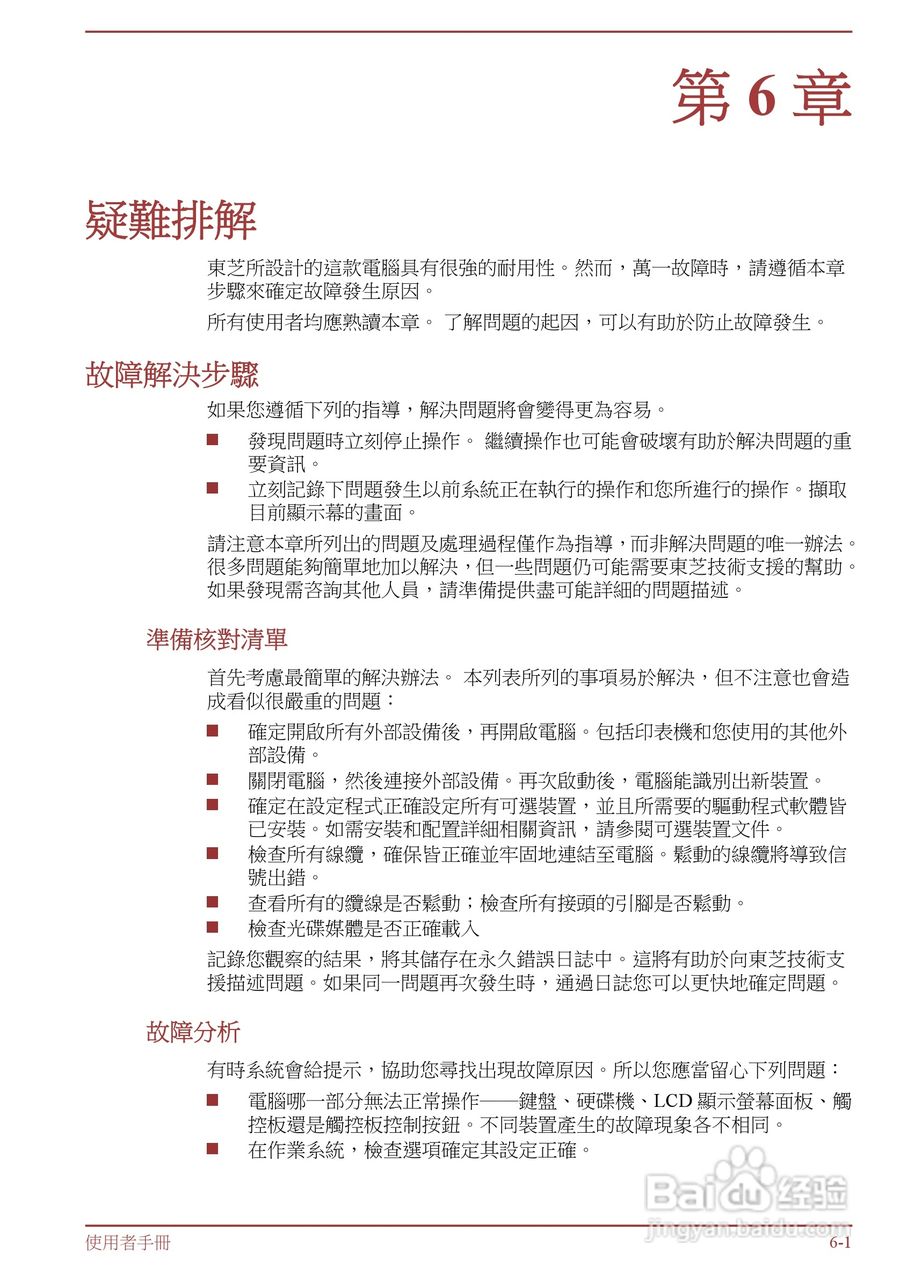
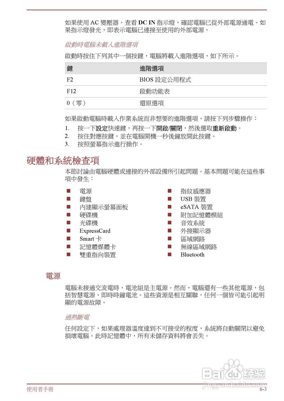
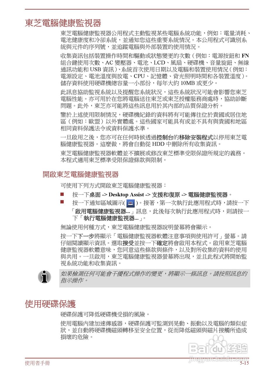
本篇为《东芝 Tecra R950(WIN8)笔记本电脑说明书》,主要介绍该产品的使用方法以及常见故障解决方案。
(共篇)
上一篇:
|
下一篇:
声明:
本网站引用、摘录或转载内容仅供网站访问者交流或参考,不代表本站立场,如存在版权或非法内容,请联系站长删除,联系邮箱:site.kefu@qq.com。
相关推荐
东芝 Tecra R950(WIN8)笔记本电脑说明书:[13]
阅读量:178
东芝 Tecra R950(WIN8)笔记本电脑说明书:[10]
阅读量:73
笔记本电脑摄像头如何打开
阅读量:111
笔记本电脑如何连接wifi
阅读量:153
笔记本电脑开机黑屏怎么办
阅读量:38
猜你喜欢
电脑黑屏什么原因
交通知识大全
小学运动会开幕词
gj什么意思
运动会新闻稿300字
家园共育小知识
烟酰胺的功效与作用
什么牌子的防晒霜好
红枣茶的功效与作用
消防安全知识四个能力
猜你喜欢
氯化钠注液有什么作用
红豆粥的功效与作用
运动衣品牌
儿童健康知识
铁皮枫斗的功效与作用
女人的胸部长什么样
知识产权局官网
百香果加蜂蜜的功效与作用
竹叶青茶的功效与作用
什么是化学键