指南生活
首页
美食营养
手工爱好
生活家居
返回
指南生活
首页
美食营养
游戏数码
手工爱好
生活家居
健康养生
运动户外
职场理财
情感交际
母婴教育
时尚美容
知识问答
生活知识
搜索
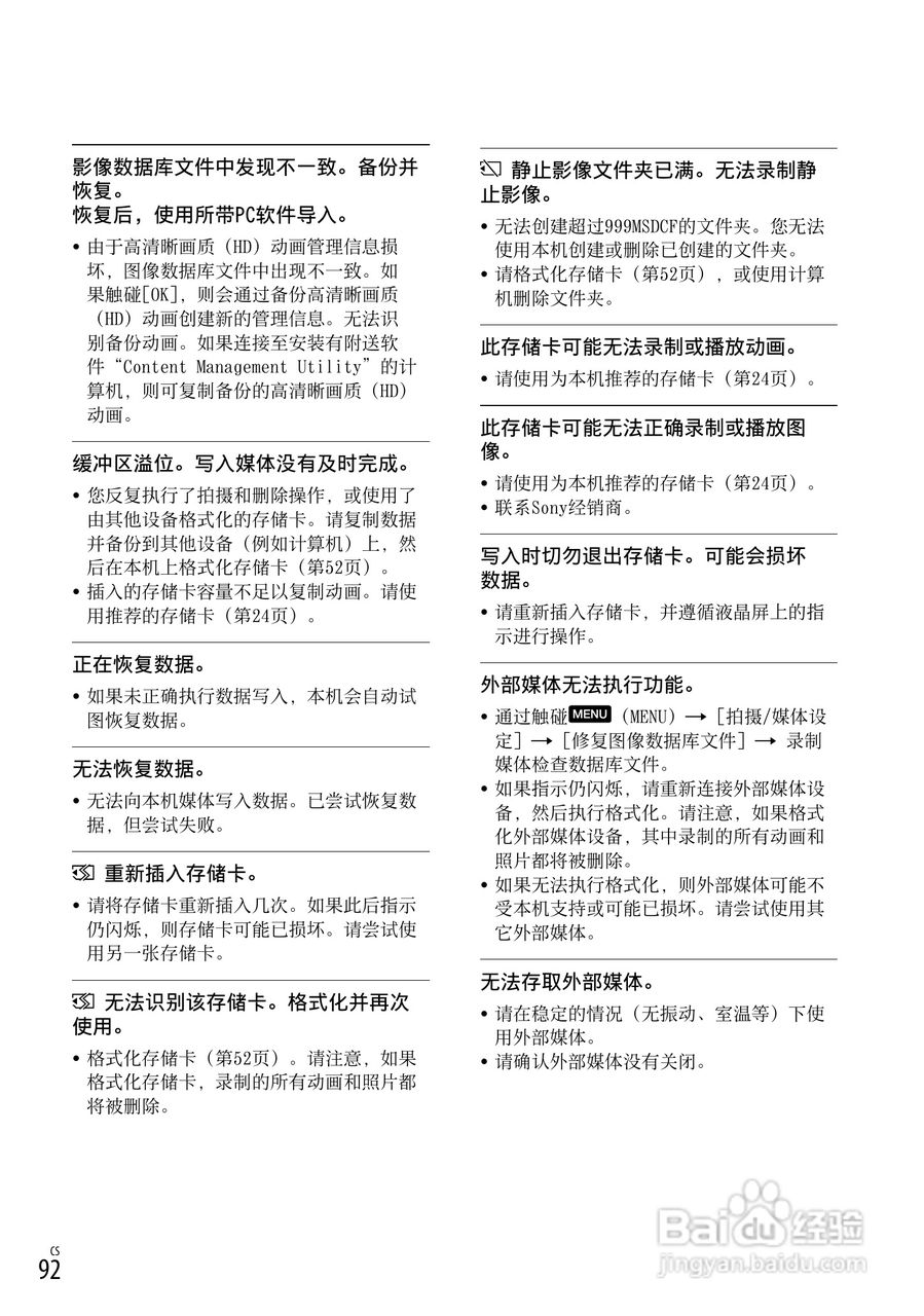
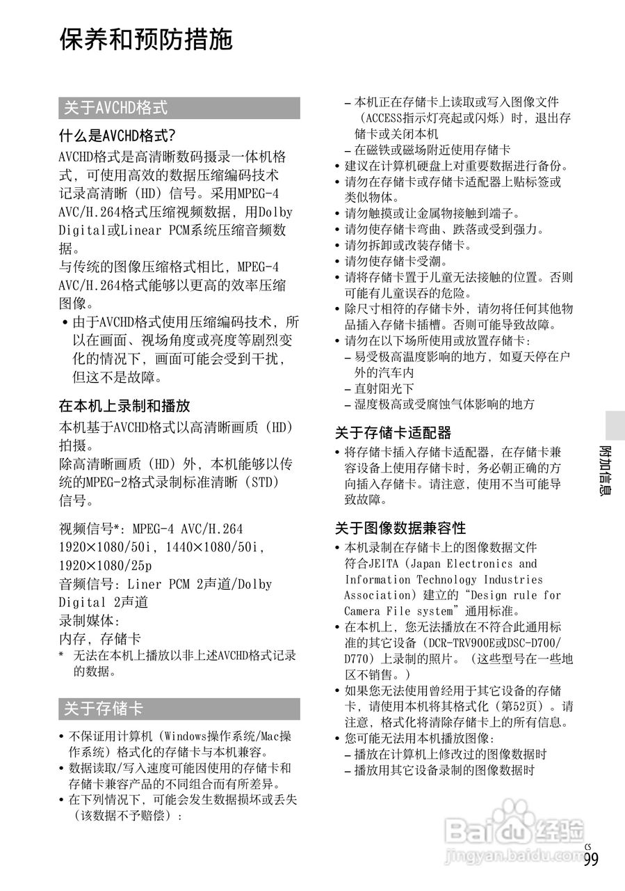
索尼 HXR-NX70C数码摄像机使用说明书:[10]
2026-03-08 07:43:21
本篇为《索尼 HXR-NX70C数码摄像机使用说明书》,主要介绍该产品的使用方法以及常见故障解决方案。
(共篇)
上一篇:
|
下一篇:
声明:
本网站引用、摘录或转载内容仅供网站访问者交流或参考,不代表本站立场,如存在版权或非法内容,请联系站长删除,联系邮箱:site.kefu@qq.com。
相关推荐
剪映如何给文字添加标签
阅读量:164
剪映如何制作卡点视频
阅读量:34
抖音短视频怎么关闭动态封面?
阅读量:52
剪映里怎么制作透明的文字
阅读量:56
剪映运镜转场在哪里
阅读量:136
猜你喜欢
守望相助的意思
女人用什么微信头像好
insurance是什么意思
酒后喝什么可以解酒
现在学什么技术赚钱
变频是什么意思
琴瑟之好是什么意思
念叨的意思
tomato是什么意思
生日祝福语搞笑
猜你喜欢
momo是什么意思
法西斯的意思
必然的意思
dnf心意通有什么用
empty是什么意思
clerk是什么意思
苹果树苗什么品种好
念念有词是什么意思
脸圆适合什么发型
什么叫淘宝客